mp-8180-2/LiNO3/anharm

Equation of state

../../_images/fig_bm879.png

(a) Equation of state

Harmonic properties

../../_images/fig_bandos_pr2060.png

(a) Phonon dispersion with participation ratio and DOS

../../_images/fig_thermo2060.png

(b) Thermodynamic properties

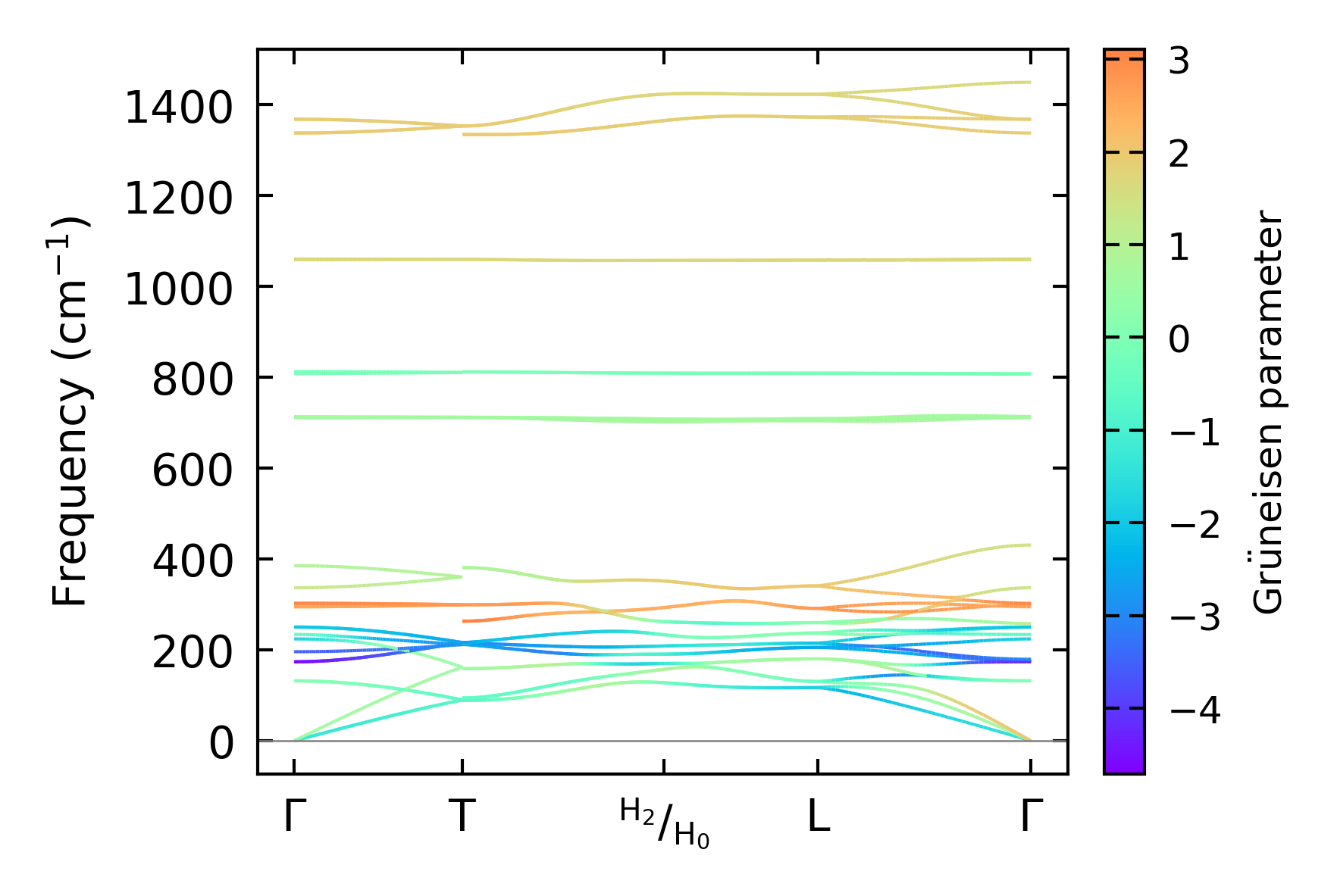
Grüneisen parameters

../../_images/fig_gru_all1177.png

(a) Grüneisen parameters

../../_images/fig_gruneisen1177.png

(b) Phonon dispersion with Grüneisen parameters

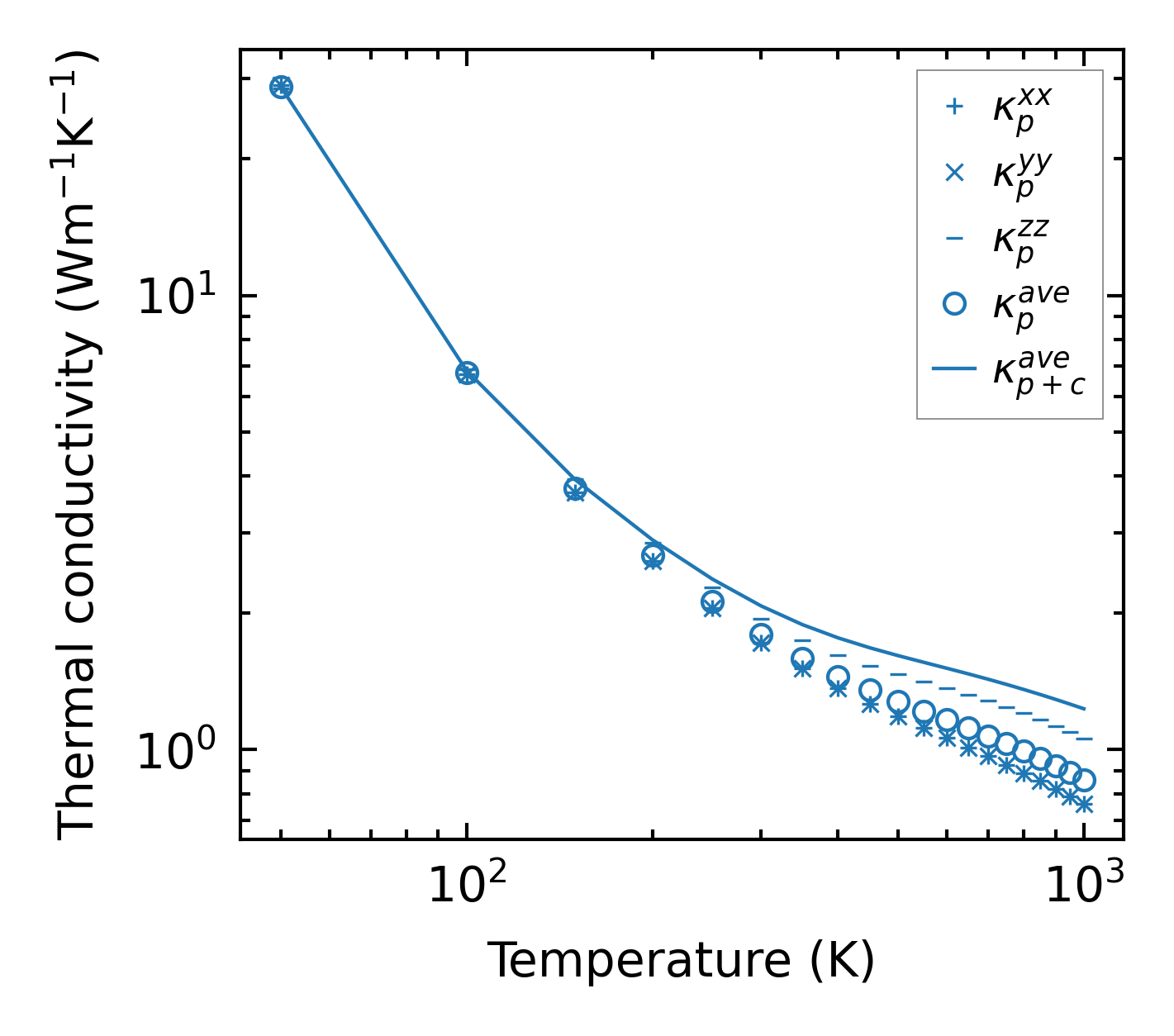
Thermal conductivity

3-phonon (LASSO) — q-mesh: 15x15x15, supercell: 2x2x1

../../_images/fig_kappa2268.png

(a) Temperature-dependent lattice thermal conductivity

../../_images/fig_kappa_vs_grain_size1191.png

(b) Peierls lattice thermal conductivity w.r.t grain size

Phonon lifetime and scattering rates

../../_images/fig_lifetime1167.png

(a) Phonon lifetime due to phonon-phonon scattering

../../_images/fig_scat_rates1166.png

(b) Phonon scattering rates

Cumulative and spectral thermal conductivity

../../_images/fig_cumu_frequency1167.png

(a) Spectral and cumulative thermal conductivity w.r.t frequency

../../_images/fig_cumu_mfp1167.png

(b) Spectral and cumulative thermal conductivity w.r.t MFP

Force constants

../../_images/fig_fc21881.png

(a) Force constants w.r.t atomic distance

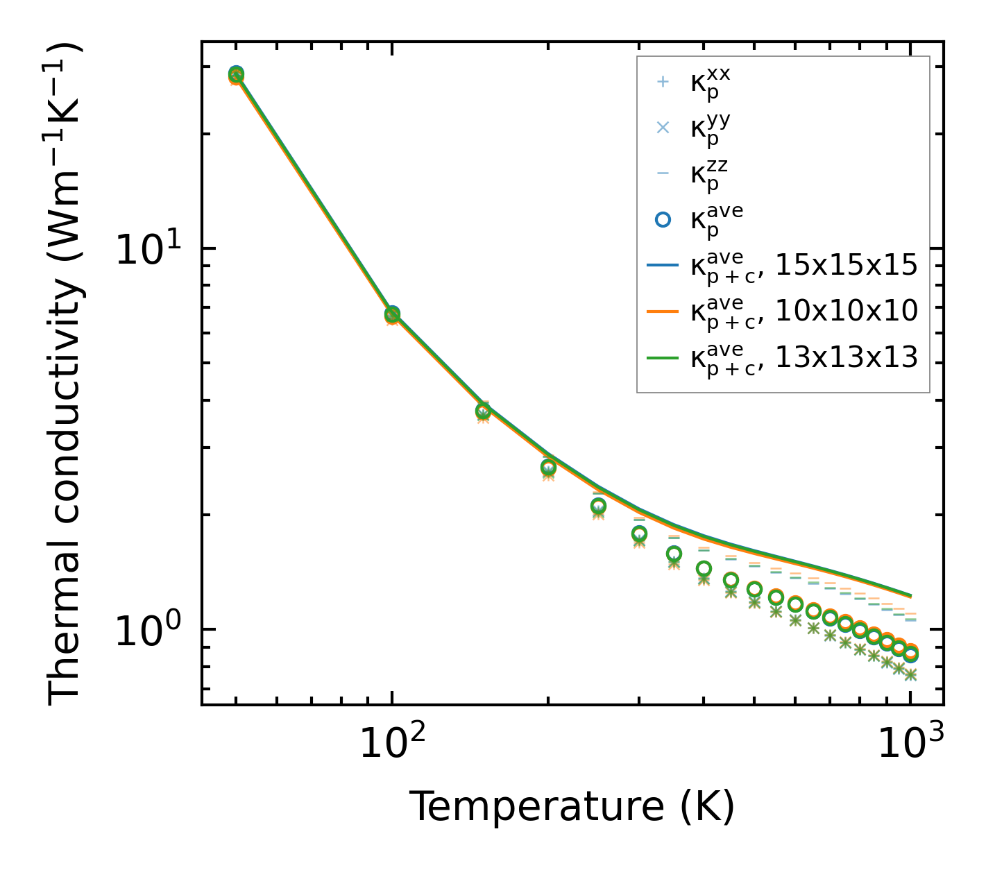
Summary

../../_images/fig_kappa2269.png

(a) Temperature-dependent lattice thermal conductivity

../../_images/fig_times3176.png

(b) Computation time