mp-8299-2/Sr4As2O/harm

Equation of state

../../_images/fig_bm907.png

(a) Equation of state

Harmonic properties

../../_images/fig_bandos_pr2127.png

(a) Phonon dispersion with participation ratio and DOS

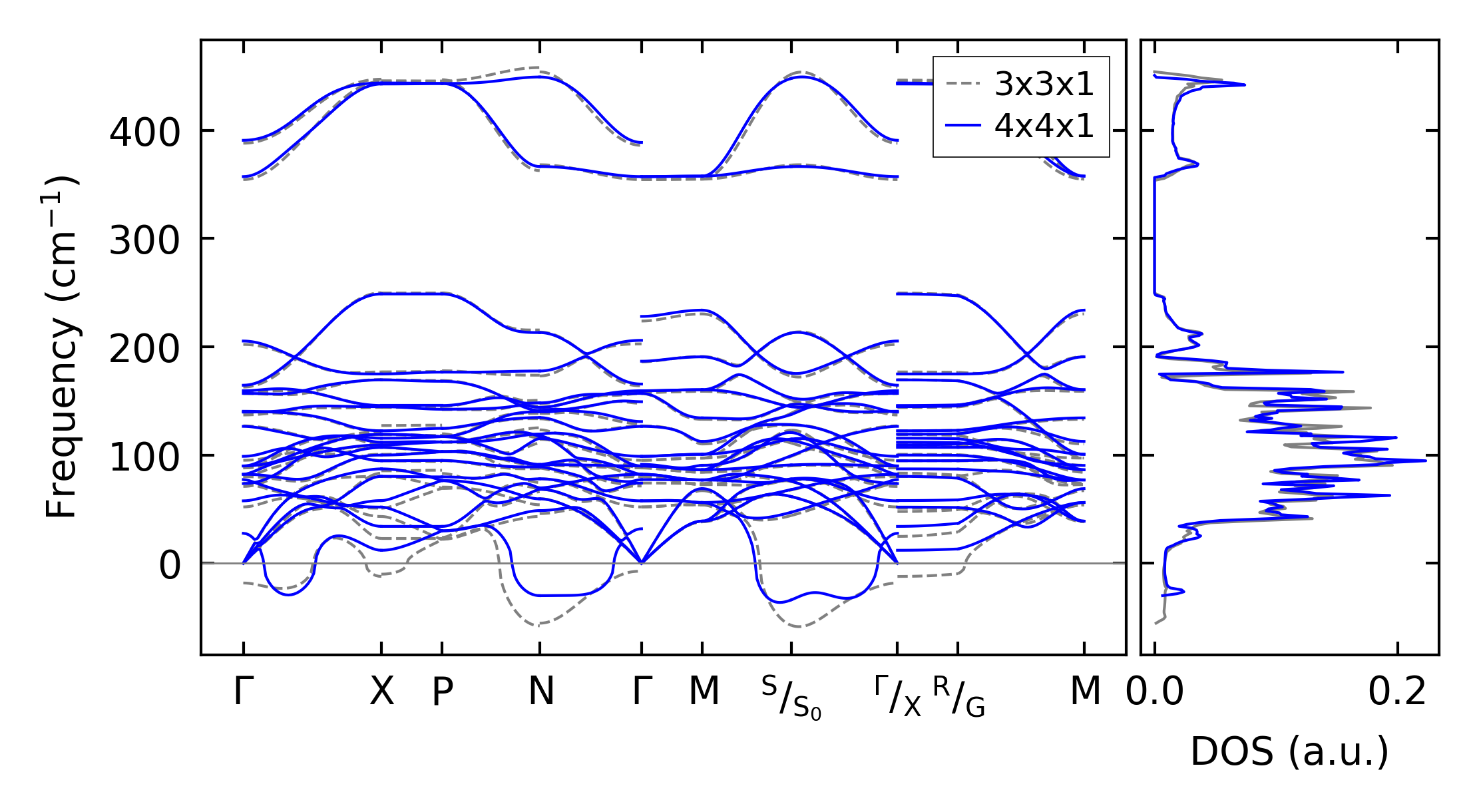
../../_images/fig_bandos2158.png

(b) Phonon dispersion and DOS

../../_images/fig_thermo2127.png

(c) Thermodynamic properties

Force constants

../../_images/fig_fc21948.png

(a) Force constants w.r.t atomic distance

Summary

../../_images/fig_times3254.png

(a) Computation time