mp-8936-2/SnSe/anharm

Equation of state

../../_images/fig_bm611.png

(a) Equation of state

Harmonic properties

../../_images/fig_bandos_pr1652.png

(a) Phonon dispersion with participation ratio and DOS

../../_images/fig_thermo1652.png

(b) Thermodynamic properties

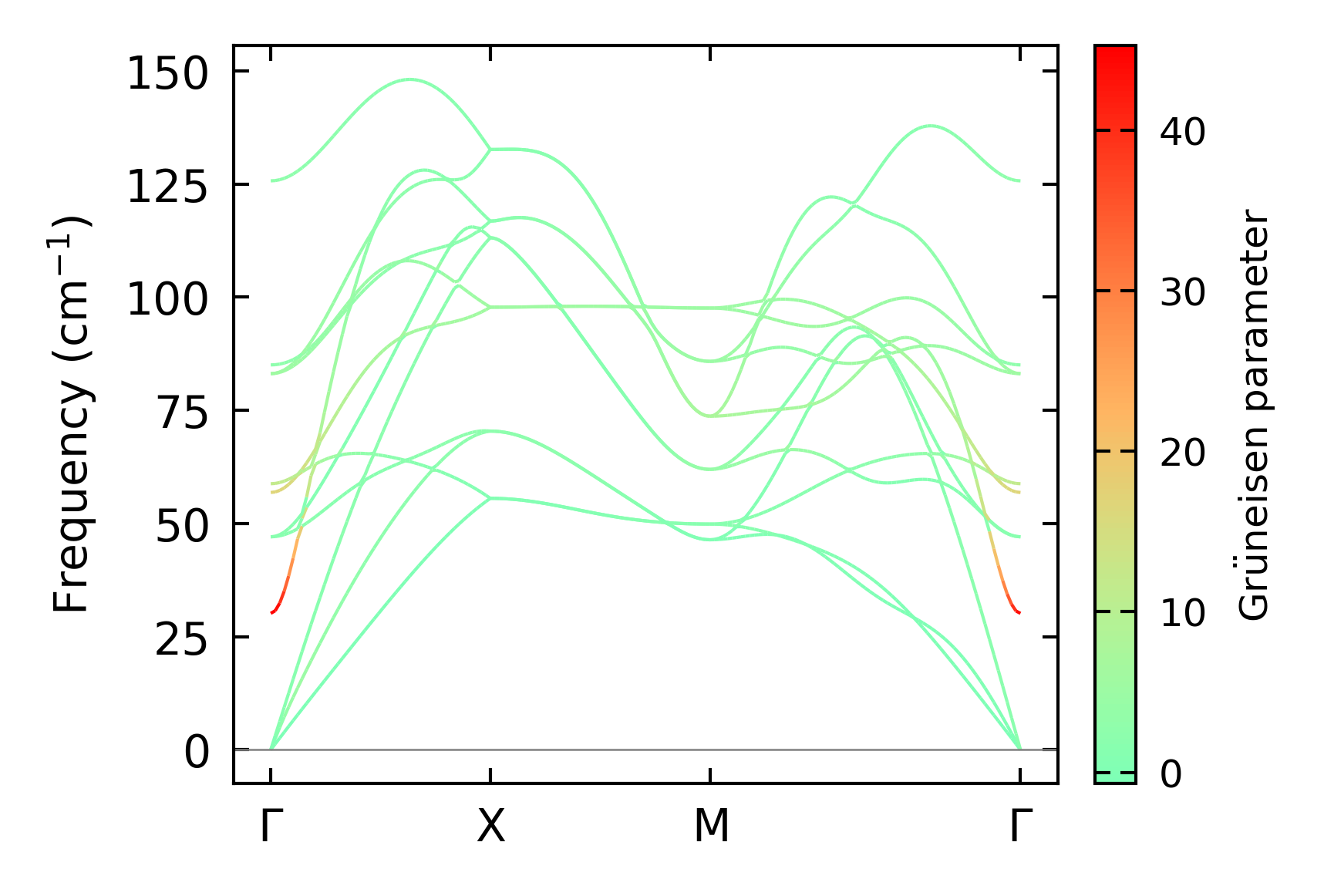
Grüneisen parameters

../../_images/fig_gru_all971.png

(a) Grüneisen parameters

../../_images/fig_gruneisen971.png

(b) Phonon dispersion with Grüneisen parameters

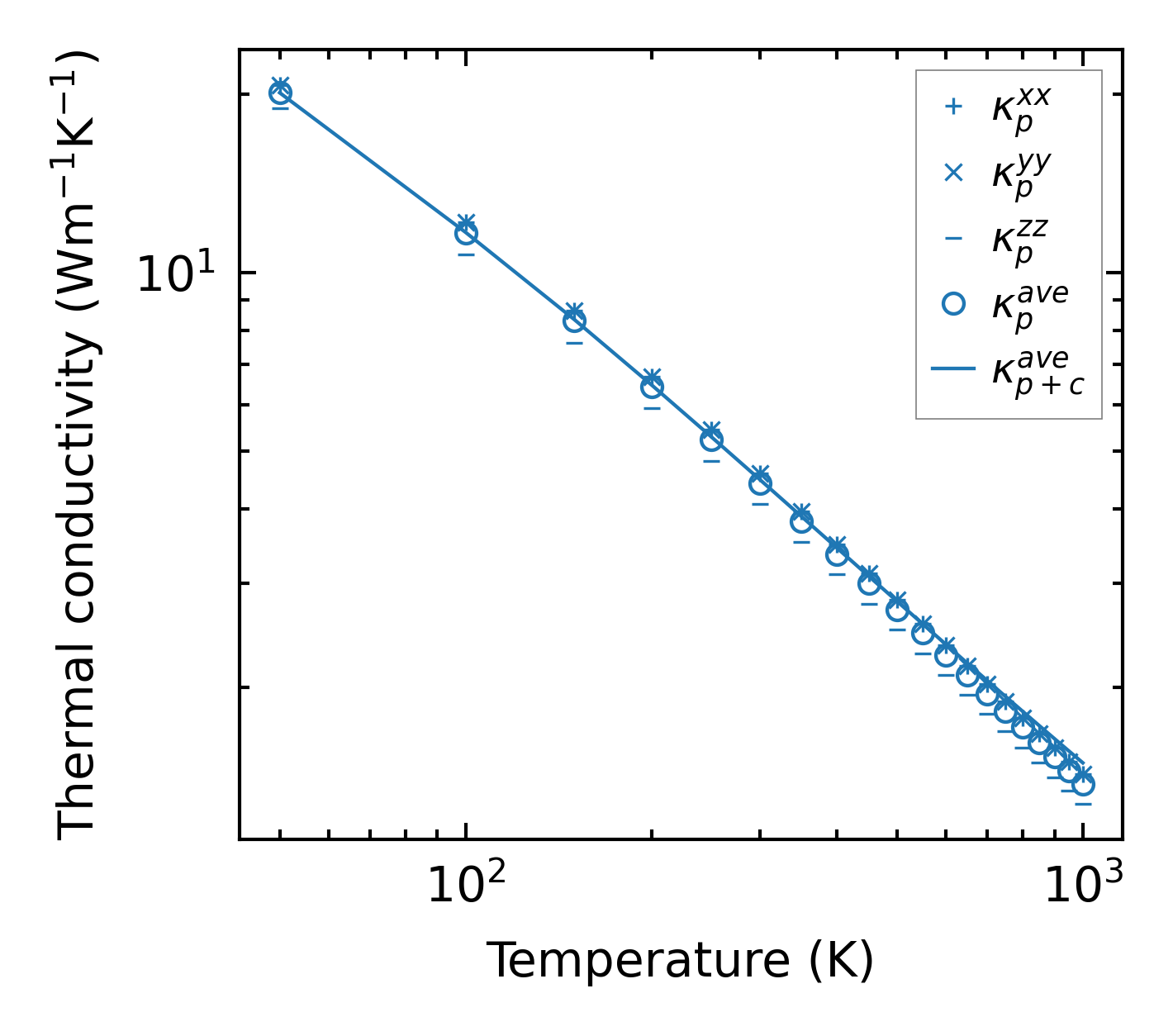
Thermal conductivity

3-phonon (LASSO) — q-mesh: 17x17x12, supercell: 4x4x2

../../_images/fig_kappa1884.png

(a) Temperature-dependent lattice thermal conductivity

../../_images/fig_kappa_vs_grain_size982.png

(b) Peierls lattice thermal conductivity w.r.t grain size

Phonon lifetime and scattering rates

../../_images/fig_lifetime964.png

(a) Phonon lifetime due to phonon-phonon scattering

../../_images/fig_scat_rates963.png

(b) Phonon scattering rates

Cumulative and spectral thermal conductivity

../../_images/fig_cumu_frequency964.png

(a) Spectral and cumulative thermal conductivity w.r.t frequency

../../_images/fig_cumu_mfp964.png

(b) Spectral and cumulative thermal conductivity w.r.t MFP

Force constants

../../_images/fig_fc21485.png

(a) Force constants w.r.t atomic distance

Summary

../../_images/fig_kappa1885.png

(a) Temperature-dependent lattice thermal conductivity

../../_images/fig_times2476.png

(b) Computation time