ver2026.03.28
data_1-1000
data_1001-2000
data_2001-3000
data_3001-4000
data_4001-5000
data_5001-6000
data_6001-7000
data_7001-8000
data_8001-9000
mp-8001/LiAlO2/anharm
mp-8002/LiGaO2/anharm
mp-8016/AlCuSe2/anharm
mp-8017/AlCuTe2/anharm
mp-8037/BaThO3/harm
mp-8037-2/BaThO3/harm
mp-8039/AlF3/harm
mp-8039-2/AlF3/harm
mp-8041/Rb2S/anharm
mp-8042/ZrGeO4/anharm
mp-8054/NaScGe2O6/harm
mp-8054-2/NaScGe2O6/harm
mp-8056/CaB2O4/anharm
mp-8056-2/CaB2O4/anharm
mp-8058/YAsO4/anharm
mp-8059/SiO2/harm
mp-8059-2/SiO2/harm
mp-8062/SiC/anharm
mp-8065/K2Ti6O13/harm
mp-8065-2/K2Ti6O13/harm
mp-8070/Li2BeSiO4/harm
mp-8070-2/Li2BeSiO4/harm
mp-8075/NaBe4SbO7/anharm
mp-8075-2/NaBe4SbO7/anharm
mp-8076/Na3SbO3/anharm
mp-8081/Na2SnF6/harm
mp-8081-2/Na2SnF6/harm
mp-8084/NaNb6O15F/harm
mp-8084-2/NaNb6O15F/harm
mp-8086/Na2Zn2O3/harm
mp-8086-2/Na2Zn2O3/anharm
mp-8098/InGaO3/anharm
mp-8110/AlBO3/anharm
mp-8111/LaOF/anharm
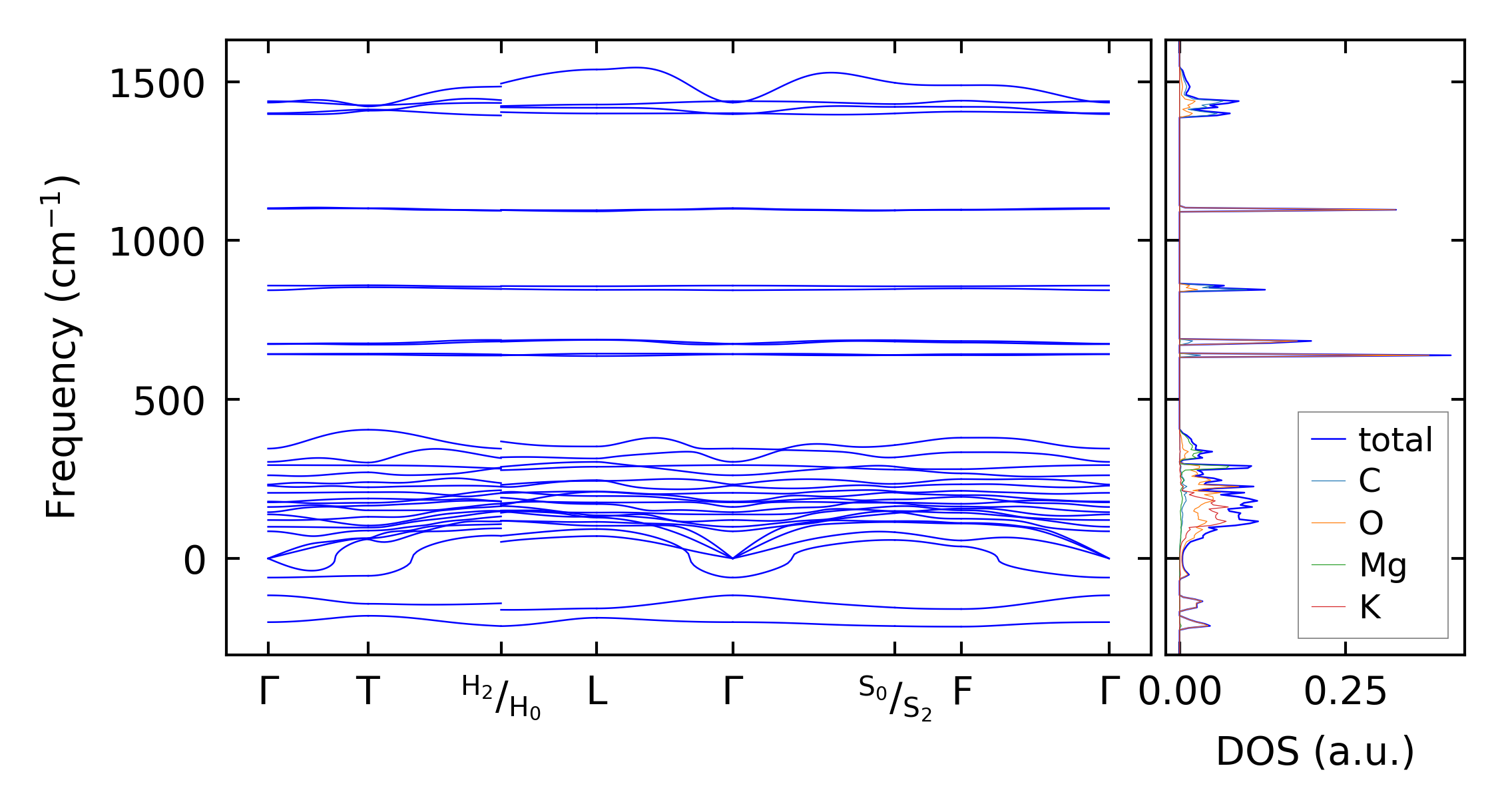
mp-8127/K2MgC2O6/harm
Harmonic properties
Summary
mp-8127-2/K2MgC2O6/anharm
mp-8128/NaNdO2/anharm
mp-8130/CaGeO3/anharm
mp-8133/LaPO4/harm
mp-8133-2/LaPO4/harm
mp-8134/UO3/harm
mp-8134-2/UO3/anharm
mp-8136/ThSO/anharm
mp-8140/AsPO4/harm
mp-8140-2/AsPO4/harm
mp-8145/RbScO2/harm
mp-8145-2/RbScO2/anharm
mp-8147/K2As2Pd/anharm
mp-8153/NaHgPO4/anharm
mp-8161/CaPdF4/anharm
mp-8175/KTlO2/harm
mp-8175-2/KTlO2/anharm
mp-8176/RbTlO2/harm
mp-8176-2/RbTlO2/anharm
mp-8177/HgF2/anharm
mp-8179/LiTlO2/harm
mp-8179-2/LiTlO2/harm
mp-8180/LiNO3/harm
mp-8180-2/LiNO3/anharm
mp-8181/Li2CeN2/anharm
mp-8184/Li2ZnGeO4/harm
mp-8184-2/Li2ZnGeO4/harm
mp-8187/K2ZnO2/harm
mp-8187-2/K2ZnO2/harm
mp-8188/KScO2/anharm
mp-8190/Tl2SiS3/anharm
mp-8191/Cs2PtF6/harm
mp-8191-2/Cs2PtF6/anharm
mp-8192/Rb2PtF6/harm
mp-8192-2/Rb2PtF6/anharm
mp-8194/Ba2GeP2/anharm
mp-8195/Ba2GeAs2/anharm
mp-8196/AgNO3/harm
mp-8198/Rb3Cu5O4/anharm
mp-8200/AgP2/anharm
mp-8201/Rb3PdF5/harm
mp-8201-2/Rb3PdF5/harm
mp-8202/CsRb2PdF5/anharm
mp-8202-2/CsRb2PdF5/anharm
mp-8203/ZrP2S6/anharm
mp-8203-2/ZrP2S6/anharm
mp-8204/LiAlB14/harm
mp-8204-2/LiAlB14/anharm
mp-8207/ZnPt3O6/anharm
mp-8211/GaGeTe/anharm
mp-8212/CdPt3O6/anharm
mp-8216/LaBO3/anharm
mp-8217/Cs2GeF6/anharm
mp-8217-2/Cs2GeF6/anharm
mp-8218/PrAlO3/harm
mp-8218-2/PrAlO3/harm
mp-8224/CaSnF6/harm
mp-8226/ThNF/anharm
mp-8226-2/ThNF/anharm
mp-8230/ZnP2O6/harm
mp-8231/ZrSO/anharm
mp-8232/BaZrF6/harm
mp-8232-2/BaZrF6/anharm
mp-8234/BaTe3/harm
mp-8234-2/BaTe3/anharm
mp-8235/K2SiP2/anharm
mp-8248/None/harm
mp-8248-2/Rb2TeO3/harm
mp-8249/TlPS3/anharm
mp-8253/Na5ReO6/anharm
mp-8255/CaPtF6/anharm
mp-8256/ZnPtF6/anharm
mp-8257/Na2ZnS2/anharm
mp-8258/BaAl4S7/harm
mp-8258-2/BaAl4S7/harm
mp-8263/KNa2BO3/anharm
mp-8267/KPS3/harm
mp-8267-2/KPS3/harm
mp-8269/Lu2CdS4/anharm
mp-8269-2/Lu2CdS4/anharm
mp-8271/Ba2CaB6O12/harm
mp-8271-2/None/harm
mp-8275/CdGeO3/anharm
mp-8275-2/CdGeO3/anharm
mp-8276/SrZn2P2/anharm
mp-8277/SrCd2P2/anharm
mp-8278/BaMg2P2/anharm
mp-8279/BaCd2P2/anharm
mp-8280/BaMg2As2/anharm
mp-8281/BaCd2As2/anharm
mp-8285/ZnGeO3/harm
mp-8285-2/None/harm
mp-8289/SnF3/harm
mp-8289-2/SnF3/harm
mp-8290/BaSnF6/harm
mp-8290-2/BaSnF6/anharm
mp-8291/BaTiF6/harm
mp-8291-2/None/harm
mp-8298/Sr4P2O/harm
mp-8298-2/Sr4P2O/harm
mp-8299/Sr4As2O/harm
mp-8299-2/Sr4As2O/harm
mp-8300/Ba4As2O/harm
mp-8300-2/Ba4As2O/harm
mp-8311/Si3NiP4/anharm
mp-8314/Cs2NaAsO4/harm
mp-8314-2/Cs2NaAsO4/harm
mp-8323/Dy2S2O/anharm
mp-8324/Dy2S2O/harm
mp-8324-2/Dy2S2O/anharm
mp-8333/RbNaSnF6/harm
mp-8333-2/RbNaSnF6/harm
mp-8335/Ba2ZrO4/harm
mp-8335-2/Ba2ZrO4/anharm
mp-8341/NaGeSbO5/harm
mp-8346/Lu2Ge2O7/harm
mp-8346-2/Lu2Ge2O7/harm
mp-8347/BaMnS2/harm
mp-8347-2/BaMnS2/harm
mp-8348/TlSbF6/harm
mp-8348-2/TlSbF6/harm
mp-8351/NaAlSiO4/harm
mp-8351-2/NaAlSiO4/harm
mp-8352/SiO2/harm
mp-8352-2/SiO2/harm
mp-8354/LaF3/harm
mp-8354-2/LaF3/harm
mp-8355/KAlSiO4/harm
mp-8355-2/KAlSiO4/harm
mp-8360/RbTe/anharm
mp-8361/CsTe/harm
mp-8361-2/CsTe/anharm
mp-8374/Na2S/harm
mp-8374-2/Na2S/harm
mp-8376/MgAlBO4/anharm
mp-8377/TeO2/harm
mp-8377-2/TeO2/harm
mp-8378/Tl3SbS4/harm
mp-8378-2/Tl3SbS4/harm
mp-8380/K2Si4O9/anharm
mp-8387/Tl6TeO6/harm
mp-8387-2/Tl6TeO6/anharm
mp-8389/Na6ZnS4/anharm
mp-8389-2/Na6ZnS4/anharm
mp-8393/Tl3SbS3/harm
mp-8397/CsSrF3/harm
mp-8397-2/None/harm
mp-8398/CsYbF3/anharm
mp-8399/CsCdF3/anharm
mp-8401/CsMgF3/anharm
mp-8402/RbMgF3/anharm
mp-8409/KYO2/harm
mp-8409-2/KYO2/anharm
mp-8411/Na2AgAs/anharm
mp-8414/K2HfF6/harm
mp-8414-2/K2HfF6/harm
mp-8415/K2HfF6/anharm
mp-8415-2/K2HfF6/anharm
mp-8416/BaCaGaF7/harm
mp-8416-2/BaCaGaF7/harm
mp-8422/SrAl2Se4/anharm
mp-8426/K2Se/anharm
mp-8430/KLiS/anharm
mp-8446/K2CuP/anharm
mp-8452/NaLiS/anharm
mp-8453/RbNaO/harm
mp-8453-2/RbNaO/anharm
mp-8454/KF/anharm
mp-8454-2/KF/anharm
mp-8455/CsF/harm
mp-8455-2/CsF/harm
mp-8459/CdSO4/anharm
mp-8470/NaPrO2/anharm
mp-8479/Tl4SiS4/harm
mp-8479-2/Tl4SiS4/harm
mp-8483/K2SO3/harm
mp-8484/ZnO2/anharm
mp-8491/LiInP2O7/harm
mp-8491-2/LiInP2O7/harm
mp-8496/Sr2SmNbO6/harm
mp-8496-2/Sr2SmNbO6/harm
mp-8500/AsS2NF6/harm
mp-8500-2/AsS2NF6/harm
mp-8507/SrP6Pt4/anharm
mp-8511/PF5/anharm
mp-8514/BaNd2PdO5/harm
mp-8514-2/BaNd2PdO5/harm
mp-8515/BaSm2PdO5/harm
mp-8515-2/BaSm2PdO5/harm
mp-8516/CdSO3/harm
mp-8516-2/CdSO3/harm
mp-8537/SO2F2/harm
mp-8537-2/SO2F2/harm
mp-8543/Na3AlAs2/anharm
mp-8560/SF6/harm
mp-8560-2/SF6/anharm
mp-8564/CsK2ScP2O8/anharm
mp-8568/Ca4PtO6/anharm
mp-8568-2/Ca4PtO6/anharm
mp-8570/Ba3Zr2S7/harm
mp-8570-2/None/harm
mp-8579/BaAg2S2/anharm
mp-8584/NaErSe2/anharm
mp-8585/PdAu2F8/harm
mp-8590/K2HfF6/harm
mp-8590-2/K2HfF6/harm
mp-8594/Ag7PSe6/harm
mp-8603/RbAgO/anharm
mp-8603-2/RbAgO/anharm
mp-8609/Li6UO6/harm
mp-8609-2/Li6UO6/harm
mp-8610/Li8PtO6/anharm
mp-8611/None/harm
mp-8611-2/Li8CeO6/anharm
mp-8612/Sb2TeSe2/anharm
mp-8614/K3NdSi2O7/harm
mp-8614-2/K3NdSi2O7/harm
mp-8615/NbBO4/anharm
mp-8615-2/NbBO4/anharm
mp-8616/ScAgP2S6/anharm
mp-8621/K2PtSe2/harm
mp-8621-2/K2PtSe2/anharm
mp-8622/Rb2PtSe2/anharm
mp-8623/K2Te2Pt/harm
mp-8623-2/K2Te2Pt/anharm
mp-8624/K2Sn2O3/harm
mp-8624-2/K2Sn2O3/anharm
mp-8627/SmBO3/harm
mp-8627-2/SmBO3/anharm
mp-8630/SbIrS/anharm
mp-8630-2/SbIrS/anharm
mp-8644/BaF2/harm
mp-8644-2/BaF2/harm
mp-8645/GeTe7As4/harm
mp-8645-2/GeTe7As4/harm
mp-8652/SF6/harm
mp-8652-2/SF6/harm
mp-8658/CsNaSe/anharm
mp-8666/CsAgO/anharm
mp-8666-2/CsAgO/anharm
mp-8673/Li2SnTeO6/harm
mp-8673-2/Li2SnTeO6/harm
mp-8678/NaAlPO4F/harm
mp-8678-2/NaAlPO4F/anharm
mp-8682/Ca2SiO4/anharm
mp-8683/K5As2Au/harm
mp-8683-2/K5As2Au/harm
mp-8684/Cs2VAgS4/harm
mp-8686/Na3AsSe3/harm
mp-8686-2/Na3AsSe3/anharm
mp-8696/K3NaSe2O8/harm
mp-8696-2/K3NaSe2O8/harm
mp-8697/ScBO3/anharm
mp-8702/LiGaGeO4/anharm
mp-8703/Na3SbSe4/harm
mp-8703-2/Na3SbSe4/harm
mp-8704/K3SbSe4/harm
mp-8704-2/K3SbSe4/anharm
mp-8709/KInGe2O6/harm
mp-8709-2/KInGe2O6/harm
mp-8710/Ca2Pt3O8/anharm
mp-8713/K2MnS2/anharm
mp-8714/Rb2MnS2/harm
mp-8714-2/Rb2MnS2/harm
mp-8716/K2MnSe2/anharm
mp-8717/Rb2MnSe2/harm
mp-8717-2/Rb2MnSe2/harm
mp-8719/K2MnTe2/anharm
mp-8720/Rb2MnTe2/anharm
mp-8723/AsF5/anharm
mp-8724/K2TeO3/anharm
mp-8724-2/K2TeO3/anharm
mp-8725/HfSnS3/anharm
mp-8727/Ba4PtO6/anharm
mp-8727-2/Ba4PtO6/anharm
mp-8751/RbLiS/anharm
mp-8752/Na4CdP2/anharm
mp-8753/K4HgP2/anharm
mp-8754/NaLiTe/anharm
mp-8755/KNaTe/anharm
mp-8756/KLiSe/anharm
mp-8759/Cs2ZrO3/anharm
mp-8762/Er2S2O/harm
mp-8762-2/Er2S2O/anharm
mp-8763/Tm2S2O/harm
mp-8763-2/Tm2S2O/anharm
mp-8773/None/harm
mp-8773-2/K3CO3F/anharm
mp-8774/None/harm
mp-8774-2/Rb3CO3F/anharm
mp-8781/SnS/harm
mp-8781-2/SnS/harm
mp-8789/Ca4As2O/harm
mp-8789-2/Ca4As2O/anharm
mp-8794/K4UO5/harm
mp-8794-2/K4UO5/harm
mp-8796/Sr2LiScB4O10/harm
mp-8796-2/Sr2LiScB4O10/harm
mp-8799/RbNaS/anharm
mp-8804/Li6MoN4/anharm
mp-8804-2/Li6MoN4/anharm
mp-8809/BaLa2PtO5/harm
mp-8809-2/BaLa2PtO5/harm
mp-8810/SrZn2P2O8/harm
mp-8810-2/SrZn2P2O8/harm
mp-8812/Rb2GeF6/anharm
mp-8812-2/Rb2GeF6/anharm
mp-8818/Ca2ZnN2/anharm
mp-8830/NaRhO2/anharm
mp-8836/CaAlF5/harm
mp-8840/Na5InO4/anharm
mp-8845/SeS2N2O2/harm
mp-8845-2/SeS2N2O2/anharm
mp-8850/Dy2S3/anharm
mp-8857/Cs2As2Pd/harm
mp-8857-2/Cs2As2Pd/anharm
mp-8860/Na3As/harm
mp-8860-2/Na3As/harm
mp-8861/Rb2MgF4/anharm
mp-8863/Ba3MoN4/anharm
mp-8866/La10Se19/anharm
mp-8866-2/La10Se19/anharm
mp-8866-3/La10Se19/anharm
mp-8869/Y2S2O/harm
mp-8869-2/Y2S2O/anharm
mp-8870/LiMgAsO4/anharm
mp-8871/CsNa2BO3/anharm
mp-8872/RbNa2BO3/anharm
mp-8873/LiGeBO4/harm
mp-8873-2/LiGeBO4/anharm
mp-8874/LiSiBO4/harm
mp-8876/Ca4Al6SO12/anharm
mp-8877/Sr4Al6SO12/harm
mp-8877-2/Sr4Al6SO12/anharm
mp-8878/SrB2O4/anharm
mp-8880/AlP/harm
mp-8880-2/AlP/harm
mp-8881/AlAs/harm
mp-8881-2/AlAs/harm
mp-8882/GaP/harm
mp-8882-2/GaP/anharm
mp-8883/GaAs/harm
mp-8883-2/GaAs/harm
mp-8884/ZnTe/anharm
mp-8885/BaCdS2/anharm
mp-8885-2/BaCdS2/anharm
mp-8888/HoAl3Pb2O8/harm
mp-8888-2/HoAl3Pb2O8/harm
mp-8890/CsSb2S4/harm
mp-8890-2/CsSb2S4/harm
mp-8891/None/harm
mp-8891-2/K2ZrB2O6/harm
mp-8892/LiInF4/anharm
mp-8898/TaAlO4/harm
mp-8898-2/TaAlO4/harm
mp-8900/K2VAgS4/harm
mp-8900-2/K2VAgS4/harm
mp-8901/Rb2VAgS4/harm
mp-8911/CuAgS/harm
mp-8911-2/CuAgS/harm
mp-8921/Cd4P6SN12/anharm
mp-8921-2/Cd4P6SN12/anharm
mp-8922/CdSb2O6/anharm
mp-8926/Li3BN2/harm
mp-8926-2/Li3BN2/harm
mp-8927/TaCuN2/harm
mp-8927-2/TaCuN2/harm
mp-8930/K2GeAs2/anharm
mp-8931/Rb2SnAs2/anharm
mp-8932/Cs2SiP2/harm
mp-8932-2/Cs2SiP2/harm
mp-8934/Cs2SnAs2/anharm
mp-8936/SnSe/harm
mp-8936-2/SnSe/anharm
mp-8938/Si2Mo/harm
mp-8938-2/Si2Mo/harm
mp-8939/Si2W/harm
mp-8939-2/Si2W/harm
mp-8943/PtF4/harm
mp-8945/YSnF7/harm
mp-8946/TlBS2/harm
mp-8946-2/TlBS2/anharm
mp-8947/SrB2S4/anharm
mp-8956/Ho2S3/anharm
mp-8957/Na5TaO5/anharm
mp-8959/CsK2PdF5/anharm
mp-8960/Ba3NaNbO6/anharm
mp-8961/Ba3NaTaO6/anharm
mp-8962/Rb2HgF4/harm
mp-8962-2/Rb2HgF4/harm
mp-8963/Cs2HgF4/harm
mp-8963-2/Cs2HgF4/harm
mp-8965/K2Sn2S5/anharm
mp-8966/K2Sn2Se5/anharm
mp-8973/NaSi2N3/harm
mp-8974/Ba3Dy4O9/harm
mp-8975/Hg3As2O8/harm
mp-8975-2/Hg3As2O8/harm
mp-8976/Cu2WS4/anharm
mp-8976-2/Cu2WS4/anharm
mp-8977/Ca2PN3/anharm
mp-8978/CsNbN2/harm
mp-8978-2/CsNbN2/harm
mp-8979/TaInO4/harm
mp-8979-2/TaInO4/harm
mp-8985/Ba2YC2O6F3/anharm
mp-8989/Na2P2PdO7/harm
mp-8989-2/Na2P2PdO7/harm
mp-8993/Sm2S2O/harm
mp-8993-2/Sm2S2O/anharm
data_9001-10000
data_10001-11000
data_11001-12000
data_12001-13000
data_13001-14000
data_14001-15000
data_15001-16000
data_16001-17000
data_17001-18000
data_18001-19000
data_19001-20000
data_20001-21000
data_21001-22000
data_22001-23000
data_23001-24000
data_24001-25000
data_25001-26000
data_26001-27000
data_27001-28000
data_28001-29000
data_29001-30000
data_30001-31000
data_31001-32000
data_32001-33000
data_33001-34000
data_34001-35000
data_35001-36000
data_36001-37000
data_37001-38000
data_38001-39000
data_39001-40000
data_40001-41000
data_41001-42000
data_42001-43000
data_43001-44000
data_504001-505000
data_505001-506000
data_510001-511000
data_530001-531000
data_531001-532000
data_532001-533000
data_534001-535000
data_540001-541000
data_541001-542000
data_542001-543000
data_543001-544000
data_545001-546000
data_546001-547000
data_547001-548000
data_548001-549000
data_549001-550000
data_550001-551000
data_551001-552000
data_552001-553000
data_553001-554000
data_554001-555000
data_555001-556000
data_556001-557000
data_557001-558000
data_558001-559000
data_559001-560000
data_560001-561000
data_561001-562000
data_562001-563000
data_563001-564000
data_565001-566000
data_566001-567000
data_567001-568000
data_568001-569000
data_569001-570000
data_570001-571000
data_571001-572000
data_572001-573000
data_573001-574000
data_574001-575000
data_578001-579000
data_579001-580000
data_580001-581000
data_581001-582000
data_582001-583000
data_583001-584000
data_584001-585000
data_585001-586000
data_600001-601000
data_601001-602000
data_603001-604000
data_604001-605000
data_605001-606000
data_606001-607000
data_607001-608000
data_608001-609000
data_609001-610000
data_610001-611000
data_611001-612000
data_612001-613000
data_613001-614000
data_614001-615000
data_615001-616000
data_616001-617000
data_617001-618000
data_618001-619000
data_619001-620000
data_620001-621000
data_621001-622000
data_622001-623000
data_623001-624000
data_624001-625000
data_625001-626000
data_626001-627000
data_627001-628000
data_628001-629000
data_629001-630000
data_630001-631000
data_631001-632000
data_632001-633000
data_633001-634000
data_634001-635000
data_635001-636000
data_636001-637000
data_637001-638000
data_638001-639000
data_639001-640000
data_640001-641000
data_641001-642000
data_642001-643000
data_643001-644000
data_644001-645000
data_645001-646000
data_646001-647000
data_647001-648000
data_648001-649000
data_649001-650000
data_650001-651000
data_651001-652000
data_652001-653000
data_653001-654000
data_654001-655000
data_655001-656000
data_656001-657000
data_657001-658000
data_662001-663000
data_665001-666000
data_667001-668000
data_669001-670000
data_672001-673000
data_673001-674000
data_674001-675000
data_675001-676000
data_676001-677000
data_677001-678000
data_679001-680000
data_680001-681000
data_681001-682000
data_682001-683000
data_683001-684000
data_684001-685000
data_685001-686000
data_686001-687000
data_687001-688000
data_689001-690000
data_690001-691000
data_691001-692000
data_693001-694000
data_694001-695000
data_695001-696000
data_696001-697000
data_697001-698000
data_698001-699000
data_699001-700000
data_703001-704000
data_704001-705000
data_705001-706000
data_706001-707000
data_707001-708000
data_708001-709000
data_709001-710000
data_714001-715000
data_715001-716000
data_720001-721000
data_721001-722000
data_722001-723000
data_723001-724000
data_724001-725000
data_725001-726000
data_726001-727000
data_727001-728000
data_728001-729000
data_729001-730000
data_730001-731000
data_731001-732000
data_732001-733000
data_733001-734000
data_734001-735000
data_735001-736000
data_736001-737000
data_738001-739000
data_740001-741000
data_741001-742000
data_743001-744000
data_744001-745000
data_746001-747000
data_752001-753000
data_753001-754000
data_754001-755000
data_755001-756000
data_756001-757000
data_757001-758000
data_758001-759000
data_759001-760000
data_760001-761000
data_761001-762000
data_762001-763000
data_763001-764000
data_764001-765000
data_765001-766000
data_766001-767000
data_767001-768000
data_768001-769000
data_769001-770000
data_770001-771000
data_771001-772000
data_772001-773000
data_773001-774000
data_774001-775000
data_775001-776000
data_776001-777000
data_777001-778000
data_778001-779000
data_779001-780000
data_780001-781000
data_781001-782000
data_782001-783000
data_796001-797000
data_801001-802000
data_818001-819000
data_825001-826000
data_826001-827000
data_831001-832000
data_836001-837000
data_849001-850000
data_850001-851000
data_851001-852000
data_857001-858000
data_859001-860000
data_860001-861000
data_861001-862000
data_862001-863000
data_863001-864000
data_864001-865000
data_865001-866000
data_866001-867000
data_867001-868000
data_924001-925000
data_935001-936000
data_936001-937000
data_937001-938000
data_941001-942000
data_945001-946000
data_949001-950000
data_950001-951000
data_961001-962000
data_962001-963000
data_966001-967000
data_971001-972000
data_972001-973000
data_973001-974000
data_974001-975000
data_975001-976000
data_976001-977000
data_977001-978000
data_978001-979000
data_979001-980000
data_980001-981000
data_981001-982000
data_982001-983000
data_983001-984000
data_984001-985000
data_985001-986000
data_986001-987000
data_988001-989000
data_989001-990000
data_990001-991000
data_991001-992000
data_992001-993000
data_995001-996000
data_996001-997000
data_997001-998000
data_998001-999000
data_999001-1000000
data_1001001-1002000
data_1002001-1003000
data_1004001-1005000
data_1005001-1006000
data_1006001-1007000
data_1007001-1008000
data_1008001-1009000
data_1009001-1010000
data_1011001-1012000
data_1012001-1013000
data_1013001-1014000
data_1014001-1015000
data_1016001-1017000
data_1017001-1018000
data_1018001-1019000
data_1019001-1020000
data_1020001-1021000
data_1021001-1022000
data_1022001-1023000
data_1023001-1024000
data_1025001-1026000
data_1026001-1027000
data_1029001-1030000
data_1030001-1031000
data_1040001-1041000
data_1041001-1042000
data_1042001-1043000
data_1043001-1044000
data_1044001-1045000
data_1045001-1046000
data_1046001-1047000
data_1047001-1048000
data_1048001-1049000
data_1049001-1050000
data_1056001-1057000
data_1057001-1058000
data_1060001-1061000
data_1062001-1063000
data_1063001-1064000
data_1064001-1065000
data_1065001-1066000
data_1066001-1067000
data_1067001-1068000
data_1068001-1069000
data_1069001-1070000
data_1070001-1071000
data_1071001-1072000
data_1072001-1073000
data_1075001-1076000
data_1076001-1077000
data_1077001-1078000
data_1078001-1079000
data_1079001-1080000
data_1080001-1081000
data_1084001-1085000
data_1086001-1087000
data_1087001-1088000
data_1091001-1092000
data_1092001-1093000
data_1093001-1094000
data_1094001-1095000
data_1095001-1096000
data_1096001-1097000
data_1097001-1098000
data_1098001-1099000
data_1099001-1100000
data_1100001-1101000
data_1101001-1102000
data_1102001-1103000
data_1103001-1104000
data_1104001-1105000
data_1105001-1106000
data_1106001-1107000
data_1110001-1111000
data_1111001-1112000
data_1112001-1113000
data_1113001-1114000
data_1114001-1115000
data_1119001-1120000
data_1120001-1121000
data_1147001-1148000
data_1153001-1154000
data_1172001-1173000
data_1173001-1174000
data_1176001-1177000
data_1178001-1179000
data_1179001-1180000
data_1180001-1181000
data_1181001-1182000
data_1182001-1183000
data_1183001-1184000
data_1184001-1185000
data_1185001-1186000
data_1186001-1187000
data_1187001-1188000
data_1188001-1189000
data_1189001-1190000
data_1190001-1191000
data_1191001-1192000
data_1192001-1193000
data_1193001-1194000
data_1194001-1195000
data_1195001-1196000
data_1196001-1197000
data_1197001-1198000
data_1198001-1199000
data_1199001-1200000
data_1200001-1201000
data_1201001-1202000
data_1202001-1203000
data_1203001-1204000
data_1204001-1205000
data_1205001-1206000
data_1206001-1207000
data_1207001-1208000
data_1208001-1209000
data_1209001-1210000
data_1210001-1211000
data_1211001-1212000
data_1212001-1213000
data_1213001-1214000
data_1214001-1215000
data_1215001-1216000
data_1216001-1217000
data_1217001-1218000
data_1218001-1219000
data_1219001-1220000
data_1220001-1221000
data_1221001-1222000
data_1222001-1223000
data_1223001-1224000
data_1224001-1225000
data_1225001-1226000
data_1226001-1227000
data_1227001-1228000
data_1228001-1229000
data_1229001-1230000
data_1232001-1233000
data_1237001-1238000
data_1238001-1239000
data_1239001-1240000
data_1253001-1254000
data_1300001-1301000
data_1323001-1324000
data_1370001-1371000
data_1382001-1383000
data_1383001-1384000
data_1386001-1387000
data_1387001-1388000
data_1388001-1389000
data_1389001-1390000
data_1390001-1391000
data_1391001-1392000
data_1392001-1393000
data_1393001-1394000
data_1394001-1395000
data_1396001-1397000
data_1397001-1398000
data_1398001-1399000
data_1399001-1400000
data_1400001-1401000
data_1401001-1402000
data_1403001-1404000
data_1404001-1405000
data_1405001-1406000
data_1408001-1409000
data_1411001-1412000
data_1413001-1414000
data_1417001-1418000
data_1419001-1420000
data_1420001-1421000
data_1423001-1424000
data_1426001-1427000
data_1428001-1429000
data_1429001-1430000
data_1435001-1436000
data_1440001-1441000
data_1443001-1444000
data_1445001-1446000
Phonix database
ver2026.03.28
data_8001-9000
mp-8127/K2MgC2O6/harm
mp-8127/K2MgC2O6/harm
Space group:
R-3m (166)
Link:
Materials Project
Download:
mp-8127.tar.gz
Harmonic properties
(a) Phonon dispersion and DOS
Summary
(a) Computation time