mp-8299/Sr4As2O/harm

Harmonic properties

../../_images/fig_bandos_pr2126.png

(a) Phonon dispersion with participation ratio and DOS

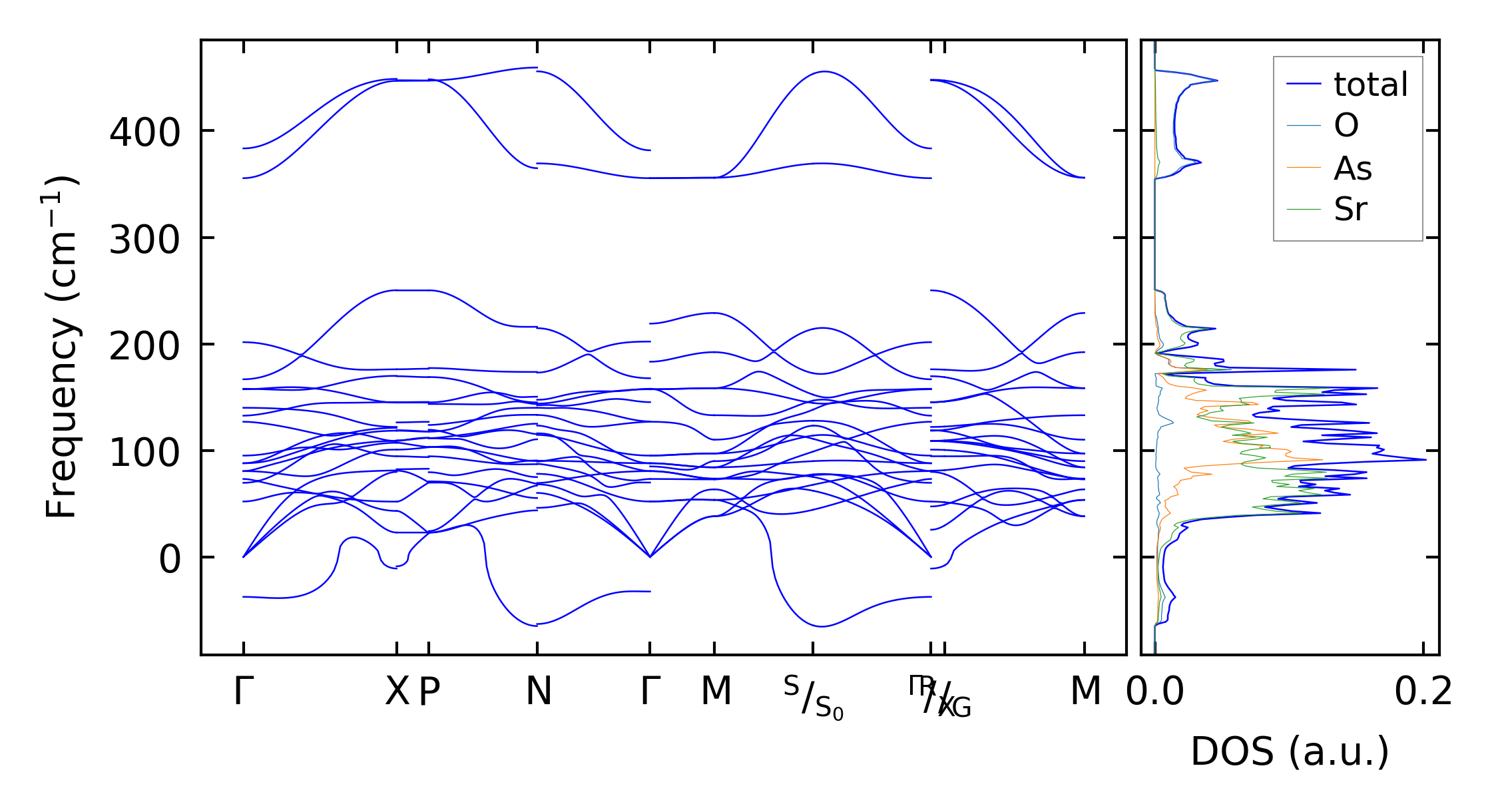
../../_images/fig_bandos2157.png

(b) Phonon dispersion and DOS

../../_images/fig_thermo2126.png

(c) Thermodynamic properties

Force constants

../../_images/fig_fc21947.png

(a) Force constants w.r.t atomic distance

Summary

../../_images/fig_times3253.png

(a) Computation time