mp-8560/SF6/harm

Harmonic properties

../../_images/fig_bandos_pr1840.png

(a) Phonon dispersion with participation ratio and DOS

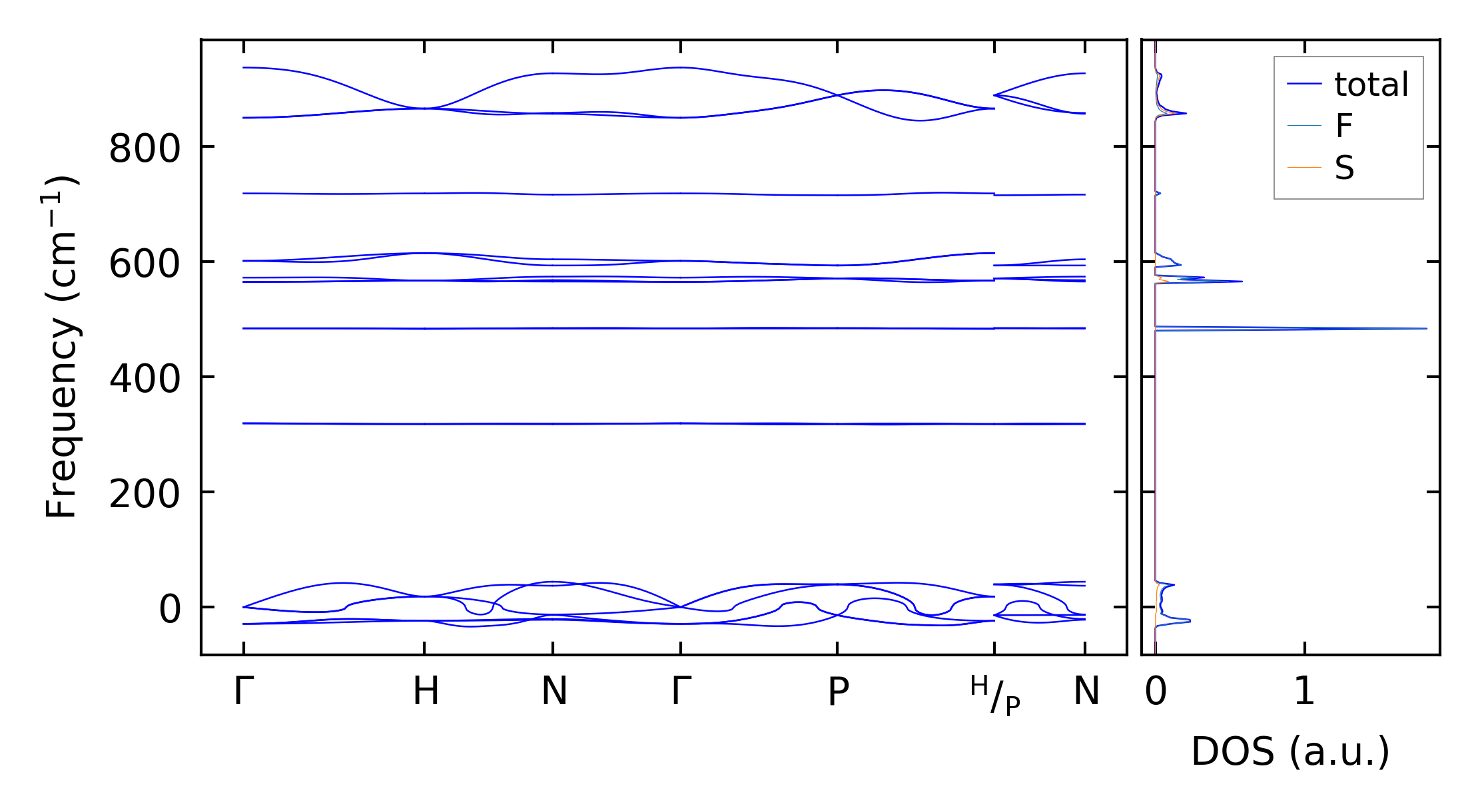
../../_images/fig_bandos1864.png

(b) Phonon dispersion and DOS

../../_images/fig_thermo1840.png

(c) Thermodynamic properties

Force constants

../../_images/fig_fc21663.png

(a) Force constants w.r.t atomic distance

Summary

../../_images/fig_times2817.png

(a) Computation time