mp-8202/CsRb2PdF5/anharm

Equation of state

../../_images/fig_bm886.png

(a) Equation of state

Harmonic properties

../../_images/fig_bandos_pr2077.png

(a) Phonon dispersion with participation ratio and DOS

../../_images/fig_thermo2077.png

(b) Thermodynamic properties

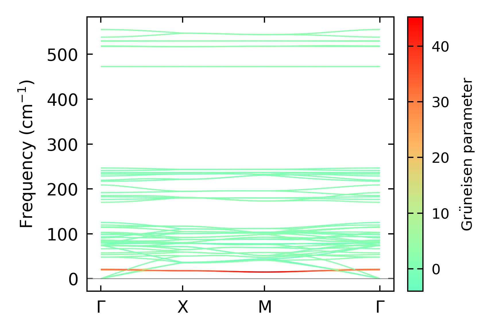
Grüneisen parameters

../../_images/fig_gru_all1187.png

(a) Grüneisen parameters

../../_images/fig_gruneisen1187.png

(b) Phonon dispersion with Grüneisen parameters

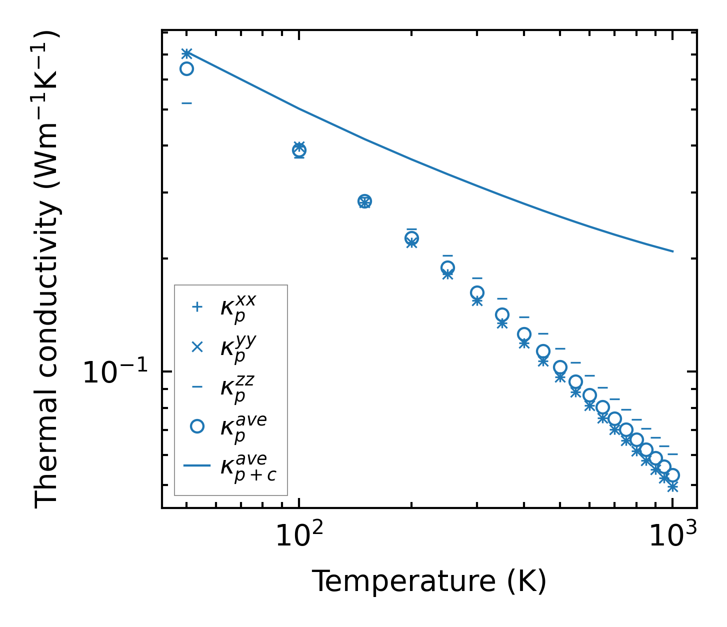
Thermal conductivity

3-phonon (LASSO) — q-mesh: 9x9x11, supercell: 2x2x2

../../_images/fig_kappa2288.png

(a) Temperature-dependent lattice thermal conductivity

../../_images/fig_kappa_vs_grain_size1201.png

(b) Peierls lattice thermal conductivity w.r.t grain size

Phonon lifetime and scattering rates

../../_images/fig_lifetime1177.png

(a) Phonon lifetime due to phonon-phonon scattering

../../_images/fig_scat_rates1176.png

(b) Phonon scattering rates

Cumulative and spectral thermal conductivity

../../_images/fig_cumu_frequency1177.png

(a) Spectral and cumulative thermal conductivity w.r.t frequency

../../_images/fig_cumu_mfp1177.png

(b) Spectral and cumulative thermal conductivity w.r.t MFP

Force constants

../../_images/fig_fc21898.png

(a) Force constants w.r.t atomic distance

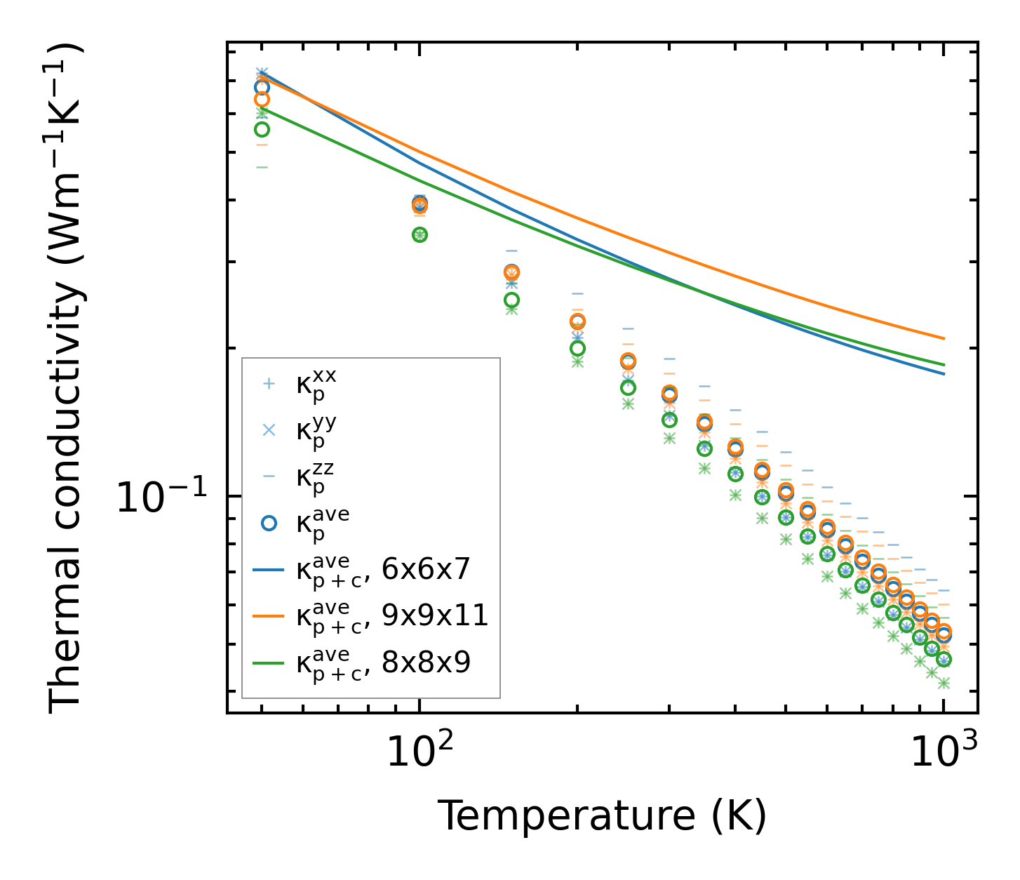
Summary

../../_images/fig_kappa2289.png

(a) Temperature-dependent lattice thermal conductivity

../../_images/fig_times3195.png

(b) Computation time