mp-8927-2/TaCuN2/harm
- Space group: R-3m (166)
- Link: Materials Project
- Download: mp-8927-2.tar.gz
Equation of state
(a) Equation of state
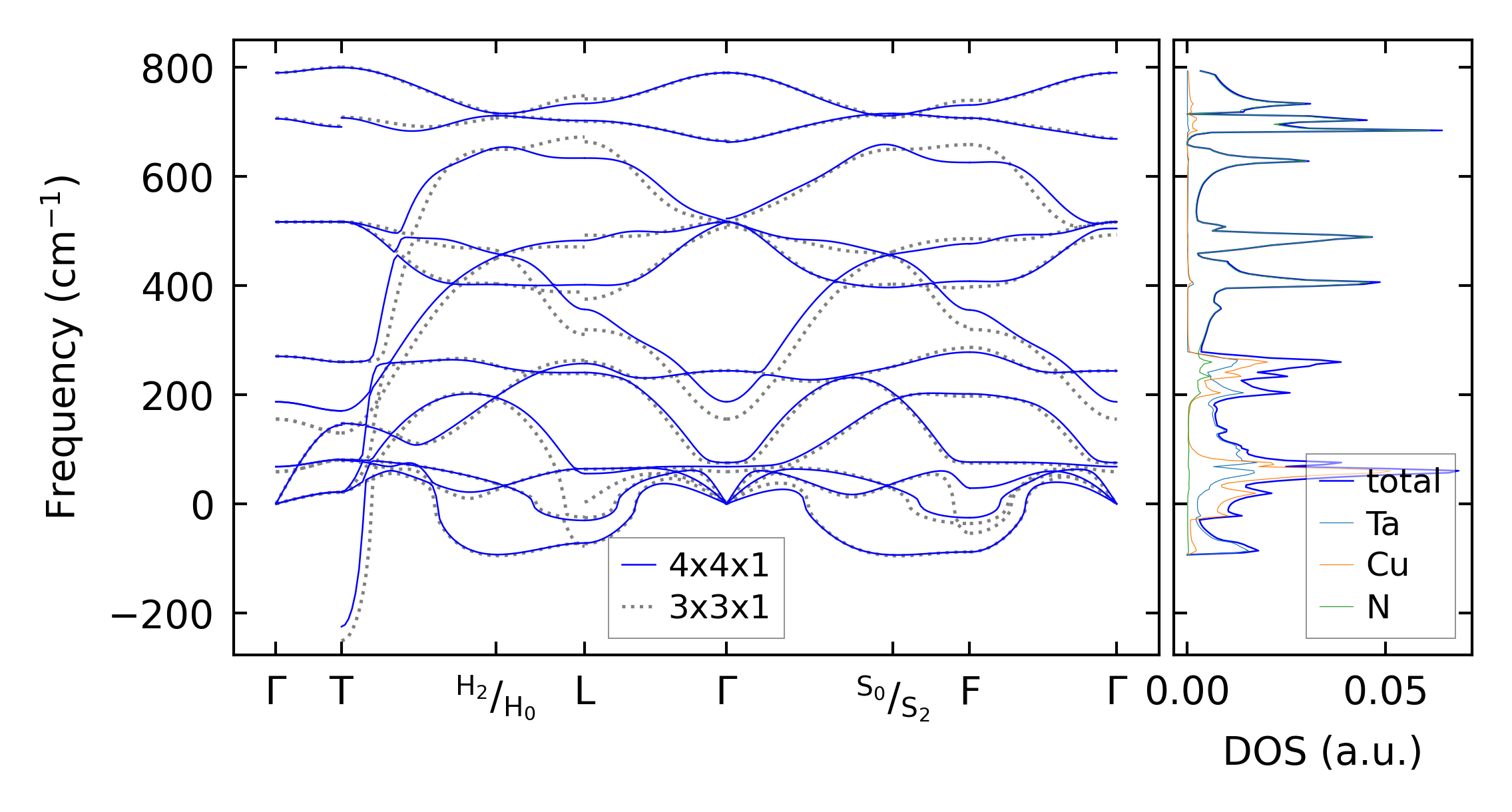
Harmonic properties
(a) Phonon dispersion and DOS
Summary
(a) Computation time
(a) Equation of state
(a) Phonon dispersion and DOS
(a) Computation time