mp-29910-2/Sr4I6O/anharm

Equation of state

../../_images/fig_bm5433.png

(a) Equation of state

Harmonic properties

../../_images/fig_bandos_pr11037.png

(a) Phonon dispersion with participation ratio and DOS

../../_images/fig_bandos14958.png

(b) Phonon dispersion and DOS

../../_images/fig_thermo11037.png

(c) Thermodynamic properties

Grüneisen parameters

../../_images/fig_gru_all4534.png

(a) Grüneisen parameters

../../_images/fig_gruneisen4534.png

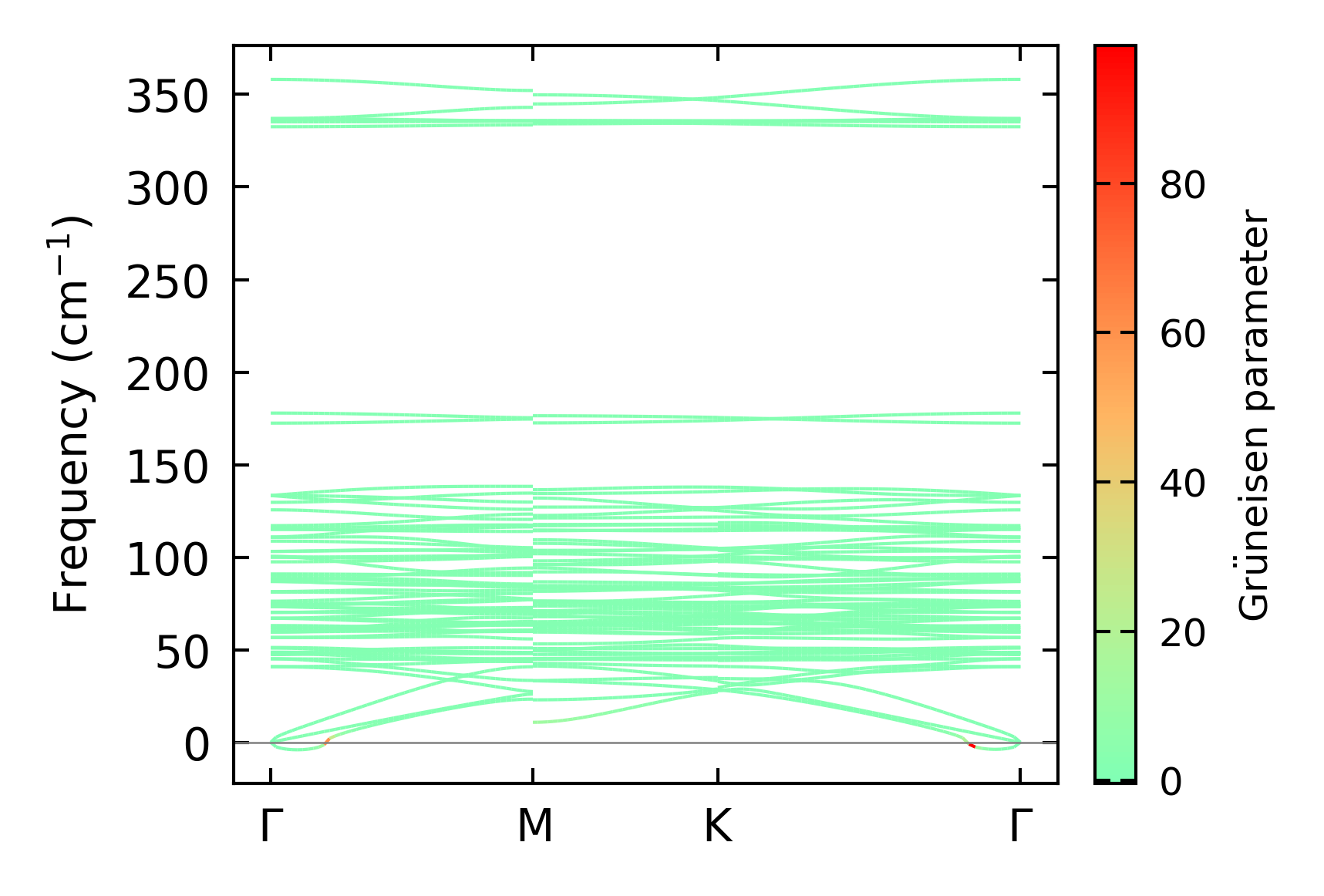
(b) Phonon dispersion with Grüneisen parameters

Thermal conductivity

3-phonon (LASSO), supercell 2x2x2 — q-mesh: 7x7x9, supercell: 2x2x2

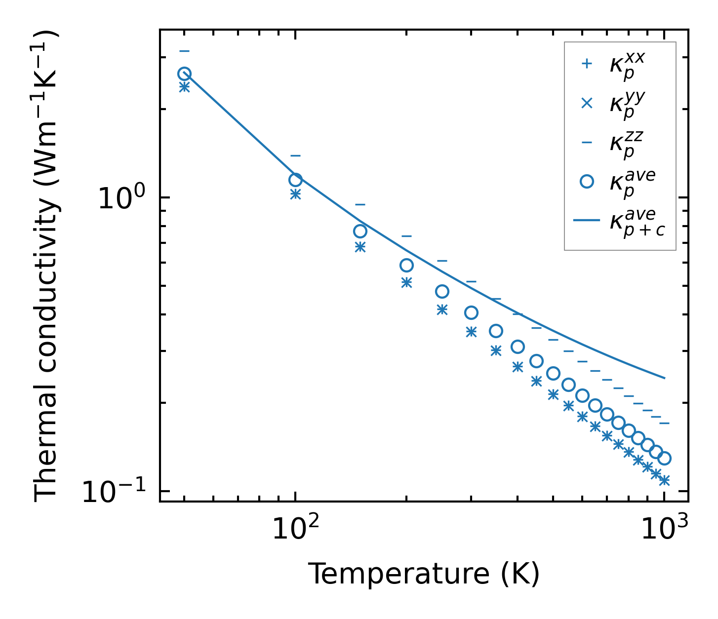
../../_images/fig_kappa8556.png

(a) Temperature-dependent lattice thermal conductivity

../../_images/fig_kappa_vs_grain_size4589.png

(b) Peierls lattice thermal conductivity w.r.t grain size

Phonon lifetime and scattering rates

../../_images/fig_lifetime4490.png

(a) Phonon lifetime due to phonon-phonon scattering

../../_images/fig_scat_rates4489.png

(b) Phonon scattering rates

Cumulative and spectral thermal conductivity

../../_images/fig_cumu_frequency4490.png

(a) Spectral and cumulative thermal conductivity w.r.t frequency

../../_images/fig_cumu_mfp4489.png

(b) Spectral and cumulative thermal conductivity w.r.t MFP

Force constants

../../_images/fig_fc210761.png

(a) Force constants w.r.t atomic distance

Summary

../../_images/fig_times18850.png

(a) Computation time