mp-29145-2/H3N/harm

Harmonic properties

../../_images/fig_bandos_pr11411.png

(a) Phonon dispersion with participation ratio and DOS

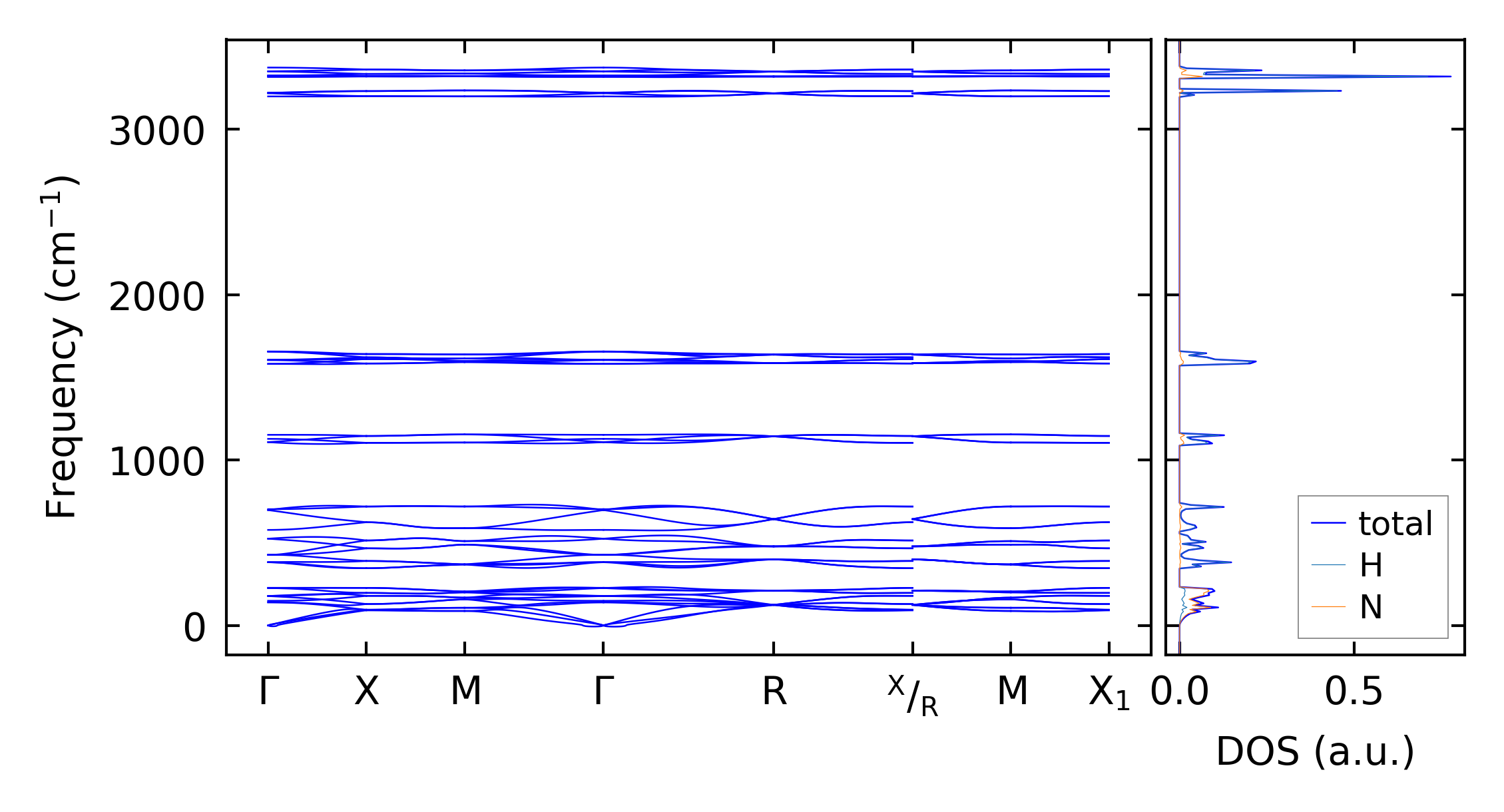
../../_images/fig_bandos15402.png

(b) Phonon dispersion and DOS

../../_images/fig_thermo11411.png

(c) Thermodynamic properties

Force constants

../../_images/fig_fc211127.png

(a) Force constants w.r.t atomic distance

Summary

../../_images/fig_times19461.png

(a) Computation time