mp-29738/TlClO3/harm

Harmonic properties

../../_images/fig_bandos_pr11294.png

(a) Phonon dispersion with participation ratio and DOS

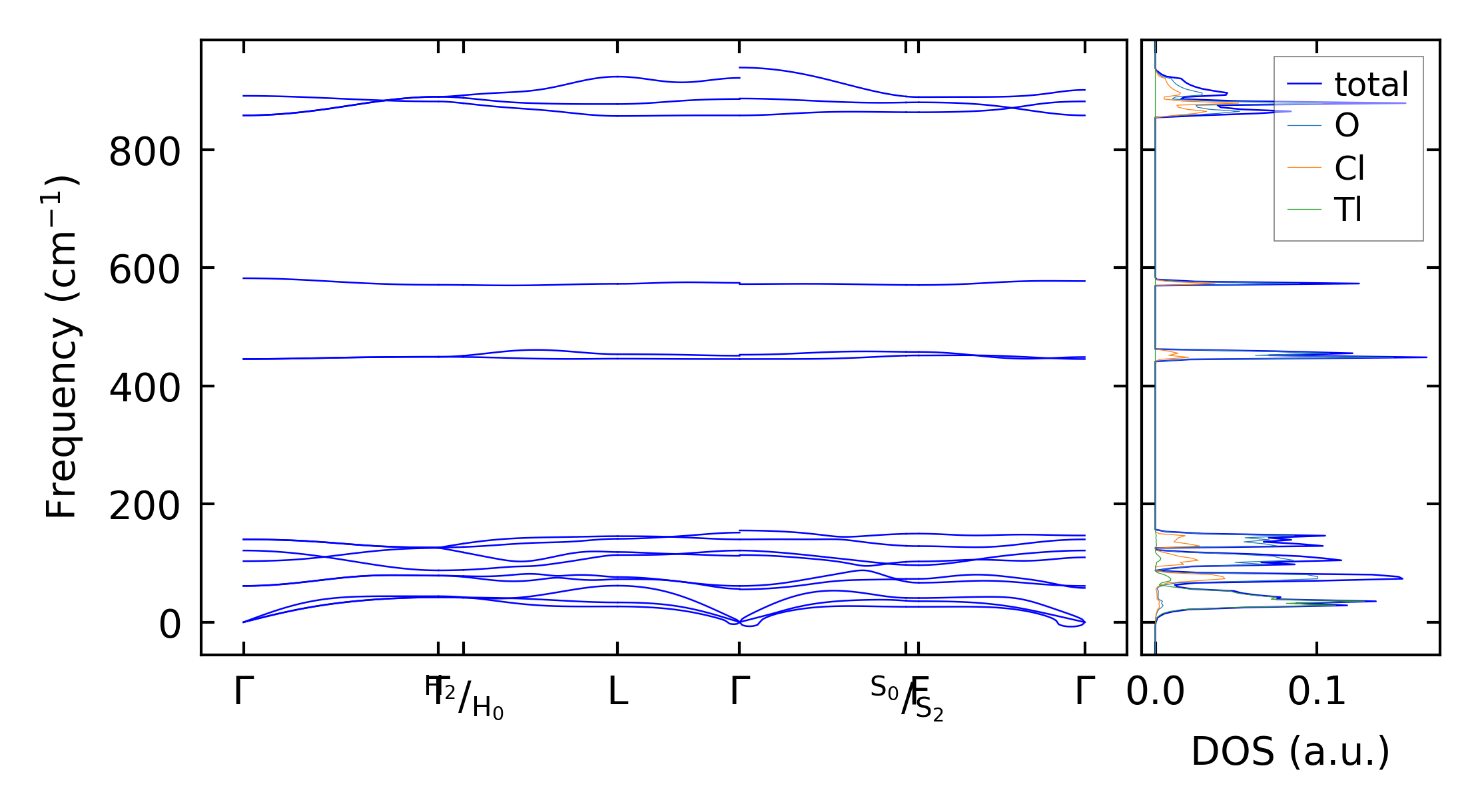
../../_images/fig_bandos15276.png

(b) Phonon dispersion and DOS

../../_images/fig_thermo11294.png

(c) Thermodynamic properties

Force constants

../../_images/fig_fc211010.png

(a) Force constants w.r.t atomic distance

Summary

../../_images/fig_times19286.png

(a) Computation time