mp-29168/Rb3BiSe3/harm

Harmonic properties

../../_images/fig_bandos_pr11419.png

(a) Phonon dispersion with participation ratio and DOS

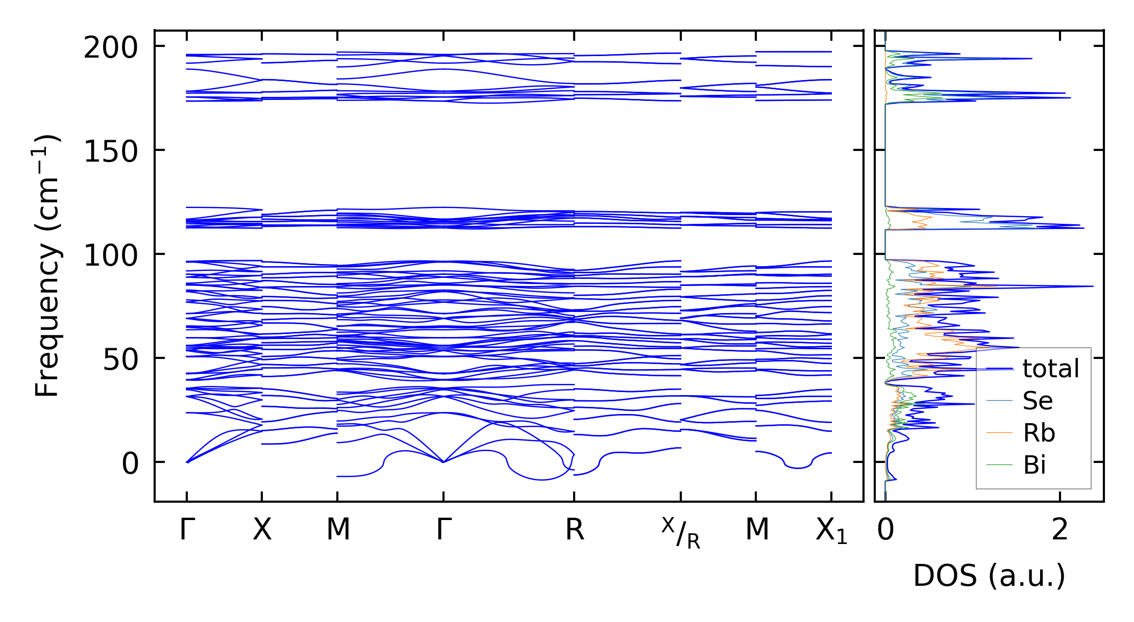
../../_images/fig_bandos15410.png

(b) Phonon dispersion and DOS

../../_images/fig_thermo11419.png

(c) Thermodynamic properties

Force constants

../../_images/fig_fc211135.png

(a) Force constants w.r.t atomic distance

Summary

../../_images/fig_times19472.png

(a) Computation time