mp-29909-2/Ba4I6O/anharm

Equation of state

../../_images/fig_bm5432.png

(a) Equation of state

Harmonic properties

../../_images/fig_bandos_pr11035.png

(a) Phonon dispersion with participation ratio and DOS

../../_images/fig_bandos14956.png

(b) Phonon dispersion and DOS

../../_images/fig_thermo11035.png

(c) Thermodynamic properties

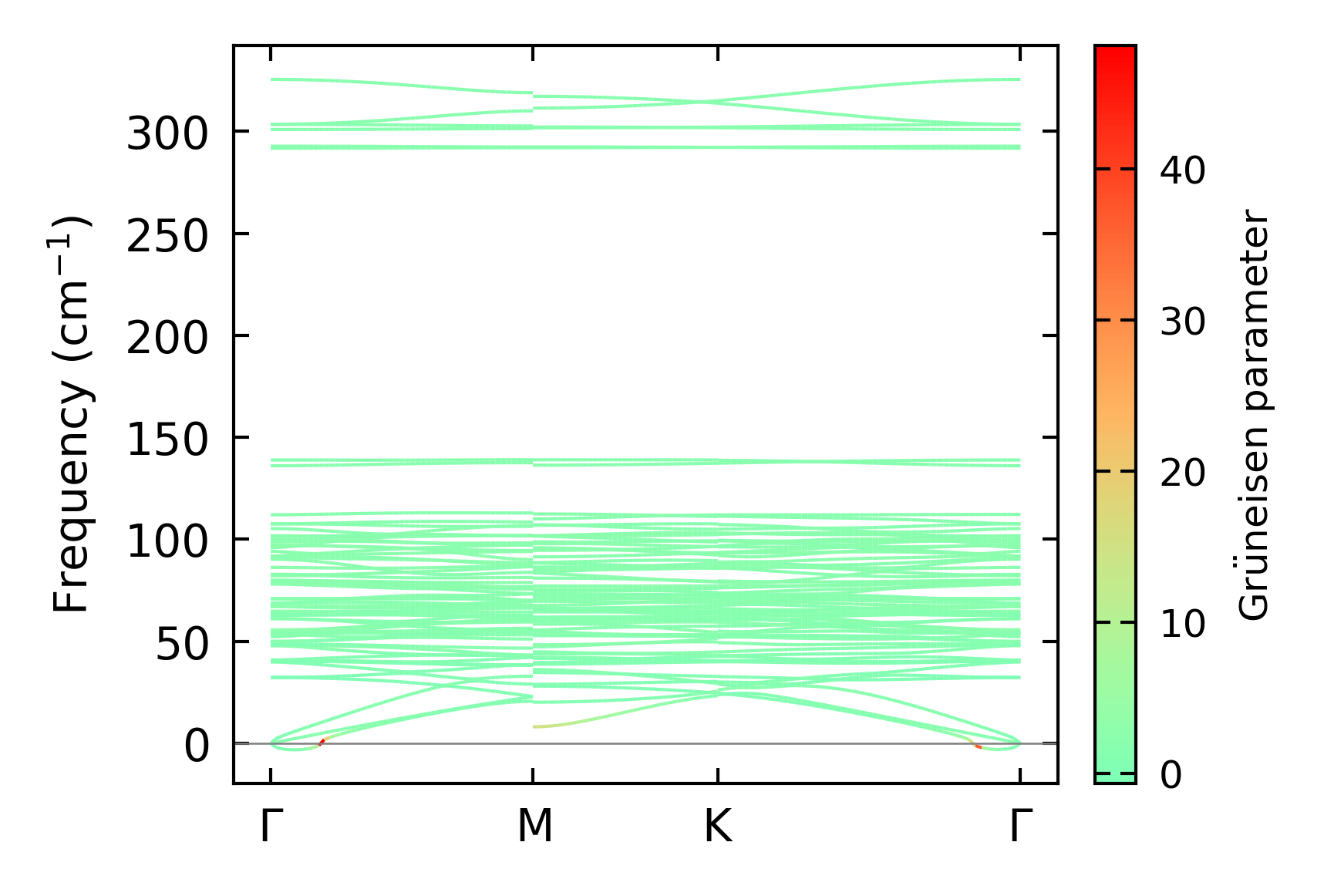
Grüneisen parameters

../../_images/fig_gru_all4533.png

(a) Grüneisen parameters

../../_images/fig_gruneisen4533.png

(b) Phonon dispersion with Grüneisen parameters

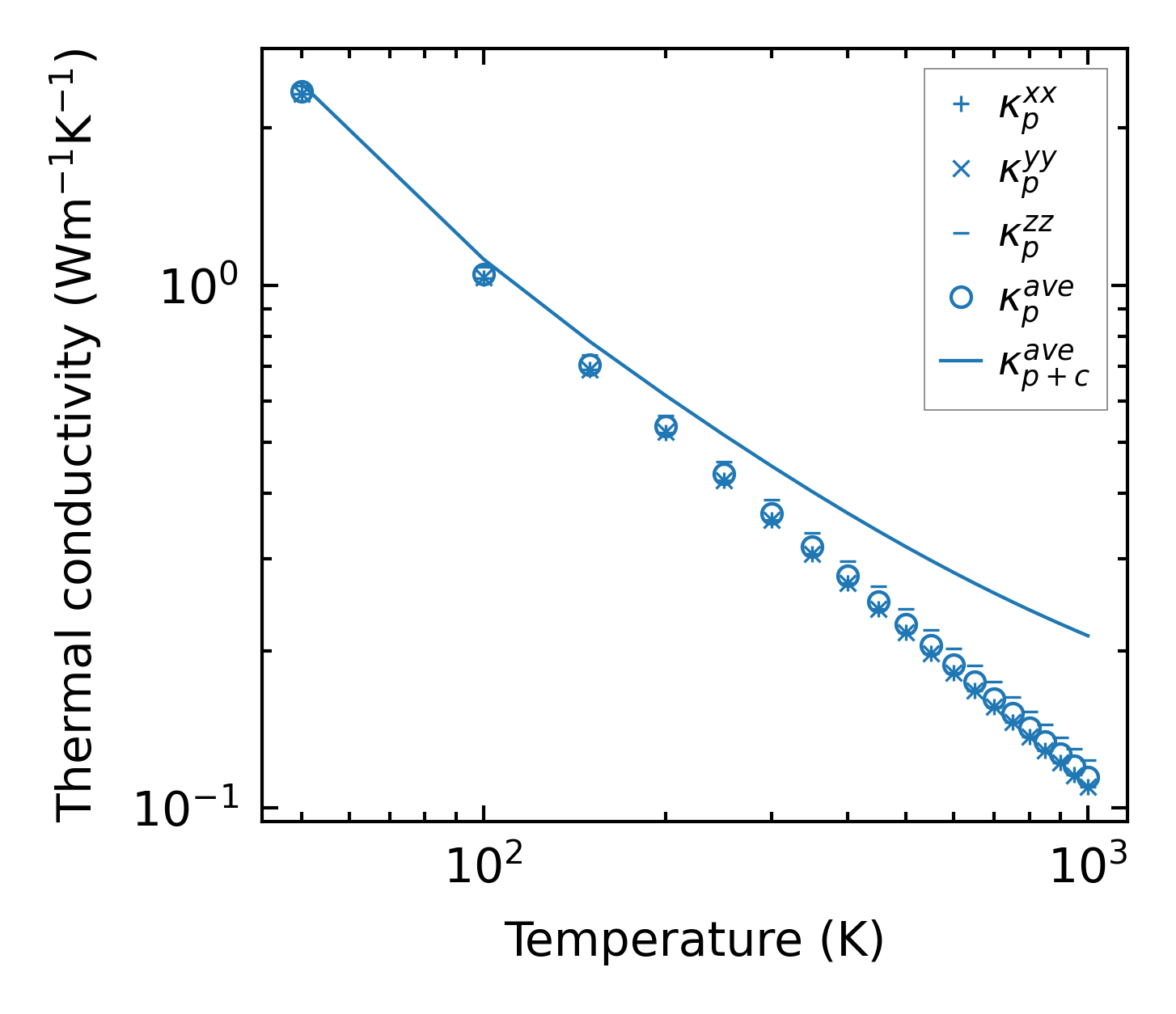
Thermal conductivity

3-phonon (LASSO), supercell 2x2x2 — q-mesh: 6x6x8, supercell: 2x2x2

../../_images/fig_kappa8555.png

(a) Temperature-dependent lattice thermal conductivity

../../_images/fig_kappa_vs_grain_size4588.png

(b) Peierls lattice thermal conductivity w.r.t grain size

Phonon lifetime and scattering rates

../../_images/fig_lifetime4489.png

(a) Phonon lifetime due to phonon-phonon scattering

../../_images/fig_scat_rates4488.png

(b) Phonon scattering rates

Cumulative and spectral thermal conductivity

../../_images/fig_cumu_frequency4489.png

(a) Spectral and cumulative thermal conductivity w.r.t frequency

../../_images/fig_cumu_mfp4488.png

(b) Spectral and cumulative thermal conductivity w.r.t MFP

Force constants

../../_images/fig_fc210759.png

(a) Force constants w.r.t atomic distance

Summary

../../_images/fig_times18848.png

(a) Computation time