mp-8000/SrSnB2O6/anharm

Harmonic properties

../../_images/fig_bandos_pr4416.png

(a) Phonon dispersion with participation ratio and DOS

../../_images/fig_thermo4416.png

(b) Thermodynamic properties

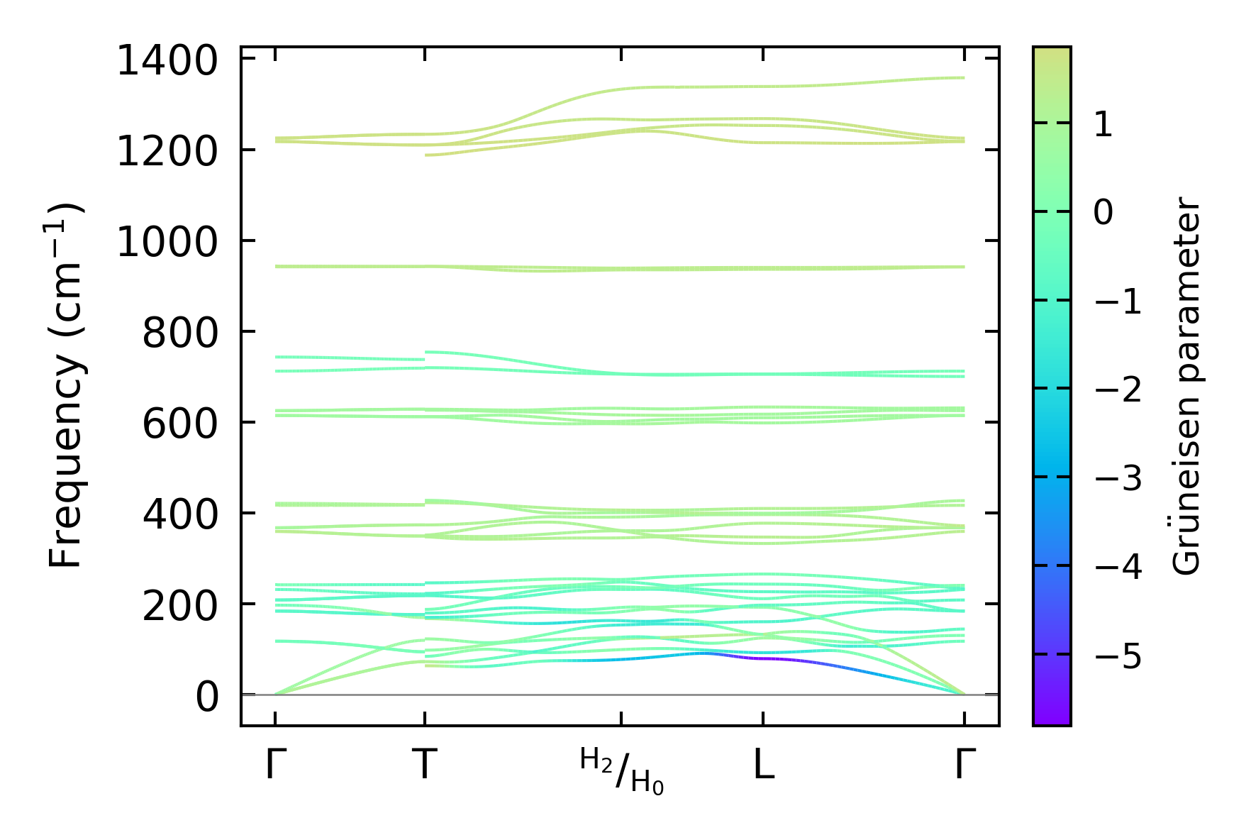
Grüneisen parameters

../../_images/fig_gru_all1906.png

(a) Grüneisen parameters

../../_images/fig_gruneisen1906.png

(b) Phonon dispersion with Grüneisen parameters

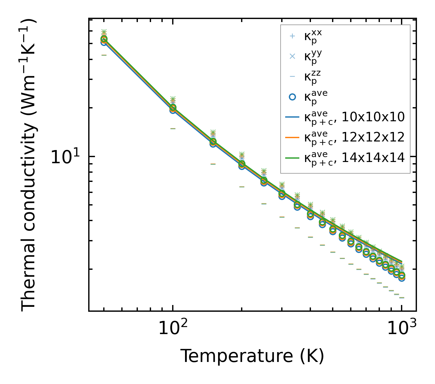
Thermal conductivity

3-phonon (LASSO) — q-mesh: 14x14x14, supercell: 2x2x1

../../_images/fig_kappa3650.png

(a) Temperature-dependent lattice thermal conductivity

../../_images/fig_kappa_vs_grain_size1933.png

(b) Peierls lattice thermal conductivity w.r.t grain size

Phonon lifetime and scattering rates

../../_images/fig_lifetime1895.png

(a) Phonon lifetime due to phonon-phonon scattering

../../_images/fig_scat_rates1894.png

(b) Phonon scattering rates

Cumulative and spectral thermal conductivity

../../_images/fig_cumu_frequency1895.png

(a) Spectral and cumulative thermal conductivity w.r.t frequency

../../_images/fig_cumu_mfp1895.png

(b) Spectral and cumulative thermal conductivity w.r.t MFP

Force constants

../../_images/fig_fc24229.png

(a) Force constants w.r.t atomic distance

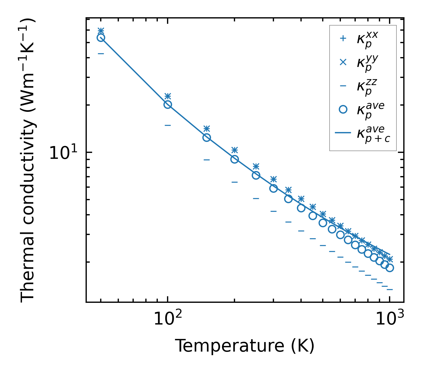
Summary

../../_images/fig_kappa3651.png

(a) Temperature-dependent lattice thermal conductivity

../../_images/fig_times7849.png

(b) Computation time