mp-7027-2/InBO3/anharm

Equation of state

../../_images/fig_bm2369.png

(a) Equation of state

Harmonic properties

../../_images/fig_bandos_pr4775.png

(a) Phonon dispersion with participation ratio and DOS

../../_images/fig_thermo4775.png

(b) Thermodynamic properties

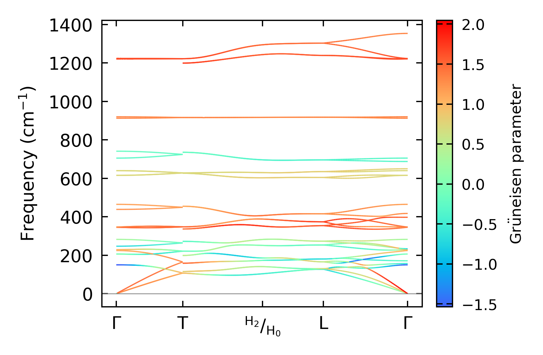
Grüneisen parameters

../../_images/fig_gru_all2054.png

(a) Grüneisen parameters

../../_images/fig_gruneisen2054.png

(b) Phonon dispersion with Grüneisen parameters

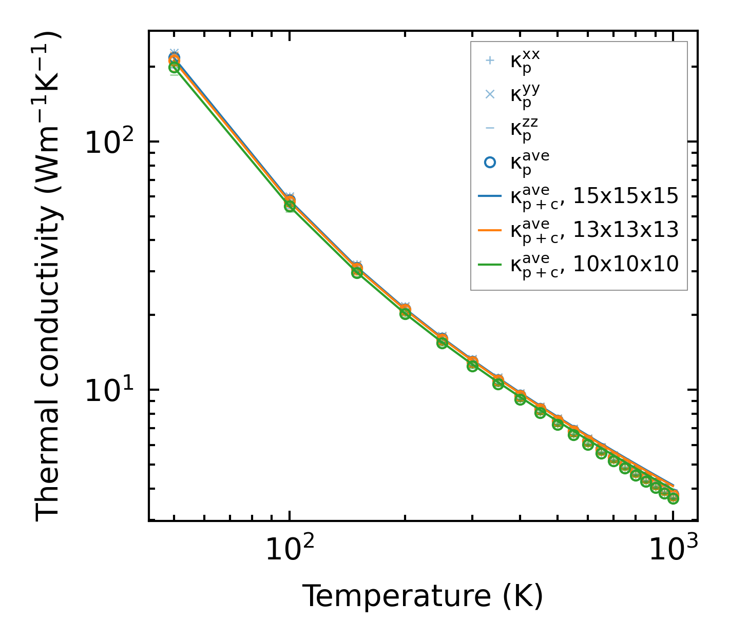
Thermal conductivity

3-phonon (LASSO) — q-mesh: 15x15x15, supercell: 2x2x1

../../_images/fig_kappa3937.png

(a) Temperature-dependent lattice thermal conductivity

../../_images/fig_kappa_vs_grain_size2084.png

(b) Peierls lattice thermal conductivity w.r.t grain size

Phonon lifetime and scattering rates

../../_images/fig_lifetime2041.png

(a) Phonon lifetime due to phonon-phonon scattering

../../_images/fig_scat_rates2040.png

(b) Phonon scattering rates

Cumulative and spectral thermal conductivity

../../_images/fig_cumu_frequency2041.png

(a) Spectral and cumulative thermal conductivity w.r.t frequency

../../_images/fig_cumu_mfp2041.png

(b) Spectral and cumulative thermal conductivity w.r.t MFP

Force constants

../../_images/fig_fc24586.png

(a) Force constants w.r.t atomic distance

Summary

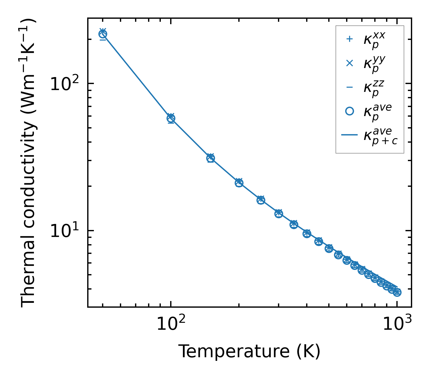
../../_images/fig_kappa3938.png

(a) Temperature-dependent lattice thermal conductivity

../../_images/fig_times8473.png

(b) Computation time