mp-7811/SrSO4/harm

Harmonic properties

../../_images/fig_bandos_pr4326.png

(a) Phonon dispersion with participation ratio and DOS

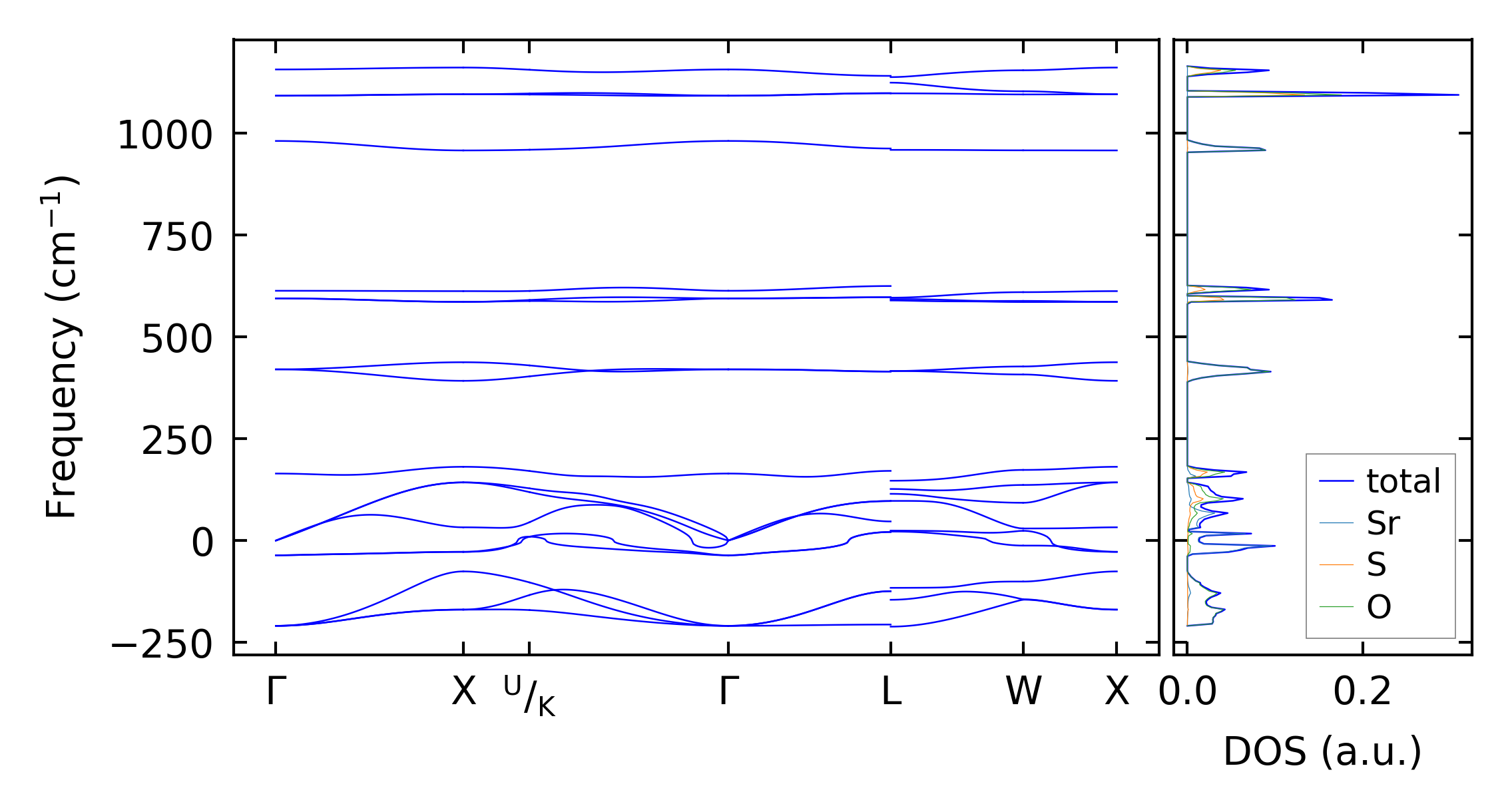
../../_images/fig_bandos6105.png

(b) Phonon dispersion and DOS

../../_images/fig_thermo4326.png

(c) Thermodynamic properties

Force constants

../../_images/fig_fc24139.png

(a) Force constants w.r.t atomic distance

Summary

../../_images/fig_times7745.png

(a) Computation time