mp-7257-2/K3NaP2O6F2/harm

Harmonic properties

../../_images/fig_bandos_pr4495.png

(a) Phonon dispersion with participation ratio and DOS

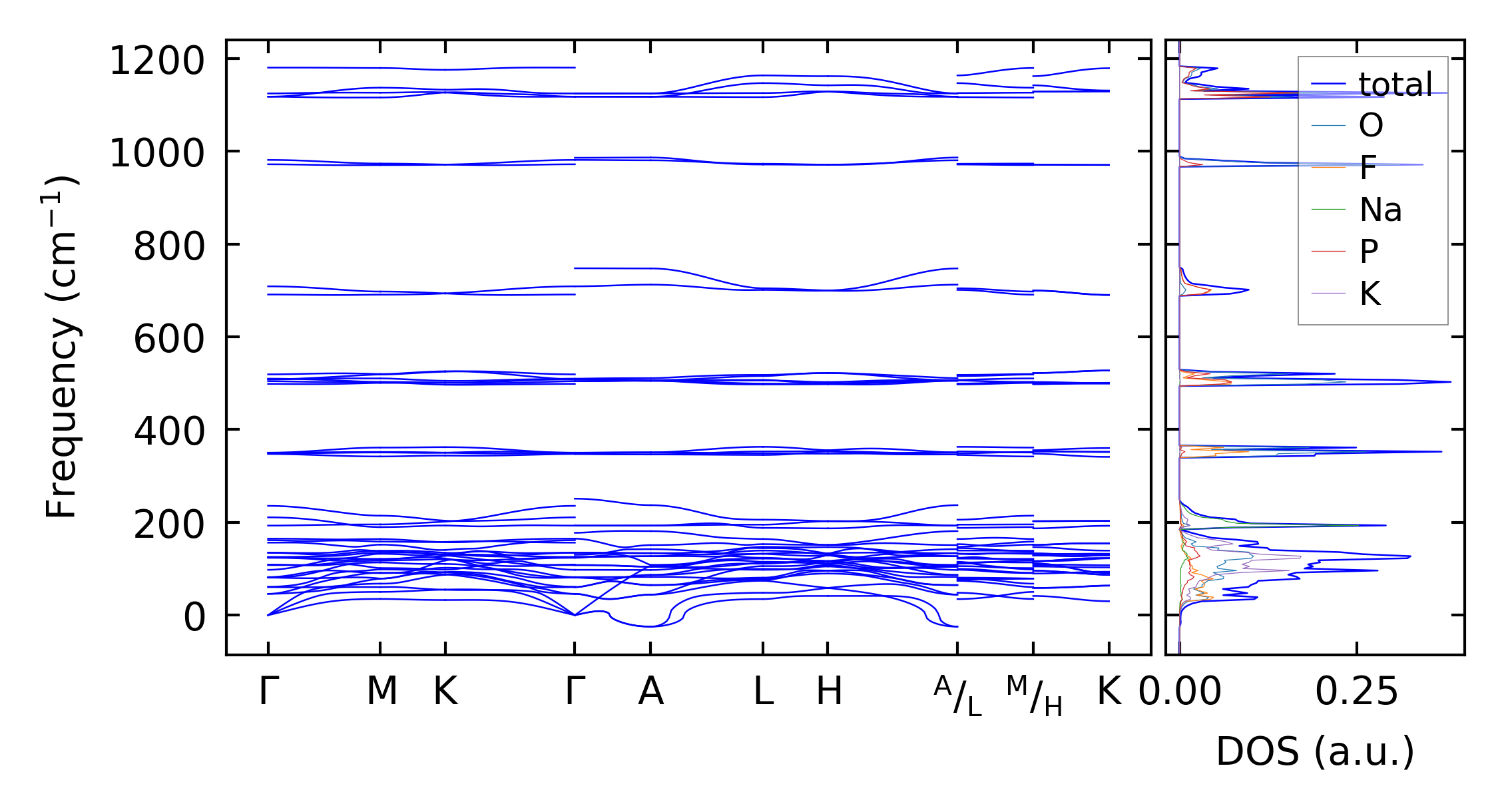
../../_images/fig_bandos6324.png

(b) Phonon dispersion and DOS

../../_images/fig_thermo4495.png

(c) Thermodynamic properties

Force constants

../../_images/fig_fc24307.png

(a) Force constants w.r.t atomic distance

Summary

../../_images/fig_times8028.png

(a) Computation time