mp-7446/Rb2S3/harm

Harmonic properties

../../_images/fig_bandos_pr4545.png

(a) Phonon dispersion with participation ratio and DOS

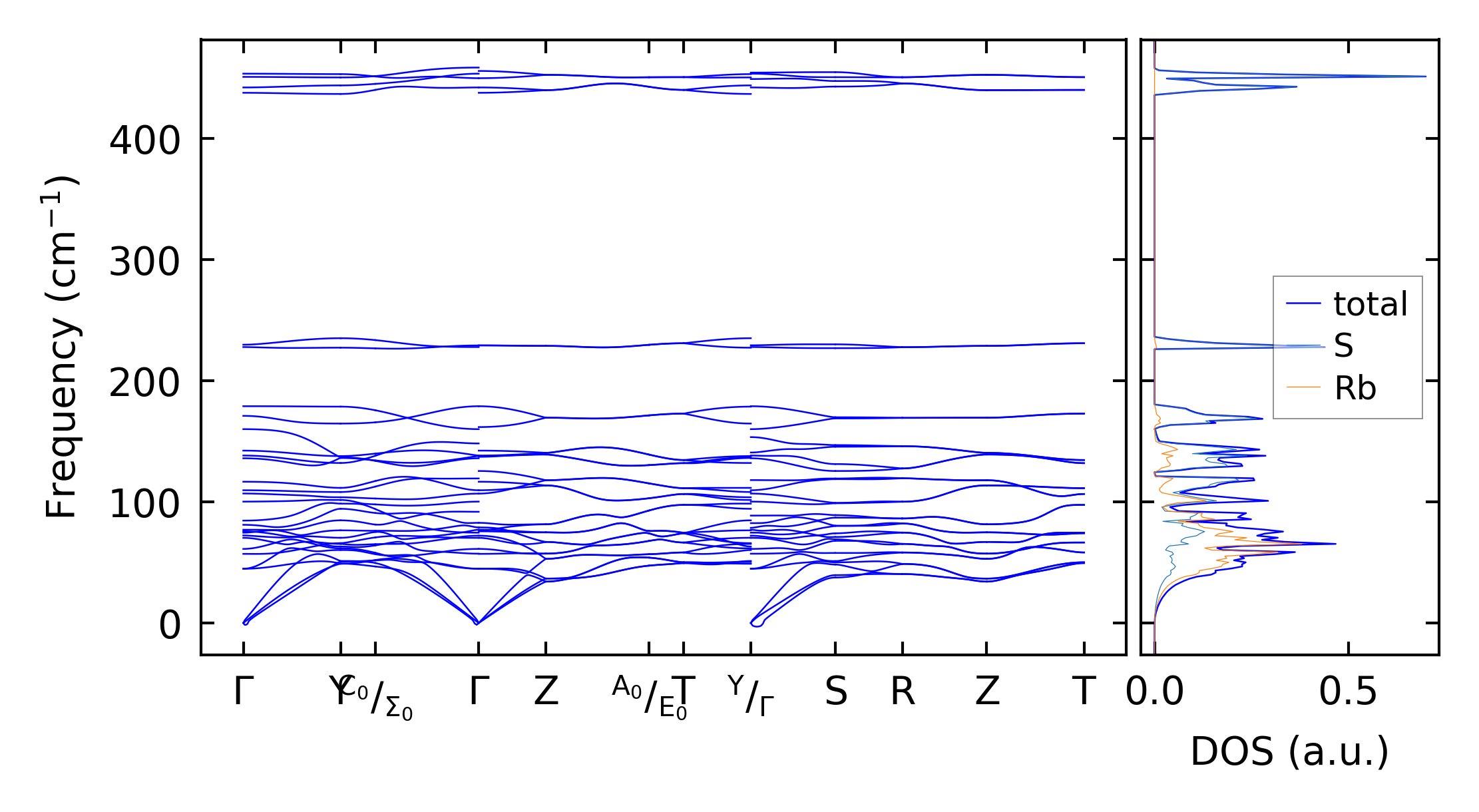
../../_images/fig_bandos6368.png

(b) Phonon dispersion and DOS

../../_images/fig_thermo4545.png

(c) Thermodynamic properties

Force constants

../../_images/fig_fc24357.png

(a) Force constants w.r.t atomic distance

Summary

../../_images/fig_times8095.png

(a) Computation time