ver2026.03.28
data_1-1000
data_1001-2000
data_2001-3000
data_3001-4000
data_4001-5000
data_5001-6000
data_6001-7000
data_7001-8000
mp-7008/GaAgP2Se6/harm
mp-7008-2/GaAgP2Se6/anharm
mp-7012/KRb2YF6/harm
mp-7012-2/KRb2YF6/harm
mp-7013/Ho2Be2SiO7/harm
mp-7017/NaNbN2/harm
mp-7017-2/NaNbN2/harm
mp-7018/LaGaS2O/anharm
mp-7018-2/LaGaS2O/anharm
mp-7020/LiYO2/harm
mp-7020-2/LiYO2/harm
mp-7027/InBO3/harm
mp-7027-2/InBO3/anharm
mp-7028/YbOF/harm
mp-7028-2/YbOF/harm
mp-7029/SiO2/harm
mp-7035/CaMgAsO4F/harm
mp-7035-2/CaMgAsO4F/harm
mp-7038/TlPd2Se3/harm
mp-7038-2/TlPd2Se3/anharm
mp-7041/CaHgO2/harm
mp-7041-2/CaHgO2/anharm
mp-7046/RbDyS2/harm
mp-7046-2/RbDyS2/anharm
mp-7048/Al2O3/harm
mp-7048-2/Al2O3/harm
mp-7049/ZrTlCuS3/anharm
mp-7050/ZrTlCuSe3/anharm
mp-7060/LaZnPO/anharm
mp-7061/NdZnAsO/anharm
mp-7064/Er2Si2O7/harm
mp-7064-2/Er2Si2O7/harm
mp-7067/CaCd2As2/anharm
mp-7074/NaScSi2O6/anharm
mp-7077/KAuS/anharm
mp-7079/CaZrSi2O7/harm
mp-7079-2/CaZrSi2O7/harm
mp-7084/SrCaSi/anharm
mp-7087/SiO2/harm
mp-7087-2/SiO2/harm
mp-7089/KMgSb/anharm
mp-7090/NaMgSb/anharm
mp-7094/ReAgO4/anharm
mp-7100/LaOF/anharm
mp-7104/CsCaF3/anharm
mp-7113/CrAuS2/harm
mp-7113-2/CrAuS2/harm
mp-7117/LiAlSe2/harm
mp-7117-2/LiAlSe2/harm
mp-7118/Rb4SnO4/harm
mp-7123/KSbP2Se6/harm
mp-7123-2/KSbP2Se6/harm
mp-7128/CdAs2O6/anharm
mp-7129/Rb2TiCu2S4/anharm
mp-7129-2/Rb2TiCu2S4/anharm
mp-7137/LiTbO2/anharm
mp-7139/N2O/anharm
mp-7140/SiC/anharm
mp-7147/KCrP2S7/harm
mp-7147-2/KCrP2S7/harm
mp-7148/K2SrTa2O7/harm
mp-7148-2/K2SrTa2O7/harm
mp-7152/CsZrCuSe3/harm
mp-7152-2/CsZrCuSe3/harm
mp-7155/CsErZnSe3/anharm
mp-7173/ScSbPt/anharm
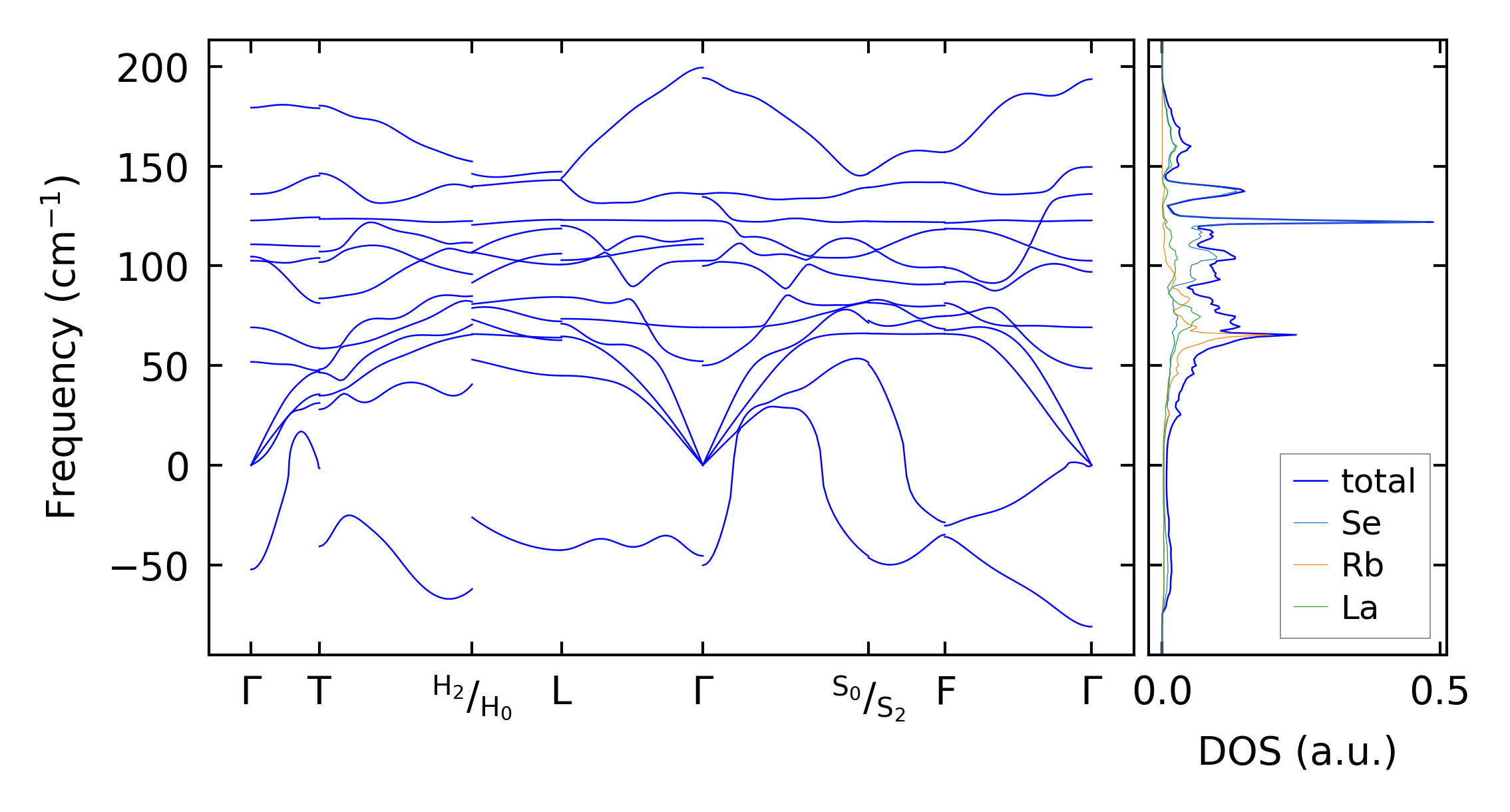
mp-7176/RbLaSe2/harm
Harmonic properties
Summary
mp-7176-2/RbLaSe2/anharm
mp-7181/CsSr2Ta3O10/harm
mp-7181-2/CsSr2Ta3O10/harm
mp-7191/Sr3GaN3/anharm
mp-7193/Lu2Si2O7/harm
mp-7193-2/Lu2Si2O7/harm
mp-7198/SrPSe3/anharm
mp-7199/RbPrTe4/harm
mp-7199-2/RbPrTe4/harm
mp-7204/CaZnSO/anharm
mp-7205/LiInSiO4/anharm
mp-7206/TcAgO4/anharm
mp-7210/Cd2B2O5/harm
mp-7210-2/Cd2B2O5/harm
mp-7211/CsPrHgSe3/anharm
mp-7211-2/CsPrHgSe3/anharm
mp-7212/CsSmHgSe3/anharm
mp-7212-2/CsSmHgSe3/anharm
mp-7214/Sr3CrN4/anharm
mp-7219/Na2ZrSe3/anharm
mp-7220/NaY3SiS7/harm
mp-7220-2/NaY3SiS7/anharm
mp-7223/Ca3AsN/harm
mp-7223-2/Ca3AsN/harm
mp-7232/Cs2HgO2/anharm
mp-7233/La2SeO2/anharm
mp-7238/NdBO3/anharm
mp-7249/Ba3Nb2ZnO9/anharm
mp-7251/Ba2YNbO6/harm
mp-7251-2/Ba2YNbO6/harm
mp-7257/K3NaP2O6F2/harm
mp-7257-2/K3NaP2O6F2/harm
mp-7258/K4SnO4/harm
mp-7258-2/K4SnO4/harm
mp-7260/P4S5/harm
mp-7260-2/P4S5/harm
mp-7262/ZnAs2/anharm
mp-7264/NdP3O9/harm
mp-7264-2/NdP3O9/harm
mp-7277/Tl2GeS3/harm
mp-7277-2/Tl2GeS3/harm
mp-7280/PPdS/anharm
mp-7288/Sc2SO2/anharm
mp-7289/K2Te3/harm
mp-7289-2/K2Te3/anharm
mp-7290/Er3GaS6/harm
mp-7293/HgPSe3/anharm
mp-7297/Cs2SnF6/anharm
mp-7297-2/Cs2SnF6/harm
mp-7305/SmZrF7/harm
mp-7305-2/SmZrF7/harm
mp-7310/ZrPbF6/harm
mp-7310-2/ZrPbF6/anharm
mp-7323/RbBe2BO3F2/anharm
mp-7324/KBePO4/harm
mp-7331/Cs2MgFeC6N6/harm
mp-7331-2/Cs2MgFeC6N6/anharm
mp-7339/BaSiO3/harm
mp-7339-2/BaSiO3/harm
mp-7367/CaGa2O4/harm
mp-7367-2/CaGa2O4/harm
mp-7368/Dy2Se3/anharm
mp-7372/ZnAs/anharm
mp-7374/BaCu2O2/anharm
mp-7375/KNbO3/harm
mp-7375-2/KNbO3/harm
mp-7380/CsRb2SiF7/harm
mp-7380-2/CsRb2SiF7/harm
mp-7384/SmF3/anharm
mp-7385/None/harm
mp-7385-2/K2Be2PbF8/harm
mp-7386/NaAgF4/anharm
mp-7387/KAgF4/anharm
mp-7388/NaAuF4/anharm
mp-7392/Na2AgSb/anharm
mp-7394/BaAg2GeS4/harm
mp-7394-2/BaAg2GeS4/harm
mp-7404/Na3SbO4/harm
mp-7404-2/Na3SbO4/harm
mp-7405/SmAlO3/anharm
mp-7421/KZnAs/anharm
mp-7423/Sm3ReO8/harm
mp-7423-2/Sm3ReO8/anharm
mp-7430/CaCd2Sb2/anharm
mp-7433/NaCuSe/anharm
mp-7434/NaCuTe/harm
mp-7434-2/NaCuTe/harm
mp-7435/KCuSe/anharm
mp-7436/KCuTe/anharm
mp-7437/KZnP/anharm
mp-7438/KZnSb/anharm
mp-7439/K3Cu3P2/anharm
mp-7440/NaP/harm
mp-7440-2/NaP/harm
mp-7441/KP/harm
mp-7441-2/KP/harm
mp-7444/RbSb/harm
mp-7444-2/RbSb/harm
mp-7446/Rb2S3/harm
mp-7446-2/Rb2S3/harm
mp-7447/Rb2Se3/harm
mp-7456/SnF2/harm
mp-7456-2/SnF2/harm
mp-7457/SnF2/harm
mp-7457-2/SnF2/harm
mp-7461/Hg2SO4/harm
mp-7461-2/Hg2SO4/harm
mp-7462/Hg2SeO4/harm
mp-7462-2/Hg2SeO4/harm
mp-7467/RbCuO2/anharm
mp-7469/NaCuO/anharm
mp-7469-2/NaCuO/anharm
mp-7470/RbCuO/anharm
mp-7470-2/RbCuO/anharm
mp-7471/Li3AuO3/harm
mp-7471-2/Li3AuO3/anharm
mp-7472/RbAuO2/anharm
mp-7475/La2S3/anharm
mp-7476/RbDyO2/harm
mp-7476-2/RbDyO2/anharm
mp-7477/RbErO2/anharm
mp-7478/RbTmO2/anharm
mp-7480/RbLuO2/anharm
mp-7482/RbHgF3/harm
mp-7482-2/RbHgF3/harm
mp-7483/KHgF3/harm
mp-7483-2/KHgF3/harm
mp-7487/BaO/harm
mp-7487-2/BaO/harm
mp-7492/LaBO3/harm
mp-7492-2/LaBO3/harm
mp-7494/K2Ag4S3/harm
mp-7494-2/K2Ag4S3/harm
mp-7499/Tl2Sn2S5/anharm
mp-7500/Na4SiO4/harm
mp-7500-2/Na4SiO4/harm
mp-7502/K2Sn2O3/harm
mp-7502-2/K2Sn2O3/harm
mp-7505/K2P2Pd/anharm
mp-7523/Th2TeN2/anharm
mp-7531/Ca4Al6O13/anharm
mp-7531-2/Ca4Al6O13/anharm
mp-7534/K2Cd2O3/anharm
mp-7534-2/K2Cd2O3/harm
mp-7535/Li5AlO4/anharm
mp-7538/LaErO3/harm
mp-7538-2/LaErO3/harm
mp-7547/BaSe2/anharm
mp-7548/BaSe3/anharm
mp-7560/LuBO3/anharm
mp-7562/TaTl3S4/harm
mp-7562-2/TaTl3S4/harm
mp-7566/InPO4/anharm
mp-7569/None/harm
mp-7569-2/KAsF6/harm
mp-7571/KNbF6/harm
mp-7571-2/KNbF6/harm
mp-7572/MgSO4/anharm
mp-7575/LiZnN/anharm
mp-7581/MoSe2/anharm
mp-7582/GeS2/anharm
mp-7583/SiS2/anharm
mp-7583-2/SiS2/harm
mp-7588/CdGeO3/anharm
mp-7588-2/CdGeO3/anharm
mp-7589/Mg2NF/anharm
mp-7593/RbLiF2/harm
mp-7593-2/RbLiF2/harm
mp-7594/CsLiF2/harm
mp-7595/GeF2/harm
mp-7595-2/GeF2/harm
mp-7596/NbNO/harm
mp-7596-2/NbNO/harm
mp-7599/BeO/harm
mp-7599-2/BeO/harm
mp-7601/NbGaO4/harm
mp-7601-2/NbGaO4/harm
mp-7603/Li2TiF6/anharm
mp-7604/Mg3NF3/anharm
mp-7608/Li2PdO2/anharm
mp-7609/SbOF/harm
mp-7609-2/SbOF/harm
mp-7610/Li2CaSiO4/anharm
mp-7610-2/Li2CaSiO4/anharm
mp-7611/Li2CaGeO4/anharm
mp-7611-2/Li2CaGeO4/anharm
mp-7615/Rb3TlF6/harm
mp-7615-2/Rb3TlF6/harm
mp-7617/Rb3YF6/harm
mp-7617-2/Rb3YF6/harm
mp-7618/Cs3YF6/harm
mp-7618-2/Cs3YF6/harm
mp-7621/KTcO4/anharm
mp-7623/MgAs4/harm
mp-7623-2/MgAs4/harm
mp-7624/Er2Si2O7/harm
mp-7624-2/Er2Si2O7/harm
mp-7631/SiC/harm
mp-7631-2/SiC/anharm
mp-7638/LiTa3O8/harm
mp-7638-2/LiTa3O8/harm
mp-7639/Na2CuP/anharm
mp-7640/Sc2Si2O7/harm
mp-7640-2/Sc2Si2O7/harm
mp-7642/K2AgAs/anharm
mp-7643/K2AgSb/anharm
mp-7644/LuAsO4/anharm
mp-7644-2/LuAsO4/anharm
mp-7645/KAlS2O8/harm
mp-7645-2/KAlS2O8/harm
mp-7650/RbScO2/anharm
mp-7651/ThSiO4/harm
mp-7651-2/ThSiO4/harm
mp-7652/Na5TlO4/anharm
mp-7656/Na5GaO4/harm
mp-7656-2/Na5GaO4/anharm
mp-7657/K3SiTe3/anharm
mp-7664/Na6ZnO4/anharm
mp-7664-2/Na6ZnO4/anharm
mp-7667/K2S3/harm
mp-7667-2/K2S3/harm
mp-7670/K2Se3/harm
mp-7670-2/K2Se3/harm
mp-7684/Tl3AsSe3/harm
mp-7688/Li2CdGeO4/harm
mp-7688-2/Li2CdGeO4/harm
mp-7691/YB4Mo/anharm
mp-7691-2/YB4Mo/anharm
mp-7693/BaTm2F8/anharm
mp-7700/SiB6/harm
mp-7700-2/SiB6/harm
mp-7703/DyTaO4/harm
mp-7703-2/DyTaO4/harm
mp-7709/ZnF2/anharm
mp-7714/Li4UO5/anharm
mp-7714-2/Li4UO5/anharm
mp-7719/NaTmS2O8/harm
mp-7719-2/NaTmS2O8/harm
mp-7723/NaAlF4/harm
mp-7723-2/NaAlF4/harm
mp-7725/Na2UO4/harm
mp-7725-2/Na2UO4/harm
mp-7726/Rb2UO4/anharm
mp-7738/LaSeF/anharm
mp-7739/Ba2ZnF6/harm
mp-7739-2/Ba2ZnF6/harm
mp-7744/LiSO3F/harm
mp-7744-2/LiSO3F/harm
mp-7748/NaAlO2/anharm
mp-7748-2/NaAlO2/anharm
mp-7748-3/NaAlO2/anharm
mp-7752/Sr3SbN/harm
mp-7752-2/Sr3SbN/anharm
mp-7756/SrLiSb/anharm
mp-7762/CdGe2O5/harm
mp-7762-2/CdGe2O5/harm
mp-7765/Ba3SiO5/anharm
mp-7768/Th2SeN2/anharm
mp-7769/Th2SN2/anharm
mp-7771/SrCd2As2/anharm
mp-7773/Na2AsAu/anharm
mp-7774/Na2SbAu/anharm
mp-7781/CaZrS3/anharm
mp-7784/SbAsO4/harm
mp-7784-2/SbAsO4/harm
mp-7786/CsCu3S2/anharm
mp-7787/HfSO/harm
mp-7791/Li2GeF6/harm
mp-7791-2/Li2GeF6/anharm
mp-7792/YScS3/anharm
mp-7798/MgGeN2/harm
mp-7798-2/MgGeN2/harm
mp-7800/LiSmO2/harm
mp-7800-2/LiSmO2/harm
mp-7801/CaGeN2/harm
mp-7801-2/CaGeN2/harm
mp-7808/BaP3/anharm
mp-7811/SrSO4/harm
mp-7811-2/SrSO4/harm
mp-7812/GeO2/harm
mp-7825/K2GeF6/harm
mp-7825-2/K2GeF6/anharm
mp-7826/HgO/harm
mp-7826-2/HgO/harm
mp-7827/K2NiC4N4/anharm
mp-7827-2/K2NiC4N4/anharm
mp-7827-3/K2NiC4N4/anharm
mp-7827-4/K2NiC4N4/anharm
mp-7831/MgIn2O4/anharm
mp-7831-2/MgIn2O4/anharm
mp-7841/BaGa2Se4/anharm
mp-7848/AlPO4/harm
mp-7848-2/AlPO4/harm
mp-7849/AlAsO4/harm
mp-7849-2/AlAsO4/harm
mp-7853/NaTl3S2O6/harm
mp-7853-2/NaTl3S2O6/harm
mp-7858/MgUO4/harm
mp-7858-2/MgUO4/anharm
mp-7863/Rb2Sn2O3/harm
mp-7863-2/Rb2Sn2O3/anharm
mp-7868/PtO2/anharm
mp-7885/AlAgS2/harm
mp-7885-2/AlAgS2/harm
mp-7886/Cs2RbYF6/harm
mp-7886-2/Cs2RbYF6/harm
mp-7891/Mg3As2/anharm
mp-7895/Rb2O2/anharm
mp-7896/Cs2O2/harm
mp-7896-2/Cs2O2/harm
mp-7897/K3P/harm
mp-7897-2/K3P/harm
mp-7899/BaCdO2/anharm
mp-7903/Cs2ZrF6/anharm
mp-7904/CdP4/anharm
mp-7905/SiO2/anharm
mp-7906/Al2HgS4/harm
mp-7906-2/Al2HgS4/harm
mp-7907/Al2ZnSe4/harm
mp-7907-2/Al2ZnSe4/harm
mp-7908/Al2ZnTe4/harm
mp-7908-2/Al2ZnTe4/harm
mp-7909/Al2CdTe4/harm
mp-7909-2/Al2CdTe4/harm
mp-7910/Al2HgTe4/harm
mp-7910-2/Al2HgTe4/anharm
mp-7911/KCuO/anharm
mp-7911-2/KCuO/anharm
mp-7913/BeSiN2/harm
mp-7913-2/BeSiN2/harm
mp-7914/NaScO2/anharm
mp-7921/MgPdF6/anharm
mp-7922/CaPdF6/anharm
mp-7928/K2PtS2/anharm
mp-7929/Rb2PtS2/anharm
mp-7931/SrP/anharm
mp-7936/LiNbS2/anharm
mp-7937/NaNbS2/anharm
mp-7938/KNbS2/anharm
mp-7939/NaNbSe2/anharm
mp-7939-2/NaNbSe2/anharm
mp-7940/KNbSe2/anharm
mp-7940-2/KNbSe2/anharm
mp-7941/Li6TeO6/anharm
mp-7943/LiAs/anharm
mp-7944/NaSb/anharm
mp-7949/Rb2GeF6/harm
mp-7949-2/Rb2GeF6/anharm
mp-7950/ThSeO/anharm
mp-7951/ThSe2/anharm
mp-7954/Nd2O3/anharm
mp-7955/Li3Sb/harm
mp-7955-2/Li3Sb/anharm
mp-7956/Na3Sb/harm
mp-7956-2/Na3Sb/harm
mp-7958/KLaO2/anharm
mp-7959/KErO2/harm
mp-7959-2/KErO2/anharm
mp-7964/YAlO3/harm
mp-7964-2/YAlO3/harm
mp-7972/RbLaO2/anharm
mp-7973/RbNdO2/anharm
mp-7974/RbSmO2/harm
mp-7974-2/RbSmO2/anharm
mp-7977/CsSmO2/anharm
mp-7979/K2PdF6/anharm
mp-7980/Ba3SrTa2O9/harm
mp-7980-2/Ba3SrTa2O9/harm
mp-7982/Mg2SiO4/anharm
mp-7982-2/Mg2SiO4/anharm
mp-7986/CaSnO3/harm
mp-7986-2/CaSnO3/harm
mp-7988/Cs2O/harm
mp-7988-2/Cs2O/anharm
mp-7991/BN/harm
mp-7991-2/BN/harm
mp-7995/Mg2BO3F/anharm
mp-7998/Li2Ge2O5/harm
mp-7998-2/Li2Ge2O5/anharm
mp-7999/Y2Si2O7/harm
mp-7999-2/Y2Si2O7/harm
mp-8000/SrSnB2O6/anharm
data_8001-9000
data_9001-10000
data_10001-11000
data_11001-12000
data_12001-13000
data_13001-14000
data_14001-15000
data_15001-16000
data_16001-17000
data_17001-18000
data_18001-19000
data_19001-20000
data_20001-21000
data_21001-22000
data_22001-23000
data_23001-24000
data_24001-25000
data_25001-26000
data_26001-27000
data_27001-28000
data_28001-29000
data_29001-30000
data_30001-31000
data_31001-32000
data_32001-33000
data_33001-34000
data_34001-35000
data_35001-36000
data_36001-37000
data_37001-38000
data_38001-39000
data_39001-40000
data_40001-41000
data_41001-42000
data_42001-43000
data_43001-44000
data_504001-505000
data_505001-506000
data_510001-511000
data_530001-531000
data_531001-532000
data_532001-533000
data_534001-535000
data_540001-541000
data_541001-542000
data_542001-543000
data_543001-544000
data_545001-546000
data_546001-547000
data_547001-548000
data_548001-549000
data_549001-550000
data_550001-551000
data_551001-552000
data_552001-553000
data_553001-554000
data_554001-555000
data_555001-556000
data_556001-557000
data_557001-558000
data_558001-559000
data_559001-560000
data_560001-561000
data_561001-562000
data_562001-563000
data_563001-564000
data_565001-566000
data_566001-567000
data_567001-568000
data_568001-569000
data_569001-570000
data_570001-571000
data_571001-572000
data_572001-573000
data_573001-574000
data_574001-575000
data_578001-579000
data_579001-580000
data_580001-581000
data_581001-582000
data_582001-583000
data_583001-584000
data_584001-585000
data_585001-586000
data_600001-601000
data_601001-602000
data_603001-604000
data_604001-605000
data_605001-606000
data_606001-607000
data_607001-608000
data_608001-609000
data_609001-610000
data_610001-611000
data_611001-612000
data_612001-613000
data_613001-614000
data_614001-615000
data_615001-616000
data_616001-617000
data_617001-618000
data_618001-619000
data_619001-620000
data_620001-621000
data_621001-622000
data_622001-623000
data_623001-624000
data_624001-625000
data_625001-626000
data_626001-627000
data_627001-628000
data_628001-629000
data_629001-630000
data_630001-631000
data_631001-632000
data_632001-633000
data_633001-634000
data_634001-635000
data_635001-636000
data_636001-637000
data_637001-638000
data_638001-639000
data_639001-640000
data_640001-641000
data_641001-642000
data_642001-643000
data_643001-644000
data_644001-645000
data_645001-646000
data_646001-647000
data_647001-648000
data_648001-649000
data_649001-650000
data_650001-651000
data_651001-652000
data_652001-653000
data_653001-654000
data_654001-655000
data_655001-656000
data_656001-657000
data_657001-658000
data_662001-663000
data_665001-666000
data_667001-668000
data_669001-670000
data_672001-673000
data_673001-674000
data_674001-675000
data_675001-676000
data_676001-677000
data_677001-678000
data_679001-680000
data_680001-681000
data_681001-682000
data_682001-683000
data_683001-684000
data_684001-685000
data_685001-686000
data_686001-687000
data_687001-688000
data_689001-690000
data_690001-691000
data_691001-692000
data_693001-694000
data_694001-695000
data_695001-696000
data_696001-697000
data_697001-698000
data_698001-699000
data_699001-700000
data_703001-704000
data_704001-705000
data_705001-706000
data_706001-707000
data_707001-708000
data_708001-709000
data_709001-710000
data_714001-715000
data_715001-716000
data_720001-721000
data_721001-722000
data_722001-723000
data_723001-724000
data_724001-725000
data_725001-726000
data_726001-727000
data_727001-728000
data_728001-729000
data_729001-730000
data_730001-731000
data_731001-732000
data_732001-733000
data_733001-734000
data_734001-735000
data_735001-736000
data_736001-737000
data_738001-739000
data_740001-741000
data_741001-742000
data_743001-744000
data_744001-745000
data_746001-747000
data_752001-753000
data_753001-754000
data_754001-755000
data_755001-756000
data_756001-757000
data_757001-758000
data_758001-759000
data_759001-760000
data_760001-761000
data_761001-762000
data_762001-763000
data_763001-764000
data_764001-765000
data_765001-766000
data_766001-767000
data_767001-768000
data_768001-769000
data_769001-770000
data_770001-771000
data_771001-772000
data_772001-773000
data_773001-774000
data_774001-775000
data_775001-776000
data_776001-777000
data_777001-778000
data_778001-779000
data_779001-780000
data_780001-781000
data_781001-782000
data_782001-783000
data_796001-797000
data_801001-802000
data_818001-819000
data_825001-826000
data_826001-827000
data_831001-832000
data_836001-837000
data_849001-850000
data_850001-851000
data_851001-852000
data_857001-858000
data_859001-860000
data_860001-861000
data_861001-862000
data_862001-863000
data_863001-864000
data_864001-865000
data_865001-866000
data_866001-867000
data_867001-868000
data_924001-925000
data_935001-936000
data_936001-937000
data_937001-938000
data_941001-942000
data_945001-946000
data_949001-950000
data_950001-951000
data_961001-962000
data_962001-963000
data_966001-967000
data_971001-972000
data_972001-973000
data_973001-974000
data_974001-975000
data_975001-976000
data_976001-977000
data_977001-978000
data_978001-979000
data_979001-980000
data_980001-981000
data_981001-982000
data_982001-983000
data_983001-984000
data_984001-985000
data_985001-986000
data_986001-987000
data_988001-989000
data_989001-990000
data_990001-991000
data_991001-992000
data_992001-993000
data_995001-996000
data_996001-997000
data_997001-998000
data_998001-999000
data_999001-1000000
data_1001001-1002000
data_1002001-1003000
data_1004001-1005000
data_1005001-1006000
data_1006001-1007000
data_1007001-1008000
data_1008001-1009000
data_1009001-1010000
data_1011001-1012000
data_1012001-1013000
data_1013001-1014000
data_1014001-1015000
data_1016001-1017000
data_1017001-1018000
data_1018001-1019000
data_1019001-1020000
data_1020001-1021000
data_1021001-1022000
data_1022001-1023000
data_1023001-1024000
data_1025001-1026000
data_1026001-1027000
data_1029001-1030000
data_1030001-1031000
data_1040001-1041000
data_1041001-1042000
data_1042001-1043000
data_1043001-1044000
data_1044001-1045000
data_1045001-1046000
data_1046001-1047000
data_1047001-1048000
data_1048001-1049000
data_1049001-1050000
data_1056001-1057000
data_1057001-1058000
data_1060001-1061000
data_1062001-1063000
data_1063001-1064000
data_1064001-1065000
data_1065001-1066000
data_1066001-1067000
data_1067001-1068000
data_1068001-1069000
data_1069001-1070000
data_1070001-1071000
data_1071001-1072000
data_1072001-1073000
data_1075001-1076000
data_1076001-1077000
data_1077001-1078000
data_1078001-1079000
data_1079001-1080000
data_1080001-1081000
data_1084001-1085000
data_1086001-1087000
data_1087001-1088000
data_1091001-1092000
data_1092001-1093000
data_1093001-1094000
data_1094001-1095000
data_1095001-1096000
data_1096001-1097000
data_1097001-1098000
data_1098001-1099000
data_1099001-1100000
data_1100001-1101000
data_1101001-1102000
data_1102001-1103000
data_1103001-1104000
data_1104001-1105000
data_1105001-1106000
data_1106001-1107000
data_1110001-1111000
data_1111001-1112000
data_1112001-1113000
data_1113001-1114000
data_1114001-1115000
data_1119001-1120000
data_1120001-1121000
data_1147001-1148000
data_1153001-1154000
data_1172001-1173000
data_1173001-1174000
data_1176001-1177000
data_1178001-1179000
data_1179001-1180000
data_1180001-1181000
data_1181001-1182000
data_1182001-1183000
data_1183001-1184000
data_1184001-1185000
data_1185001-1186000
data_1186001-1187000
data_1187001-1188000
data_1188001-1189000
data_1189001-1190000
data_1190001-1191000
data_1191001-1192000
data_1192001-1193000
data_1193001-1194000
data_1194001-1195000
data_1195001-1196000
data_1196001-1197000
data_1197001-1198000
data_1198001-1199000
data_1199001-1200000
data_1200001-1201000
data_1201001-1202000
data_1202001-1203000
data_1203001-1204000
data_1204001-1205000
data_1205001-1206000
data_1206001-1207000
data_1207001-1208000
data_1208001-1209000
data_1209001-1210000
data_1210001-1211000
data_1211001-1212000
data_1212001-1213000
data_1213001-1214000
data_1214001-1215000
data_1215001-1216000
data_1216001-1217000
data_1217001-1218000
data_1218001-1219000
data_1219001-1220000
data_1220001-1221000
data_1221001-1222000
data_1222001-1223000
data_1223001-1224000
data_1224001-1225000
data_1225001-1226000
data_1226001-1227000
data_1227001-1228000
data_1228001-1229000
data_1229001-1230000
data_1232001-1233000
data_1237001-1238000
data_1238001-1239000
data_1239001-1240000
data_1253001-1254000
data_1300001-1301000
data_1323001-1324000
data_1370001-1371000
data_1382001-1383000
data_1383001-1384000
data_1386001-1387000
data_1387001-1388000
data_1388001-1389000
data_1389001-1390000
data_1390001-1391000
data_1391001-1392000
data_1392001-1393000
data_1393001-1394000
data_1394001-1395000
data_1396001-1397000
data_1397001-1398000
data_1398001-1399000
data_1399001-1400000
data_1400001-1401000
data_1401001-1402000
data_1403001-1404000
data_1404001-1405000
data_1405001-1406000
data_1408001-1409000
data_1411001-1412000
data_1413001-1414000
data_1417001-1418000
data_1419001-1420000
data_1420001-1421000
data_1423001-1424000
data_1426001-1427000
data_1428001-1429000
data_1429001-1430000
data_1435001-1436000
data_1440001-1441000
data_1443001-1444000
data_1445001-1446000
Phonix database
ver2026.03.28
data_7001-8000
mp-7176/RbLaSe2/harm
mp-7176/RbLaSe2/harm
Space group:
R-3m (166)
Link:
Materials Project
Download:
mp-7176.tar.gz
Harmonic properties
(a) Phonon dispersion and DOS
Summary
(a) Computation time