mp-7562/TaTl3S4/harm

Harmonic properties

../../_images/fig_bandos_pr4574.png

(a) Phonon dispersion with participation ratio and DOS

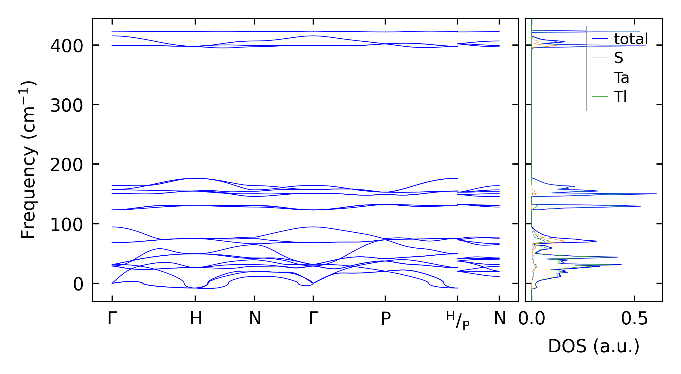
../../_images/fig_bandos6399.png

(b) Phonon dispersion and DOS

../../_images/fig_thermo4574.png

(c) Thermodynamic properties

Force constants

../../_images/fig_fc24386.png

(a) Force constants w.r.t atomic distance

Summary

../../_images/fig_times8147.png

(a) Computation time