mp-7849/AlAsO4/harm

Harmonic properties

../../_images/fig_bandos_pr4342.png

(a) Phonon dispersion with participation ratio and DOS

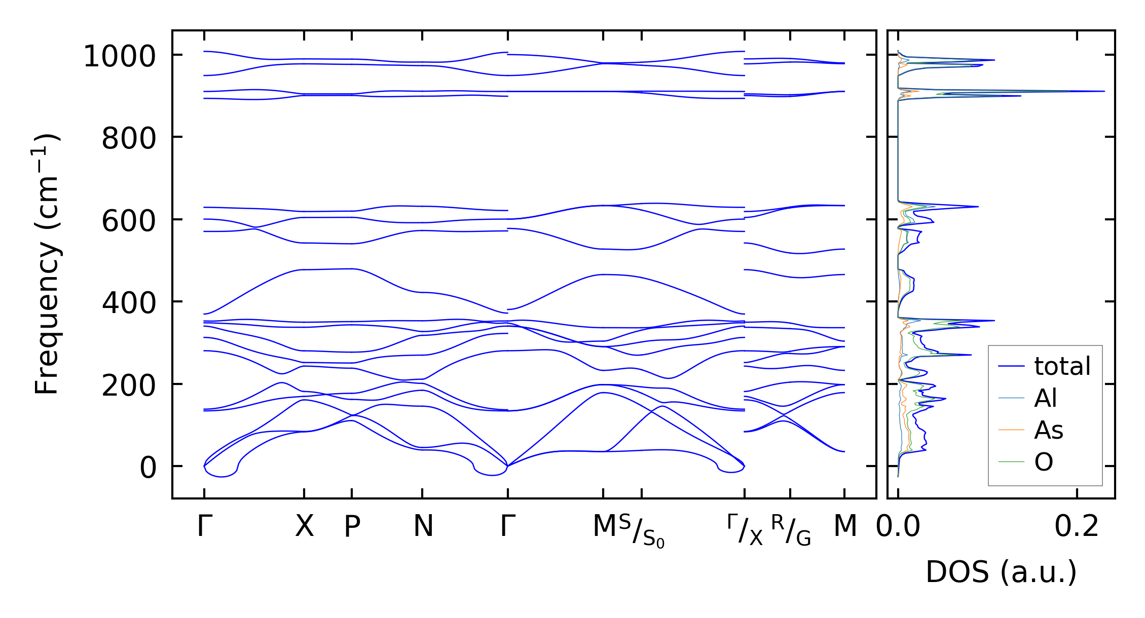
../../_images/fig_bandos6113.png

(b) Phonon dispersion and DOS

../../_images/fig_thermo4342.png

(c) Thermodynamic properties

Force constants

../../_images/fig_fc24155.png

(a) Force constants w.r.t atomic distance

Summary

../../_images/fig_times7761.png

(a) Computation time