mp-7375/KNbO3/harm

Harmonic properties

../../_images/fig_bandos_pr4520.png

(a) Phonon dispersion with participation ratio and DOS

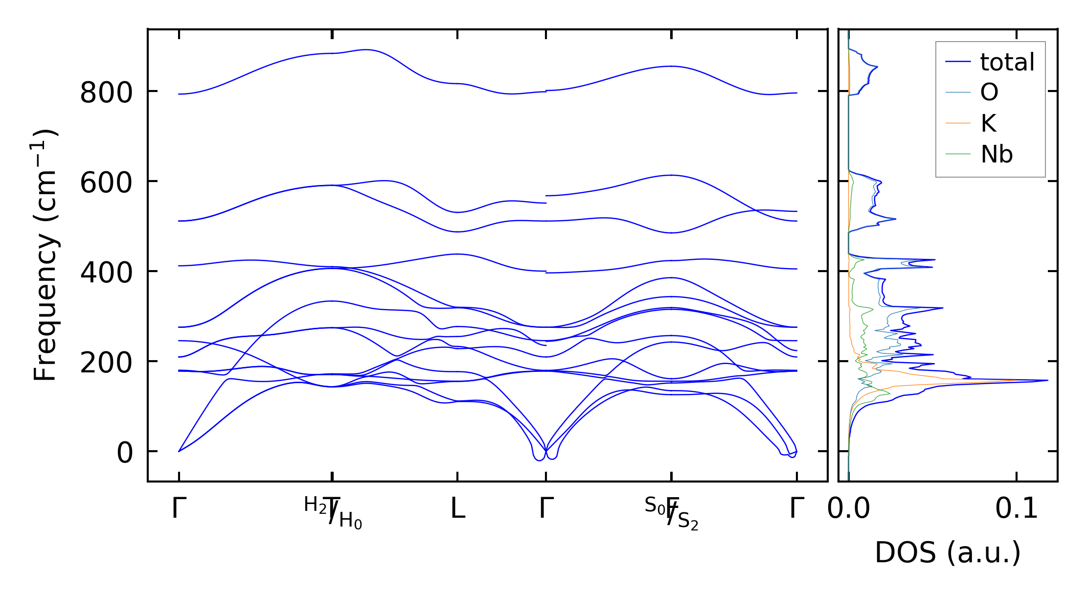
../../_images/fig_bandos6348.png

(b) Phonon dispersion and DOS

../../_images/fig_thermo4520.png

(c) Thermodynamic properties

Force constants

../../_images/fig_fc24332.png

(a) Force constants w.r.t atomic distance

Summary

../../_images/fig_times8061.png

(a) Computation time