mp-7848/AlPO4/harm

Harmonic properties

../../_images/fig_bandos_pr4340.png

(a) Phonon dispersion with participation ratio and DOS

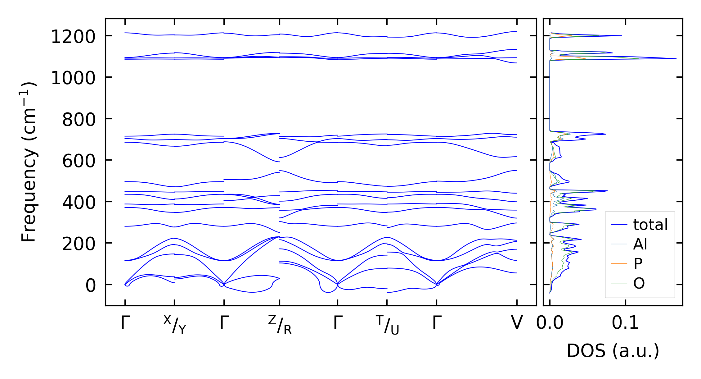
../../_images/fig_bandos6111.png

(b) Phonon dispersion and DOS

../../_images/fig_thermo4340.png

(c) Thermodynamic properties

Force constants

../../_images/fig_fc24153.png

(a) Force constants w.r.t atomic distance

Summary

../../_images/fig_times7759.png

(a) Computation time