mp-17912-2/Rb3SbSe3/harm

Harmonic properties

../../_images/fig_bandos_pr14071.png

(a) Phonon dispersion with participation ratio and DOS

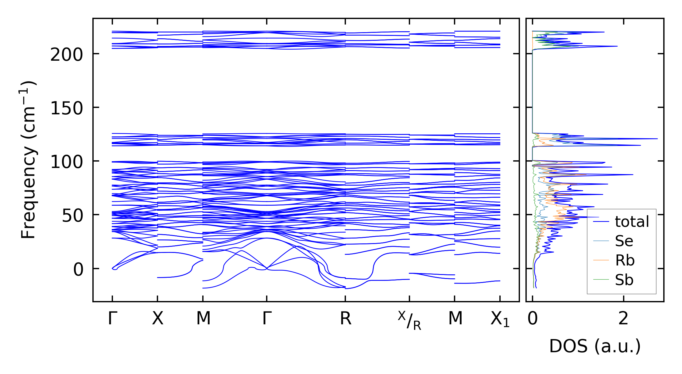
../../_images/fig_bandos18451.png

(b) Phonon dispersion and DOS

../../_images/fig_thermo14071.png

(c) Thermodynamic properties

Force constants

../../_images/fig_fc213699.png

(a) Force constants w.r.t atomic distance

Summary

../../_images/fig_times23535.png

(a) Computation time