mp-17827/Nd3SiAgSe7/harm

Harmonic properties

../../_images/fig_bandos_pr14027.png

(a) Phonon dispersion with participation ratio and DOS

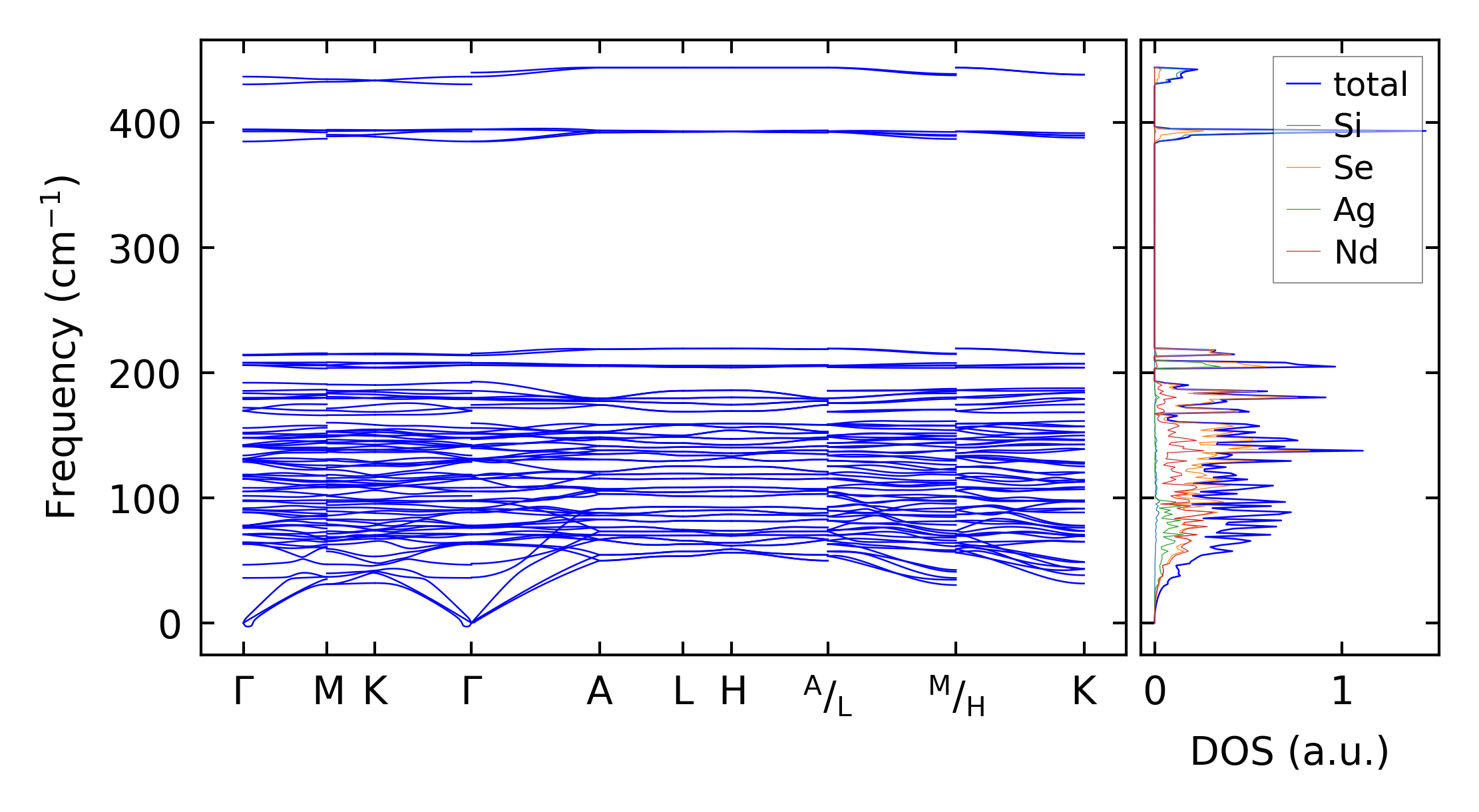
../../_images/fig_bandos18414.png

(b) Phonon dispersion and DOS

../../_images/fig_thermo14027.png

(c) Thermodynamic properties

Force constants

../../_images/fig_fc213655.png

(a) Force constants w.r.t atomic distance

Summary

../../_images/fig_times23478.png

(a) Computation time