mp-17389/Pr3SiAgSe7/harm

Harmonic properties

../../_images/fig_bandos_pr14266.png

(a) Phonon dispersion with participation ratio and DOS

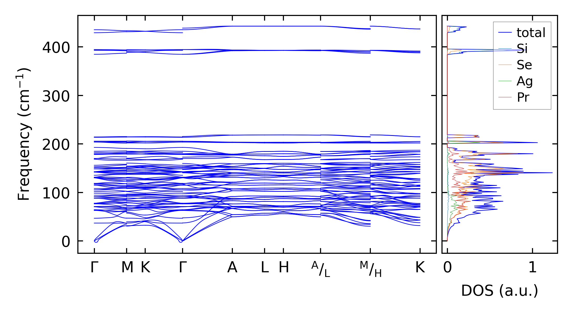
../../_images/fig_bandos18664.png

(b) Phonon dispersion and DOS

../../_images/fig_thermo14266.png

(c) Thermodynamic properties

Force constants

../../_images/fig_fc213894.png

(a) Force constants w.r.t atomic distance

Summary

../../_images/fig_times23832.png

(a) Computation time