mp-17250/K3SbO3/anharm

Equation of state

../../_images/fig_bm7128.png

(a) Equation of state

Harmonic properties

../../_images/fig_bandos_pr14228.png

(a) Phonon dispersion with participation ratio and DOS

../../_images/fig_bandos18627.png

(b) Phonon dispersion and DOS

../../_images/fig_thermo14228.png

(c) Thermodynamic properties

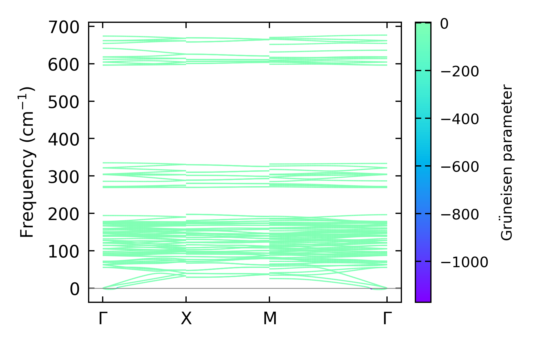
Grüneisen parameters

../../_images/fig_gru_all6052.png

(a) Grüneisen parameters

../../_images/fig_gruneisen6052.png

(b) Phonon dispersion with Grüneisen parameters

Thermal conductivity

3-phonon (LASSO), supercell 2x2x2 — q-mesh: 8x8x8, supercell: 2x2x2

../../_images/fig_kappa11389.png

(a) Temperature-dependent lattice thermal conductivity

../../_images/fig_kappa_vs_grain_size6130.png

(b) Peierls lattice thermal conductivity w.r.t grain size

Phonon lifetime and scattering rates

../../_images/fig_lifetime5991.png

(a) Phonon lifetime due to phonon-phonon scattering

../../_images/fig_scat_rates5990.png

(b) Phonon scattering rates

Cumulative and spectral thermal conductivity

../../_images/fig_cumu_frequency5991.png

(a) Spectral and cumulative thermal conductivity w.r.t frequency

../../_images/fig_cumu_mfp5990.png

(b) Spectral and cumulative thermal conductivity w.r.t MFP

Force constants

../../_images/fig_fc213856.png

(a) Force constants w.r.t atomic distance

Summary

../../_images/fig_times23779.png

(a) Computation time