mp-17250-2/K3SbO3/harm

Harmonic properties

../../_images/fig_bandos_pr14229.png

(a) Phonon dispersion with participation ratio and DOS

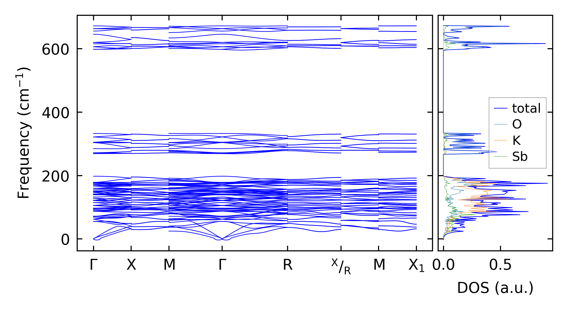
../../_images/fig_bandos18628.png

(b) Phonon dispersion and DOS

../../_images/fig_thermo14229.png

(c) Thermodynamic properties

Force constants

../../_images/fig_fc213857.png

(a) Force constants w.r.t atomic distance

Summary

../../_images/fig_times23780.png

(a) Computation time