mp-17719-2/La3SiAgS7/harm

Harmonic properties

../../_images/fig_bandos_pr13997.png

(a) Phonon dispersion with participation ratio and DOS

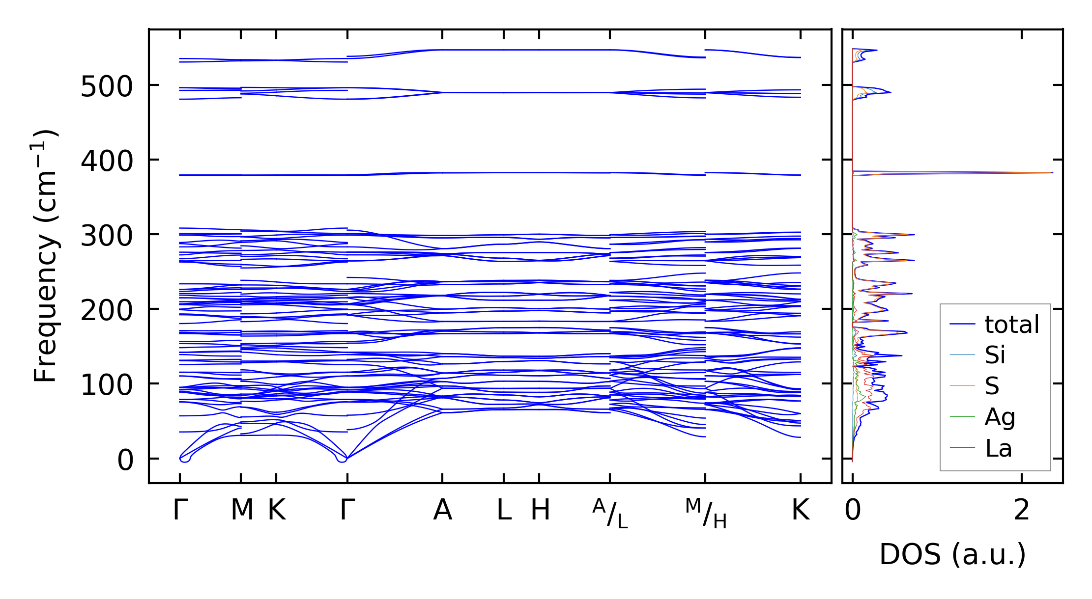
../../_images/fig_bandos18377.png

(b) Phonon dispersion and DOS

../../_images/fig_thermo13997.png

(c) Thermodynamic properties

Force constants

../../_images/fig_fc213625.png

(a) Force constants w.r.t atomic distance

Summary

../../_images/fig_times23428.png

(a) Computation time