mp-17844-2/SnWO4/harm

Harmonic properties

../../_images/fig_bandos_pr14040.png

(a) Phonon dispersion with participation ratio and DOS

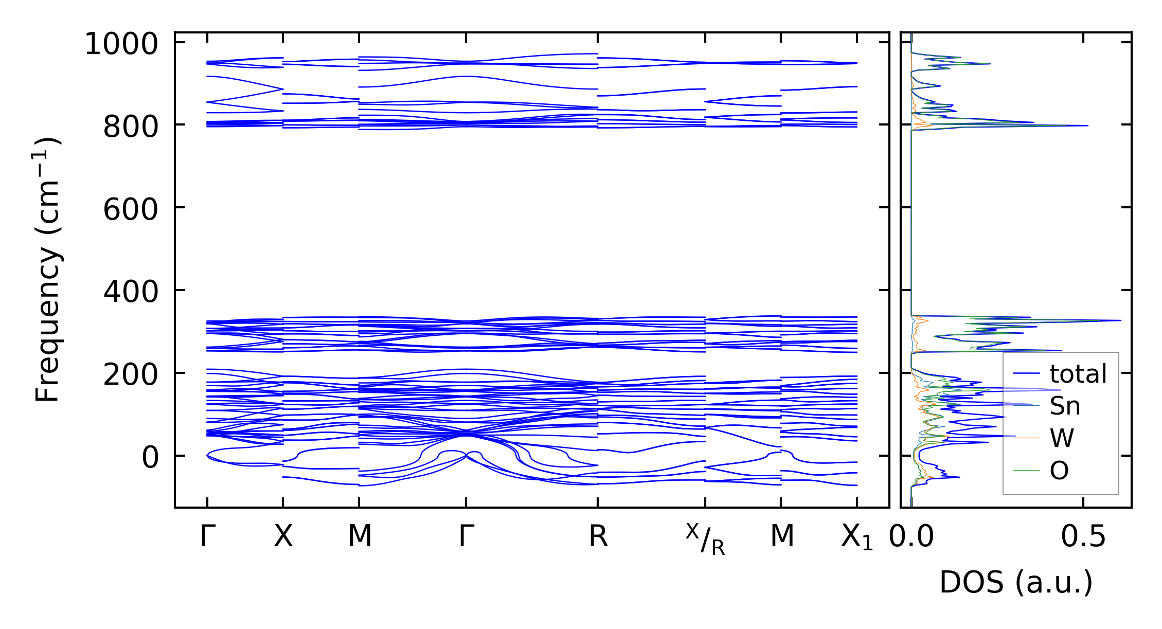
../../_images/fig_bandos18423.png

(b) Phonon dispersion and DOS

../../_images/fig_thermo14040.png

(c) Thermodynamic properties

Force constants

../../_images/fig_fc213668.png

(a) Force constants w.r.t atomic distance

Summary

../../_images/fig_times23495.png

(a) Computation time