mp-18986/Ba2MgWO6/anharm

Harmonic properties

../../_images/fig_bandos_pr13659.png

(a) Phonon dispersion with participation ratio and DOS

../../_images/fig_thermo13659.png

(b) Thermodynamic properties

Grüneisen parameters

../../_images/fig_gru_all5766.png

(a) Grüneisen parameters

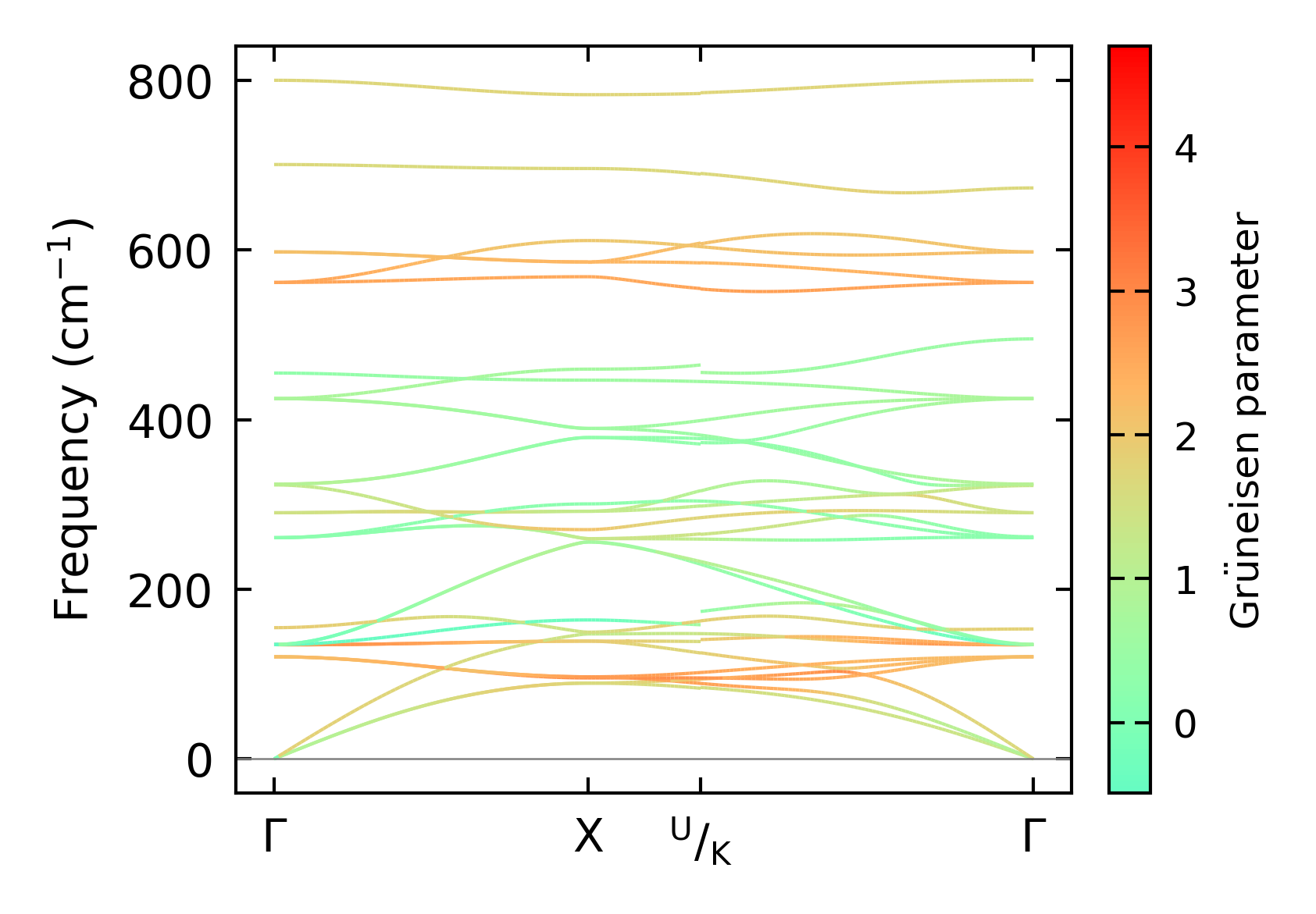
../../_images/fig_gruneisen5766.png

(b) Phonon dispersion with Grüneisen parameters

Thermal conductivity

3-phonon (LASSO) — q-mesh: 14x14x14, supercell: 1x1x1

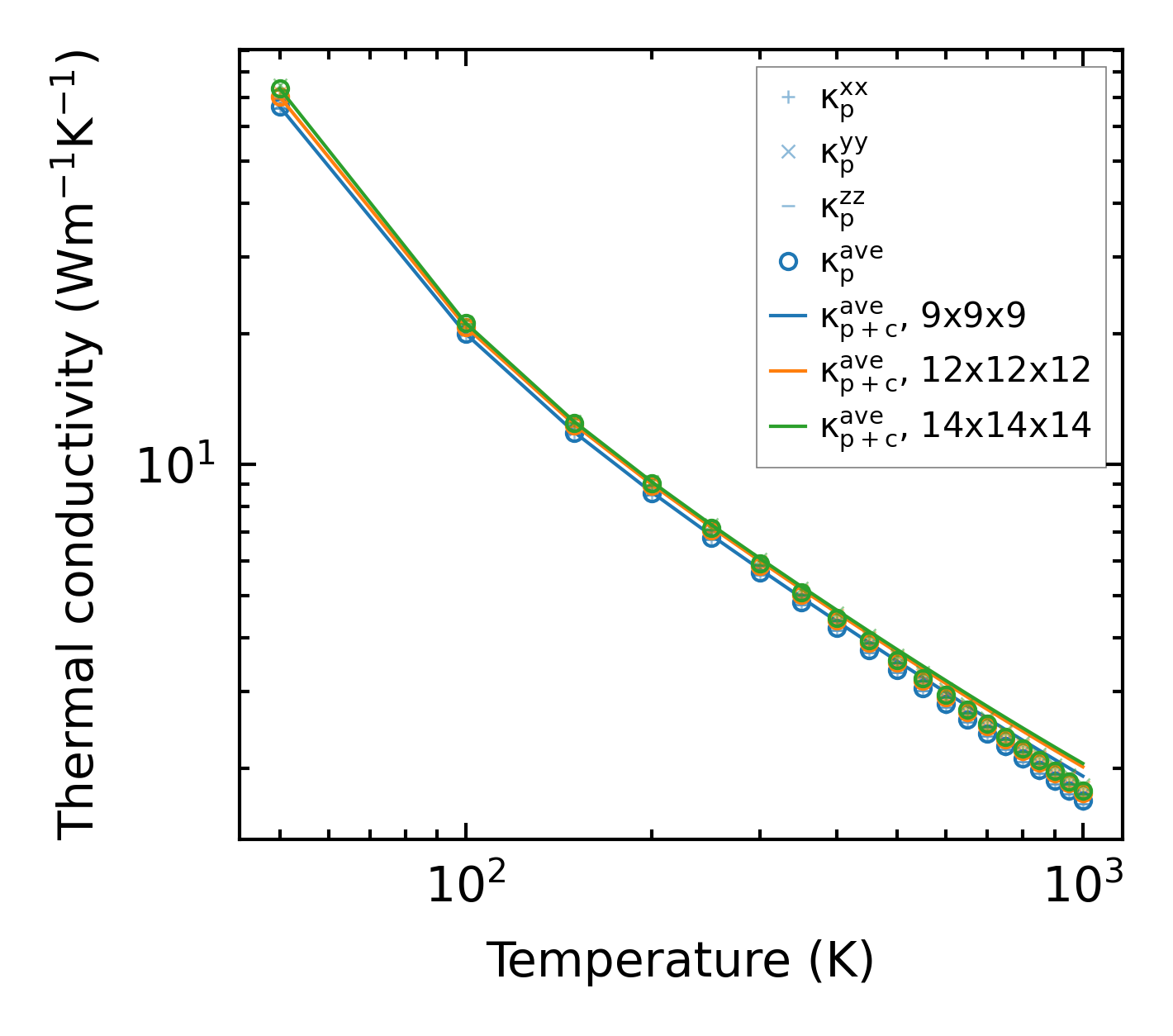
../../_images/fig_kappa10844.png

(a) Temperature-dependent lattice thermal conductivity

../../_images/fig_kappa_vs_grain_size5837.png

(b) Peierls lattice thermal conductivity w.r.t grain size

Phonon lifetime and scattering rates

../../_images/fig_lifetime5711.png

(a) Phonon lifetime due to phonon-phonon scattering

../../_images/fig_scat_rates5710.png

(b) Phonon scattering rates

Cumulative and spectral thermal conductivity

../../_images/fig_cumu_frequency5711.png

(a) Spectral and cumulative thermal conductivity w.r.t frequency

../../_images/fig_cumu_mfp5710.png

(b) Spectral and cumulative thermal conductivity w.r.t MFP

Force constants

../../_images/fig_fc213287.png

(a) Force constants w.r.t atomic distance

Summary

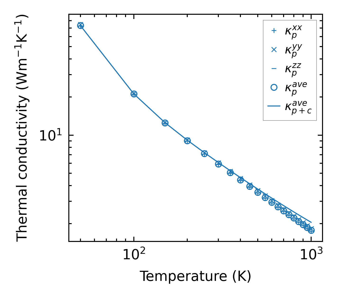
../../_images/fig_kappa10845.png

(a) Temperature-dependent lattice thermal conductivity

../../_images/fig_times22935.png

(b) Computation time