mp-18852/Na2MoO4/harm

Harmonic properties

../../_images/fig_bandos_pr13627.png

(a) Phonon dispersion with participation ratio and DOS

../../_images/fig_bandos17984.png

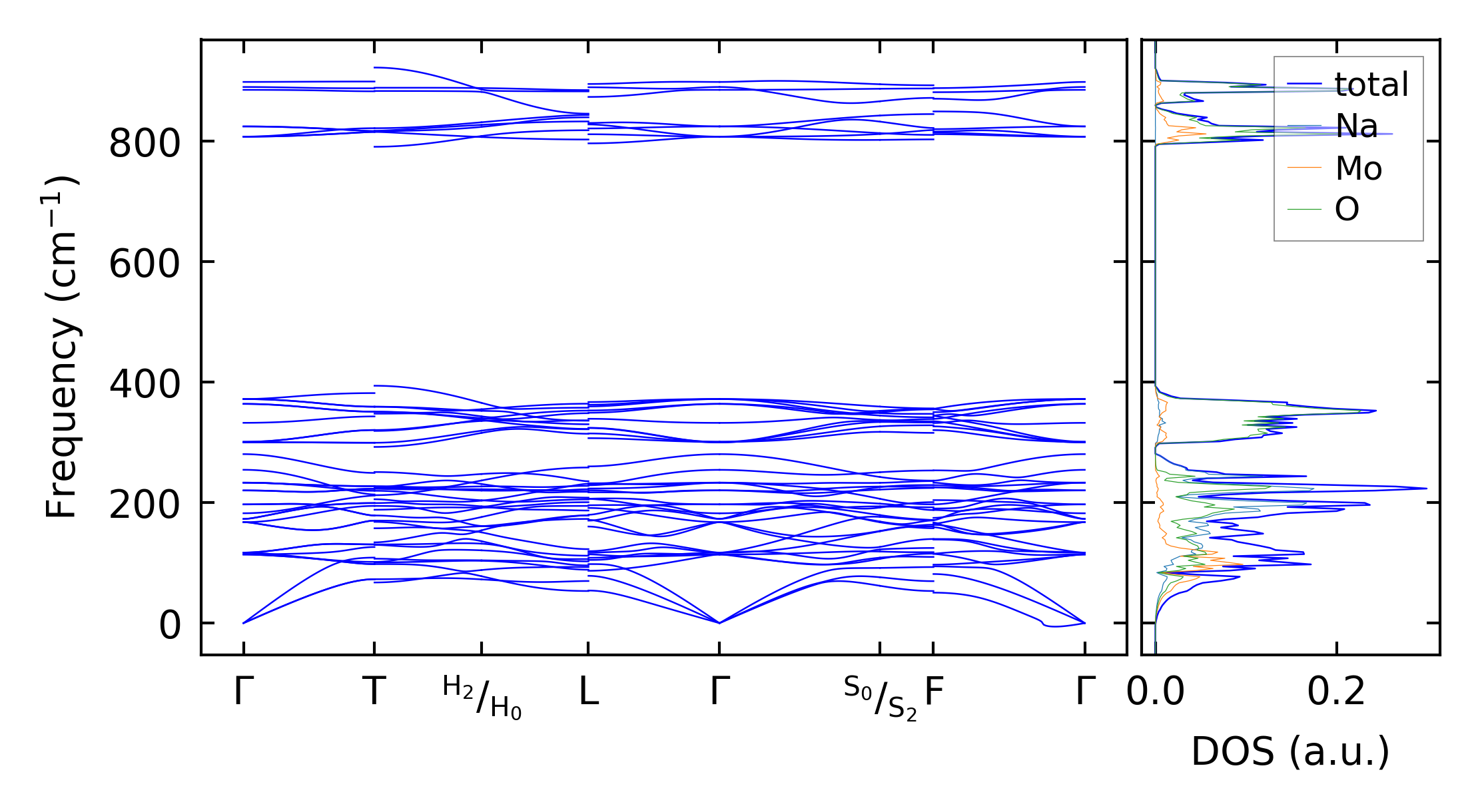
(b) Phonon dispersion and DOS

../../_images/fig_thermo13627.png

(c) Thermodynamic properties

Force constants

../../_images/fig_fc213255.png

(a) Force constants w.r.t atomic distance

Summary

../../_images/fig_times22886.png

(a) Computation time