mp-18594/K3AsSe3/harm

Harmonic properties

../../_images/fig_bandos_pr13563.png

(a) Phonon dispersion with participation ratio and DOS

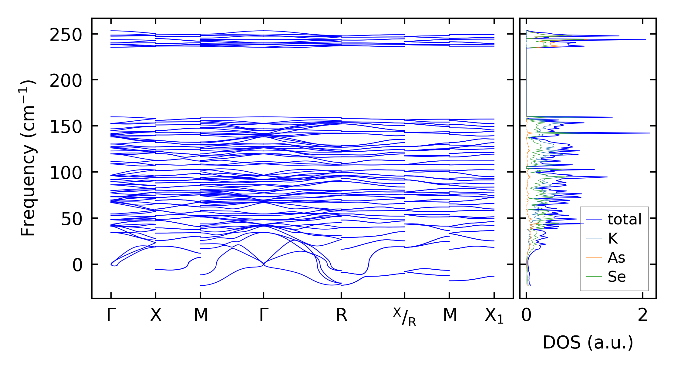
../../_images/fig_bandos17925.png

(b) Phonon dispersion and DOS

../../_images/fig_thermo13563.png

(c) Thermodynamic properties

Force constants

../../_images/fig_fc213191.png

(a) Force constants w.r.t atomic distance

Summary

../../_images/fig_times22807.png

(a) Computation time