mp-18302/Mn2MoP12/anharm

Harmonic properties

../../_images/fig_bandos_pr13829.png

(a) Phonon dispersion with participation ratio and DOS

../../_images/fig_thermo13829.png

(b) Thermodynamic properties

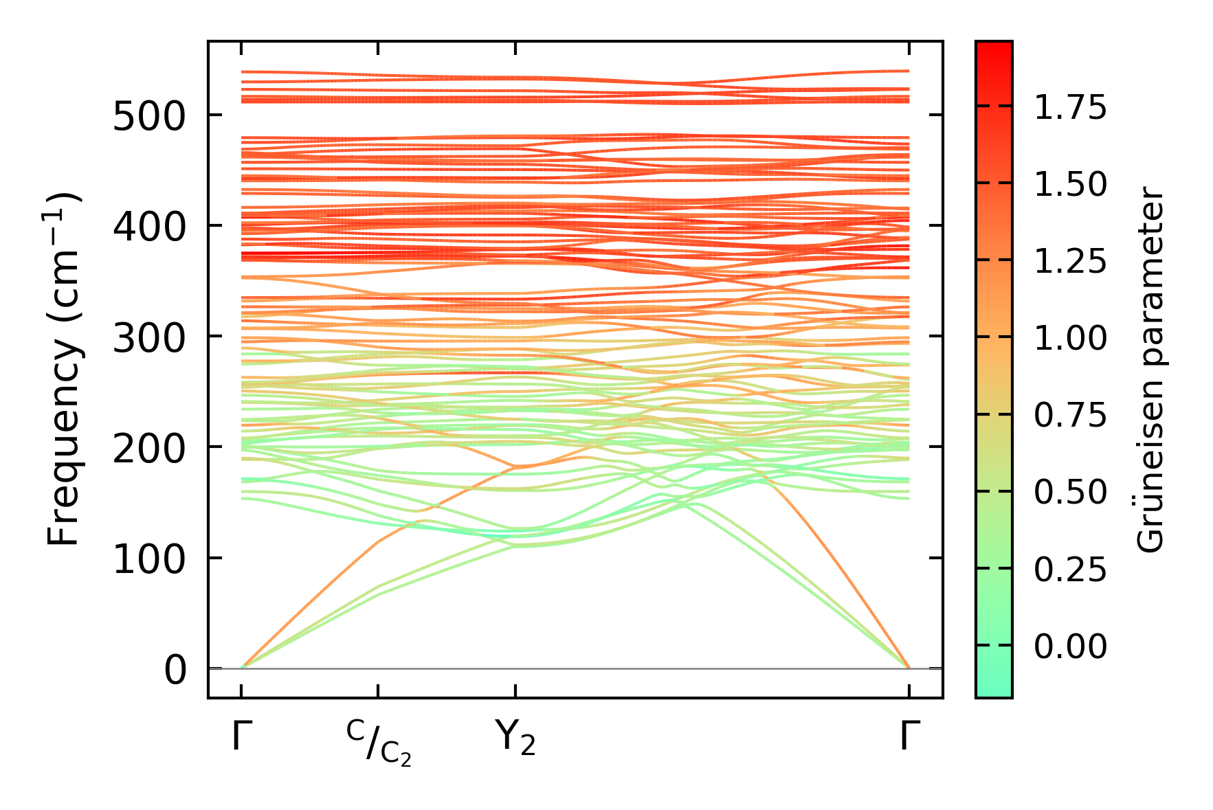
Grüneisen parameters

../../_images/fig_gru_all5836.png

(a) Grüneisen parameters

../../_images/fig_gruneisen5836.png

(b) Phonon dispersion with Grüneisen parameters

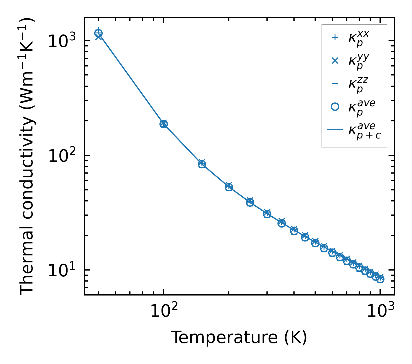
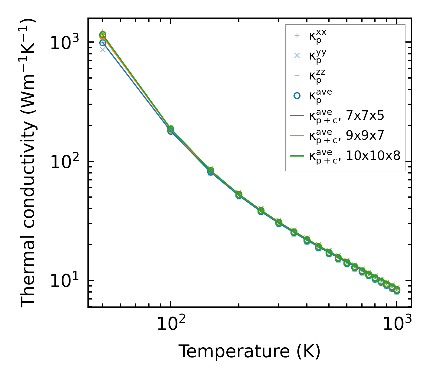
Thermal conductivity

3-phonon (LASSO) — q-mesh: 10x10x8, supercell: 1x2x1

../../_images/fig_kappa10976.png

(a) Temperature-dependent lattice thermal conductivity

../../_images/fig_kappa_vs_grain_size5909.png

(b) Peierls lattice thermal conductivity w.r.t grain size

Phonon lifetime and scattering rates

../../_images/fig_lifetime5779.png

(a) Phonon lifetime due to phonon-phonon scattering

../../_images/fig_scat_rates5778.png

(b) Phonon scattering rates

Cumulative and spectral thermal conductivity

../../_images/fig_cumu_frequency5779.png

(a) Spectral and cumulative thermal conductivity w.r.t frequency

../../_images/fig_cumu_mfp5778.png

(b) Spectral and cumulative thermal conductivity w.r.t MFP

Force constants

../../_images/fig_fc213457.png

(a) Force constants w.r.t atomic distance

Summary

../../_images/fig_kappa10977.png

(a) Temperature-dependent lattice thermal conductivity

../../_images/fig_times23196.png

(b) Computation time