mp-18464-2/Rb4GeO4/anharm

Equation of state

../../_images/fig_bm6951.png

(a) Equation of state

Harmonic properties

../../_images/fig_bandos_pr13880.png

(a) Phonon dispersion with participation ratio and DOS

../../_images/fig_bandos18281.png

(b) Phonon dispersion and DOS

../../_images/fig_thermo13880.png

(c) Thermodynamic properties

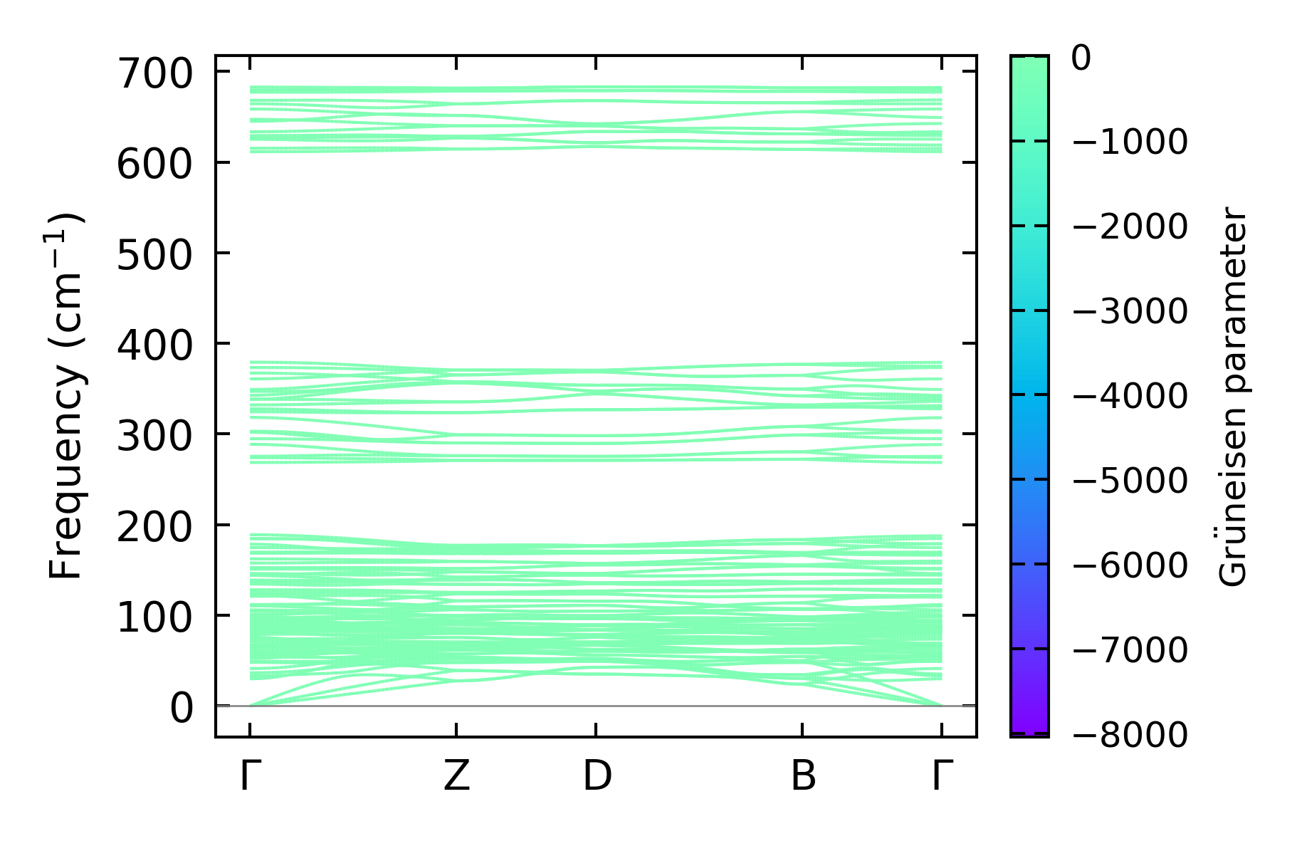
Grüneisen parameters

../../_images/fig_gru_all5862.png

(a) Grüneisen parameters

../../_images/fig_gruneisen5862.png

(b) Phonon dispersion with Grüneisen parameters

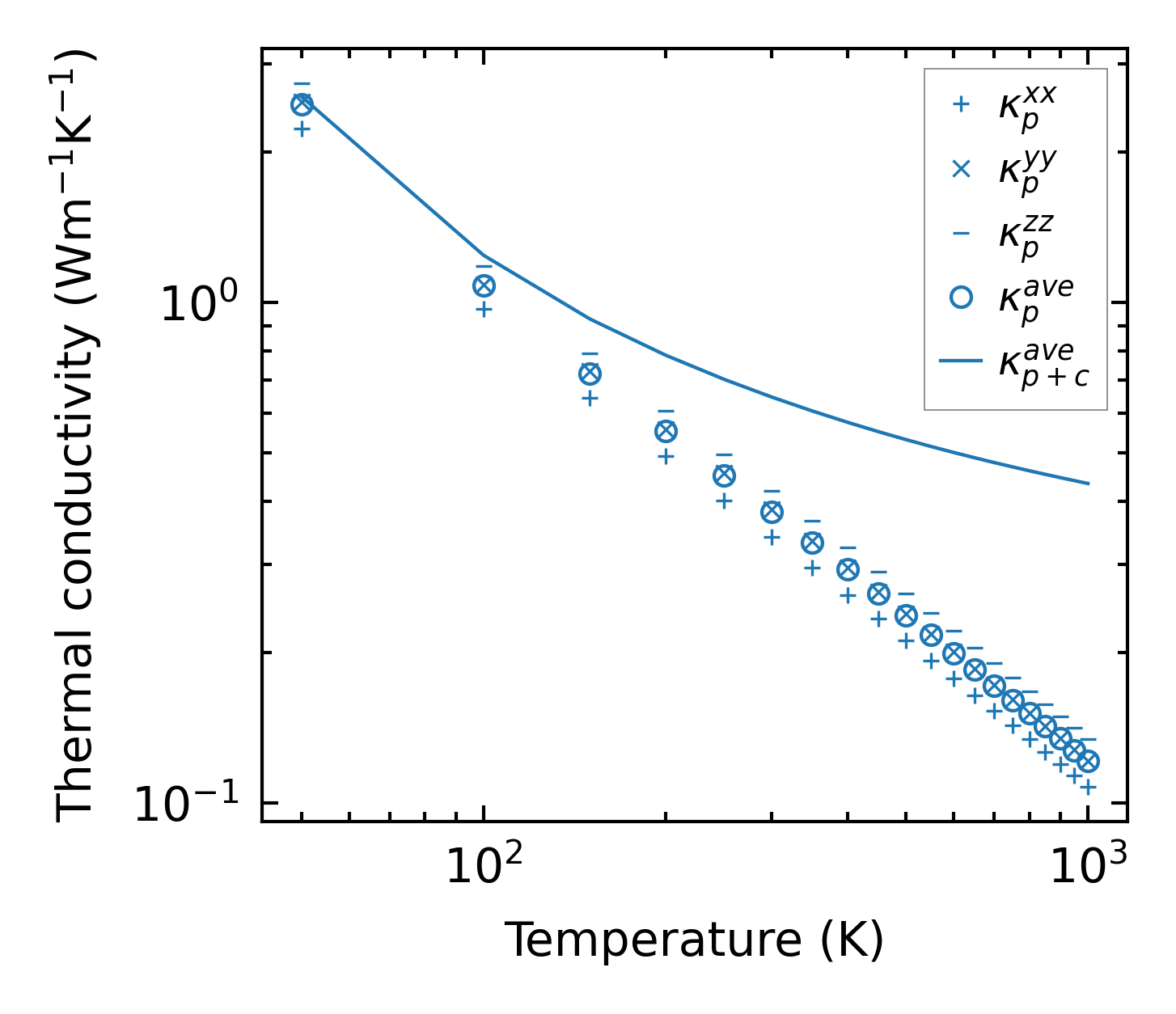
Thermal conductivity

3-phonon (LASSO), supercell 2x2x2 — q-mesh: 6x10x6, supercell: 2x2x2

../../_images/fig_kappa11030.png

(a) Temperature-dependent lattice thermal conductivity

../../_images/fig_kappa_vs_grain_size5937.png

(b) Peierls lattice thermal conductivity w.r.t grain size

Phonon lifetime and scattering rates

../../_images/fig_lifetime5805.png

(a) Phonon lifetime due to phonon-phonon scattering

../../_images/fig_scat_rates5804.png

(b) Phonon scattering rates

Cumulative and spectral thermal conductivity

../../_images/fig_cumu_frequency5805.png

(a) Spectral and cumulative thermal conductivity w.r.t frequency

../../_images/fig_cumu_mfp5804.png

(b) Spectral and cumulative thermal conductivity w.r.t MFP

Force constants

../../_images/fig_fc213508.png

(a) Force constants w.r.t atomic distance

Summary

../../_images/fig_times23271.png

(a) Computation time