ver2026.03.28
data_1-1000
data_1001-2000
data_2001-3000
data_3001-4000
data_4001-5000
data_5001-6000
data_6001-7000
data_7001-8000
data_8001-9000
data_9001-10000
data_10001-11000
data_11001-12000
data_12001-13000
data_13001-14000
data_14001-15000
data_15001-16000
data_16001-17000
data_17001-18000
data_18001-19000
mp-18003/CsCuS4/harm
mp-18003-2/CsCuS4/harm
mp-18005/NaYTiO4/harm
mp-18005-2/NaYTiO4/harm
mp-18006/Rb2Cu2SnS4/anharm
mp-18008/Ba2HgS3/anharm
mp-18010/Ta2Pd3Se8/anharm
mp-18019/K3SmP2O8/harm
mp-18019-2/K3SmP2O8/harm
mp-18022/P4Pb3O13/harm
mp-18022-2/P4Pb3O13/harm
mp-18037/LiNbZnO4/harm
mp-18037-2/LiNbZnO4/harm
mp-18040/KPrF4/anharm
mp-18041/SmTlW2O8/harm
mp-18042/SrTb2O4/harm
mp-18042-2/SrTb2O4/harm
mp-18043/Sr6YScB6O18/anharm
mp-18048/LiZnAsO4/harm
mp-18048-2/LiZnAsO4/harm
mp-18049/Ge5P6O25/harm
mp-18049-2/Ge5P6O25/harm
mp-18050/Li2MoO4/anharm
mp-18051/La2TiO5/harm
mp-18051-2/La2TiO5/harm
mp-18057/Nd2WO6/harm
mp-18062/Na10YbSn12/anharm
mp-18062-2/Na10YbSn12/anharm
mp-18065/BaCaAlF7/harm
mp-18065-2/BaCaAlF7/harm
mp-18068/Ag2TeO3/harm
mp-18068-2/Ag2TeO3/harm
mp-18073/K7TaAs4/harm
mp-18073-2/K7TaAs4/harm
mp-18075/Na2TiF6/harm
mp-18079/BaLaCuS3/anharm
mp-18084/BaTb2ZnO5/anharm
mp-18090/Ba3TaAs3O/anharm
mp-18099/BaSbF5/harm
mp-18099-2/BaSbF5/harm
mp-18100/Na6Ge2Se7/harm
mp-18100-2/Na6Ge2Se7/anharm
mp-18101/K2Cd3S4/anharm
mp-18104/Na2Si2S5/harm
mp-18104-2/Na2Si2S5/harm
mp-18105/CsAgSe4/harm
mp-18105-2/CsAgSe4/harm
mp-18108/Dy4B6O15/harm
mp-18108-2/Dy4B6O15/harm
mp-18109/RbDyS2O8/anharm
mp-18109-2/RbDyS2O8/anharm
mp-18111/Ba2LaC3O9F/harm
mp-18111-2/Ba2LaC3O9F/harm
mp-18112/Sr2Ge2Se5/anharm
mp-18112-2/Sr2Ge2Se5/anharm
mp-18115/K2Sn2Hg3S8/harm
mp-18115-2/K2Sn2Hg3S8/harm
mp-18126/Tb3CuSnSe7/harm
mp-18126-2/Tb3CuSnSe7/harm
mp-18129/La2ZnGa2S6O/harm
mp-18129-2/La2ZnGa2S6O/harm
mp-18130/Nd2Si2O7/harm
mp-18130-2/Nd2Si2O7/harm
mp-18132/K4SnSe4/anharm
mp-18136/UTl4C3O11/harm
mp-18137/TaVO5/harm
mp-18137-2/TaVO5/harm
mp-18138/K2WSe4/anharm
mp-18139/Na5SiAs3/anharm
mp-18147/LiGaSiO4/harm
mp-18147-2/LiGaSiO4/harm
mp-18148/K3TaS4/harm
mp-18148-2/K3TaS4/anharm
mp-18150/K3LuP2O8/harm
mp-18150-2/K3LuP2O8/harm
mp-18156/KBaPSe4/harm
mp-18156-2/KBaPSe4/harm
mp-18157/SiP2O7/harm
mp-18157-2/SiP2O7/harm
mp-18160/Cs2SrV4O12/harm
mp-18160-2/Cs2SrV4O12/anharm
mp-18163/Cd4GeSe6/harm
mp-18163-2/Cd4GeSe6/harm
mp-18164/Tb3S3N/anharm
mp-18164-2/Tb3S3N/anharm
mp-18165/Na3GaS3/harm
mp-18165-2/Na3GaS3/harm
mp-18168/TlZnPO4/harm
mp-18168-2/TlZnPO4/harm
mp-18177/Ba3NbAs3O/anharm
mp-18179/Cd4SiS6/harm
mp-18179-2/Cd4SiS6/harm
mp-18182/CsNa3TiO4/harm
mp-18183/YSnF7/harm
mp-18183-2/YSnF7/harm
mp-18194/LiTbP4O12/harm
mp-18194-2/LiTbP4O12/harm
mp-18195/Lu2SiO5/harm
mp-18195-2/Lu2SiO5/anharm
mp-18196/BaTm2Te4/anharm
mp-18197/Na2BeGeO4/harm
mp-18197-2/Na2BeGeO4/harm
mp-18199/Sr3TaAs3O/anharm
mp-18199-2/Sr3TaAs3O/anharm
mp-18203/KGe2P3O12/anharm
mp-18216/BaCa2Si3O9/harm
mp-18216-2/BaCa2Si3O9/harm
mp-18217/K3AlSe3/harm
mp-18217-2/K3AlSe3/harm
mp-18219/Dy2SiSeO4/anharm
mp-18220/LiAlSiO4/harm
mp-18220-2/LiAlSiO4/harm
mp-18224/Rb6Ge2O7/harm
mp-18224-2/Rb6Ge2O7/harm
mp-18229/CaTa2O6/anharm
mp-18229-2/CaTa2O6/anharm
mp-18230/SiHg4Se6/harm
mp-18233/Na5VO5/anharm
mp-18233-2/Na5VO5/anharm
mp-18243/K2Si3SnO9/harm
mp-18243-2/K2Si3SnO9/harm
mp-18246/K6MnTe4/harm
mp-18246-2/K6MnTe4/anharm
mp-18247/Sr3ScRhO6/anharm
mp-18253/SrGa4O7/anharm
mp-18255/RbSmP4O12/harm
mp-18255-2/RbSmP4O12/harm
mp-18256/Mg2B2O5/harm
mp-18256-2/Mg2B2O5/harm
mp-18258/BaTb2O4/harm
mp-18258-2/BaTb2O4/harm
mp-18274/Ba4LiNb3O12/harm
mp-18274-2/Ba4LiNb3O12/harm
mp-18288/None/harm
mp-18288-2/TiSn2O4/harm
mp-18293/None/harm
mp-18293-2/SiP2O7/harm
mp-18296/Ba5Dy8Zn4O21/anharm
mp-18297/Ba3Ga2N4/anharm
mp-18301/RbMnO4/harm
Harmonic properties
Summary
mp-18301-2/RbMnO4/anharm
mp-18301-3/RbMnO4/anharm
mp-18302/Mn2MoP12/anharm
mp-18303/Nd3CuSnSe7/harm
mp-18303-2/Nd3CuSnSe7/harm
mp-18305/Rb3AsSe4/anharm
mp-18308/CaZn2P2O8/harm
mp-18308-2/CaZn2P2O8/harm
mp-18309/Ba2CdS3/anharm
mp-18310/Si3Ag3Sn2P6/anharm
mp-18311/BaTeW2O9/harm
mp-18313/SrSiO3/harm
mp-18313-2/SrSiO3/harm
mp-18315/Cs6Si2O7/anharm
mp-18317/Na5SnP3/anharm
mp-18321/Hg2Te2O7/harm
mp-18321-2/Hg2Te2O7/harm
mp-18327/Ba2Tl2O5/anharm
mp-18327-2/Ba2Tl2O5/anharm
mp-18332/Lu2ZnS4/anharm
mp-18334/NaHoGeO4/anharm
mp-18335/Ba2Ge2Se5/anharm
mp-18335-2/Ba2Ge2Se5/anharm
mp-18337/Be3N2/anharm
mp-18340/Tb2MoO6/harm
mp-18341/ErPtF7/harm
mp-18341-2/ErPtF7/harm
mp-18348/KGaP2O7/harm
mp-18348-2/KGaP2O7/harm
mp-18351/Sr3Ge2P4/anharm
mp-18352/HfTe3O8/harm
mp-18352-2/HfTe3O8/harm
mp-18353/Cs2Mo3SeO12/harm
mp-18361/K7NbAs4/harm
mp-18361-2/K7NbAs4/harm
mp-18365/RbCuSe4/harm
mp-18365-2/RbCuSe4/harm
mp-18371/Cs2W3SeO12/harm
mp-18373/ZnSe2O5/anharm
mp-18373-2/ZnSe2O5/anharm
mp-18376/KHgC3N3O3/harm
mp-18377/ZnS/anharm
mp-18377-2/ZnS/anharm
mp-18378/K3AlTe3/harm
mp-18378-2/K3AlTe3/harm
mp-18383/K3NbS4/harm
mp-18383-2/K3NbS4/anharm
mp-18385/Lu2Si2O7/harm
mp-18385-2/Lu2Si2O7/harm
mp-18388/Ga7Te10/harm
mp-18388-2/Ga7Te10/harm
mp-18391/Sm2Si2O7/harm
mp-18391-2/Sm2Si2O7/harm
mp-18398/CsV3Te2O12/harm
mp-18407/BaSiO3/anharm
mp-18411/Na3GeSe3/anharm
mp-18414/BaLa2BeO5/harm
mp-18414-2/BaLa2BeO5/harm
mp-18421/Ba2Ga2S5/harm
mp-18421-2/Ba2Ga2S5/harm
mp-18422/RbLiZn2O3/harm
mp-18422-2/RbLiZn2O3/harm
mp-18433/NdTaO4/harm
mp-18433-2/NdTaO4/harm
mp-18439/Ba3AlSb3/anharm
mp-18440/Rb7NbAs4/harm
mp-18440-2/Rb7NbAs4/harm
mp-18445/Ba2MnS3/anharm
mp-18447/K3Na2SnAs3/anharm
mp-18449/K2ZrO3/harm
mp-18449-2/K2ZrO3/anharm
mp-18453/RbAlPdF6/harm
mp-18453-2/RbAlPdF6/harm
mp-18458/Sr5Sn2P6/anharm
mp-18463/RbZnPO4/harm
mp-18463-2/RbZnPO4/harm
mp-18464/Rb4GeO4/harm
mp-18464-2/Rb4GeO4/anharm
mp-18466/Nd2SiSeO4/anharm
mp-18469/SrMgP2O7/harm
mp-18469-2/SrMgP2O7/anharm
mp-18471/Sr2UO5/anharm
mp-18473/RbLaMo2O8/harm
mp-18473-2/RbLaMo2O8/anharm
mp-18479/Nd2WO6/harm
mp-18479-2/Nd2WO6/harm
mp-18481/K6MnSe4/harm
mp-18481-2/K6MnSe4/harm
mp-18483/Rb6Si2O7/anharm
mp-18487/KVTeO5/harm
mp-18492/Na2ZrMo3O12/harm
mp-18494/Nd2MoO6/harm
mp-18495/SrLiB9O15/harm
mp-18495-2/SrLiB9O15/harm
mp-18498/Sr3YRhO6/anharm
mp-18500/K3Sn4Au/harm
mp-18500-2/K3Sn4Au/anharm
mp-18501/BaAg2Te2/harm
mp-18501-2/BaAg2Te2/harm
mp-18502/BaSi3SnO9/anharm
mp-18504/Ca3Ge2As4/anharm
mp-18504-2/Ca3Ge2As4/anharm
mp-18505/CsHo3Te5/harm
mp-18505-2/CsHo3Te5/anharm
mp-18506/SmZrF7/harm
mp-18506-2/SmZrF7/harm
mp-18509/KBe3ZnF9/anharm
mp-18510/Sr2SiO4/anharm
mp-18511/NdF3/harm
mp-18511-2/NdF3/harm
mp-18513/Ba2MnSe3/anharm
mp-18520/BaVPO6/harm
mp-18527/CsMoPO6/harm
mp-18527-2/CsMoPO6/harm
mp-18529/Tm2S3/anharm
mp-18531/K2Cd3Te4/anharm
mp-18532/HoPS4/anharm
mp-18540/CsEr2Cu3S5/harm
mp-18540-2/CsEr2Cu3S5/harm
mp-18542/Nd2SiTeO4/anharm
mp-18545/CsV3Se2O12/harm
mp-18549/Ba6Mg7F26/harm
mp-18549-2/Ba6Mg7F26/harm
mp-18555/KErS2O8/harm
mp-18555-2/KErS2O8/harm
mp-18556/Rb2Cd3S4/anharm
mp-18562/Na2Si2Se5/harm
mp-18562-2/Na2Si2Se5/harm
mp-18566/LaSnF7/harm
mp-18566-2/LaSnF7/harm
mp-18568/Na2Ge2S5/harm
mp-18568-2/Na2Ge2S5/harm
mp-18572/KErP4O12/harm
mp-18572-2/KErP4O12/harm
mp-18575/Nb2Zn3O8/harm
mp-18575-2/Nb2Zn3O8/harm
mp-18577/KAg3S2/harm
mp-18578/TlZnAsO4/harm
mp-18578-2/TlZnAsO4/harm
mp-18582/Rb2TiSi6O15/harm
mp-18582-2/Rb2TiSi6O15/harm
mp-18584/Ho2SiSeO4/anharm
mp-18585/RbAgSe4/harm
mp-18585-2/RbAgSe4/harm
mp-18591/KZnPO4/harm
mp-18591-2/KZnPO4/harm
mp-18594/K3AsSe3/harm
mp-18596/Ca2ZnGe2O7/harm
mp-18596-2/Ca2ZnGe2O7/harm
mp-18605/RbLaW2O8/harm
mp-18610/Sm2SiSeO4/anharm
mp-18612/Rb2MoS4/anharm
mp-18619/Na2Ge2Se5/harm
mp-18619-2/Na2Ge2Se5/harm
mp-18625/KPSe6/harm
mp-18625-2/KPSe6/anharm
mp-18629/NaTmGeO4/anharm
mp-18634/CdSO3/harm
mp-18635/Sr6GaN5/anharm
mp-18639/La2Si2O7/harm
mp-18640/LiTi2P3O12/harm
mp-18642/CaY2S4/harm
mp-18642-2/CaY2S4/anharm
mp-18651/Sr3DyRhO6/anharm
mp-18652/Sr3HoRhO6/anharm
mp-18658/RbLaSiS4/harm
mp-18658-2/RbLaSiS4/harm
mp-18660/SrSc2Te4/anharm
mp-18661/KYP4O12/harm
mp-18661-2/KYP4O12/harm
mp-18662/Ho2Si2O7/anharm
mp-18664/K4Ta2S11/harm
mp-18670/Ca5Sn2As6/anharm
mp-18672/CsDy2Cu3Se5/harm
mp-18672-2/CsDy2Cu3Se5/harm
mp-18677/PrSc3B4O12/harm
mp-18677-2/PrSc3B4O12/harm
mp-18684/KPF6/harm
mp-18684-2/KPF6/harm
mp-18685/SrCu2GeS4/harm
mp-18687/NbF5/harm
mp-18690/SmF3/harm
mp-18690-2/SmF3/harm
mp-18698/CsPrC2O6/harm
mp-18698-2/CsPrC2O6/harm
mp-18705/Sr3TbRhO6/anharm
mp-18710/RbSm2Ag3Se5/anharm
mp-18711/LiNdP4O12/harm
mp-18711-2/LiNdP4O12/harm
mp-18719/KLuW2O8/harm
mp-18733/AlTlMo2O8/harm
mp-18733-2/AlTlMo2O8/harm
mp-18734/HoVO4/anharm
mp-18734-2/HoVO4/harm
mp-18740/V2Cd2O7/harm
mp-18740-2/V2Cd2O7/harm
mp-18741/RbLiCrO4/harm
mp-18741-2/RbLiCrO4/harm
mp-18757/Sr2CdWO6/harm
mp-18757-2/Sr2CdWO6/harm
mp-18764/Ba2SrWO6/harm
mp-18764-2/Ba2SrWO6/harm
mp-18765/Na2NiO2/harm
mp-18765-2/Na2NiO2/harm
mp-18772/Na4MoN2O2/anharm
mp-18778/ZrW2O8/harm
mp-18778-2/ZrW2O8/harm
mp-18779/Na2CrO4/anharm
mp-18780/K2WO4/harm
mp-18780-2/K2WO4/harm
mp-18781/CrCdO4/anharm
mp-18784/DyVO4/harm
mp-18803/Na2WO4/anharm
mp-18812/NdVO4/anharm
mp-18815/KVO3/harm
mp-18815-2/KVO3/harm
mp-18829/Sr2ZnMoO6/harm
mp-18829-2/Sr2ZnMoO6/harm
mp-18832/K2VO2F3/anharm
mp-18832-2/K2VO2F3/anharm
mp-18834/SrMoO4/anharm
mp-18837/KScMo2O8/harm
mp-18837-2/KScMo2O8/harm
mp-18848/Sr2MgWO6/harm
mp-18848-2/Sr2MgWO6/harm
mp-18852/Na2MoO4/harm
mp-18853/TlV2AgO6/harm
mp-18853-2/TlV2AgO6/harm
mp-18856/MoO3/harm
mp-18856-2/MoO3/harm
mp-18864/Rb2WO4/harm
mp-18867/Ba3W2O9/anharm
mp-18875/MgWO4/harm
mp-18875-2/MgWO4/harm
mp-18880/ErVO4/harm
mp-18888/Sr2CdWO6/harm
mp-18888-2/Sr2CdWO6/harm
mp-18889/VAg3O4/harm
mp-18889-2/VAg3O4/harm
mp-18892/KBaVO4/harm
mp-18892-2/KBaVO4/harm
mp-18897/NaVTeO5/harm
mp-18897-2/NaVTeO5/harm
mp-18901/VAgHgO4/harm
mp-18902/Li2WO4/harm
mp-18903/Sr2CdWO6/harm
mp-18903-2/Sr2CdWO6/harm
mp-18911/LiVP2O7/harm
mp-18911-2/LiVP2O7/harm
mp-18914/K2MoO4/harm
mp-18914-2/K2MoO4/harm
mp-18918/ZnWO4/harm
mp-18918-2/ZnWO4/harm
mp-18921/NaCoO2/anharm
mp-18929/BaV2O6/harm
mp-18929-2/BaV2O6/harm
mp-18932/LiPrW2O8/harm
mp-18933/Li2WO4/harm
mp-18938/Tl2MoO4/harm
mp-18943/BaNiO2/anharm
mp-18953/NaVO2F2/harm
mp-18958/UMoO6/harm
mp-18958-2/UMoO6/harm
mp-18960/ErVO4/anharm
mp-18962/Sr2CaMoO6/harm
mp-18962-2/Sr2CaMoO6/harm
mp-18964/K3NaCr2O8/harm
mp-18964-2/K3NaCr2O8/harm
mp-18975/Na2SrV4O12/harm
mp-18975-2/Na2SrV4O12/anharm
mp-18977/Ba2CaWO6/harm
mp-18977-2/Ba2CaWO6/harm
mp-18981/Sr2CaWO6/harm
mp-18981-2/Sr2CaWO6/harm
mp-18986/Ba2MgWO6/anharm
mp-18989/LaVO4/harm
mp-18989-2/LaVO4/harm
mp-18993/LuVO4/harm
mp-18993-2/LuVO4/harm
mp-18994/CsMnO4/anharm
mp-18996/TlV3O8/harm
mp-18996-2/TlV3O8/harm
mp-19000/VPO5/harm
mp-19000-2/VPO5/anharm
data_19001-20000
data_20001-21000
data_21001-22000
data_22001-23000
data_23001-24000
data_24001-25000
data_25001-26000
data_26001-27000
data_27001-28000
data_28001-29000
data_29001-30000
data_30001-31000
data_31001-32000
data_32001-33000
data_33001-34000
data_34001-35000
data_35001-36000
data_36001-37000
data_37001-38000
data_38001-39000
data_39001-40000
data_40001-41000
data_41001-42000
data_42001-43000
data_43001-44000
data_504001-505000
data_505001-506000
data_510001-511000
data_530001-531000
data_531001-532000
data_532001-533000
data_534001-535000
data_540001-541000
data_541001-542000
data_542001-543000
data_543001-544000
data_545001-546000
data_546001-547000
data_547001-548000
data_548001-549000
data_549001-550000
data_550001-551000
data_551001-552000
data_552001-553000
data_553001-554000
data_554001-555000
data_555001-556000
data_556001-557000
data_557001-558000
data_558001-559000
data_559001-560000
data_560001-561000
data_561001-562000
data_562001-563000
data_563001-564000
data_565001-566000
data_566001-567000
data_567001-568000
data_568001-569000
data_569001-570000
data_570001-571000
data_571001-572000
data_572001-573000
data_573001-574000
data_574001-575000
data_578001-579000
data_579001-580000
data_580001-581000
data_581001-582000
data_582001-583000
data_583001-584000
data_584001-585000
data_585001-586000
data_600001-601000
data_601001-602000
data_603001-604000
data_604001-605000
data_605001-606000
data_606001-607000
data_607001-608000
data_608001-609000
data_609001-610000
data_610001-611000
data_611001-612000
data_612001-613000
data_613001-614000
data_614001-615000
data_615001-616000
data_616001-617000
data_617001-618000
data_618001-619000
data_619001-620000
data_620001-621000
data_621001-622000
data_622001-623000
data_623001-624000
data_624001-625000
data_625001-626000
data_626001-627000
data_627001-628000
data_628001-629000
data_629001-630000
data_630001-631000
data_631001-632000
data_632001-633000
data_633001-634000
data_634001-635000
data_635001-636000
data_636001-637000
data_637001-638000
data_638001-639000
data_639001-640000
data_640001-641000
data_641001-642000
data_642001-643000
data_643001-644000
data_644001-645000
data_645001-646000
data_646001-647000
data_647001-648000
data_648001-649000
data_649001-650000
data_650001-651000
data_651001-652000
data_652001-653000
data_653001-654000
data_654001-655000
data_655001-656000
data_656001-657000
data_657001-658000
data_662001-663000
data_665001-666000
data_667001-668000
data_669001-670000
data_672001-673000
data_673001-674000
data_674001-675000
data_675001-676000
data_676001-677000
data_677001-678000
data_679001-680000
data_680001-681000
data_681001-682000
data_682001-683000
data_683001-684000
data_684001-685000
data_685001-686000
data_686001-687000
data_687001-688000
data_689001-690000
data_690001-691000
data_691001-692000
data_693001-694000
data_694001-695000
data_695001-696000
data_696001-697000
data_697001-698000
data_698001-699000
data_699001-700000
data_703001-704000
data_704001-705000
data_705001-706000
data_706001-707000
data_707001-708000
data_708001-709000
data_709001-710000
data_714001-715000
data_715001-716000
data_720001-721000
data_721001-722000
data_722001-723000
data_723001-724000
data_724001-725000
data_725001-726000
data_726001-727000
data_727001-728000
data_728001-729000
data_729001-730000
data_730001-731000
data_731001-732000
data_732001-733000
data_733001-734000
data_734001-735000
data_735001-736000
data_736001-737000
data_738001-739000
data_740001-741000
data_741001-742000
data_743001-744000
data_744001-745000
data_746001-747000
data_752001-753000
data_753001-754000
data_754001-755000
data_755001-756000
data_756001-757000
data_757001-758000
data_758001-759000
data_759001-760000
data_760001-761000
data_761001-762000
data_762001-763000
data_763001-764000
data_764001-765000
data_765001-766000
data_766001-767000
data_767001-768000
data_768001-769000
data_769001-770000
data_770001-771000
data_771001-772000
data_772001-773000
data_773001-774000
data_774001-775000
data_775001-776000
data_776001-777000
data_777001-778000
data_778001-779000
data_779001-780000
data_780001-781000
data_781001-782000
data_782001-783000
data_796001-797000
data_801001-802000
data_818001-819000
data_825001-826000
data_826001-827000
data_831001-832000
data_836001-837000
data_849001-850000
data_850001-851000
data_851001-852000
data_857001-858000
data_859001-860000
data_860001-861000
data_861001-862000
data_862001-863000
data_863001-864000
data_864001-865000
data_865001-866000
data_866001-867000
data_867001-868000
data_924001-925000
data_935001-936000
data_936001-937000
data_937001-938000
data_941001-942000
data_945001-946000
data_949001-950000
data_950001-951000
data_961001-962000
data_962001-963000
data_966001-967000
data_971001-972000
data_972001-973000
data_973001-974000
data_974001-975000
data_975001-976000
data_976001-977000
data_977001-978000
data_978001-979000
data_979001-980000
data_980001-981000
data_981001-982000
data_982001-983000
data_983001-984000
data_984001-985000
data_985001-986000
data_986001-987000
data_988001-989000
data_989001-990000
data_990001-991000
data_991001-992000
data_992001-993000
data_995001-996000
data_996001-997000
data_997001-998000
data_998001-999000
data_999001-1000000
data_1001001-1002000
data_1002001-1003000
data_1004001-1005000
data_1005001-1006000
data_1006001-1007000
data_1007001-1008000
data_1008001-1009000
data_1009001-1010000
data_1011001-1012000
data_1012001-1013000
data_1013001-1014000
data_1014001-1015000
data_1016001-1017000
data_1017001-1018000
data_1018001-1019000
data_1019001-1020000
data_1020001-1021000
data_1021001-1022000
data_1022001-1023000
data_1023001-1024000
data_1025001-1026000
data_1026001-1027000
data_1029001-1030000
data_1030001-1031000
data_1040001-1041000
data_1041001-1042000
data_1042001-1043000
data_1043001-1044000
data_1044001-1045000
data_1045001-1046000
data_1046001-1047000
data_1047001-1048000
data_1048001-1049000
data_1049001-1050000
data_1056001-1057000
data_1057001-1058000
data_1060001-1061000
data_1062001-1063000
data_1063001-1064000
data_1064001-1065000
data_1065001-1066000
data_1066001-1067000
data_1067001-1068000
data_1068001-1069000
data_1069001-1070000
data_1070001-1071000
data_1071001-1072000
data_1072001-1073000
data_1075001-1076000
data_1076001-1077000
data_1077001-1078000
data_1078001-1079000
data_1079001-1080000
data_1080001-1081000
data_1084001-1085000
data_1086001-1087000
data_1087001-1088000
data_1091001-1092000
data_1092001-1093000
data_1093001-1094000
data_1094001-1095000
data_1095001-1096000
data_1096001-1097000
data_1097001-1098000
data_1098001-1099000
data_1099001-1100000
data_1100001-1101000
data_1101001-1102000
data_1102001-1103000
data_1103001-1104000
data_1104001-1105000
data_1105001-1106000
data_1106001-1107000
data_1110001-1111000
data_1111001-1112000
data_1112001-1113000
data_1113001-1114000
data_1114001-1115000
data_1119001-1120000
data_1120001-1121000
data_1147001-1148000
data_1153001-1154000
data_1172001-1173000
data_1173001-1174000
data_1176001-1177000
data_1178001-1179000
data_1179001-1180000
data_1180001-1181000
data_1181001-1182000
data_1182001-1183000
data_1183001-1184000
data_1184001-1185000
data_1185001-1186000
data_1186001-1187000
data_1187001-1188000
data_1188001-1189000
data_1189001-1190000
data_1190001-1191000
data_1191001-1192000
data_1192001-1193000
data_1193001-1194000
data_1194001-1195000
data_1195001-1196000
data_1196001-1197000
data_1197001-1198000
data_1198001-1199000
data_1199001-1200000
data_1200001-1201000
data_1201001-1202000
data_1202001-1203000
data_1203001-1204000
data_1204001-1205000
data_1205001-1206000
data_1206001-1207000
data_1207001-1208000
data_1208001-1209000
data_1209001-1210000
data_1210001-1211000
data_1211001-1212000
data_1212001-1213000
data_1213001-1214000
data_1214001-1215000
data_1215001-1216000
data_1216001-1217000
data_1217001-1218000
data_1218001-1219000
data_1219001-1220000
data_1220001-1221000
data_1221001-1222000
data_1222001-1223000
data_1223001-1224000
data_1224001-1225000
data_1225001-1226000
data_1226001-1227000
data_1227001-1228000
data_1228001-1229000
data_1229001-1230000
data_1232001-1233000
data_1237001-1238000
data_1238001-1239000
data_1239001-1240000
data_1253001-1254000
data_1300001-1301000
data_1323001-1324000
data_1370001-1371000
data_1382001-1383000
data_1383001-1384000
data_1386001-1387000
data_1387001-1388000
data_1388001-1389000
data_1389001-1390000
data_1390001-1391000
data_1391001-1392000
data_1392001-1393000
data_1393001-1394000
data_1394001-1395000
data_1396001-1397000
data_1397001-1398000
data_1398001-1399000
data_1399001-1400000
data_1400001-1401000
data_1401001-1402000
data_1403001-1404000
data_1404001-1405000
data_1405001-1406000
data_1408001-1409000
data_1411001-1412000
data_1413001-1414000
data_1417001-1418000
data_1419001-1420000
data_1420001-1421000
data_1423001-1424000
data_1426001-1427000
data_1428001-1429000
data_1429001-1430000
data_1435001-1436000
data_1440001-1441000
data_1443001-1444000
data_1445001-1446000
Phonix database
ver2026.03.28
data_18001-19000
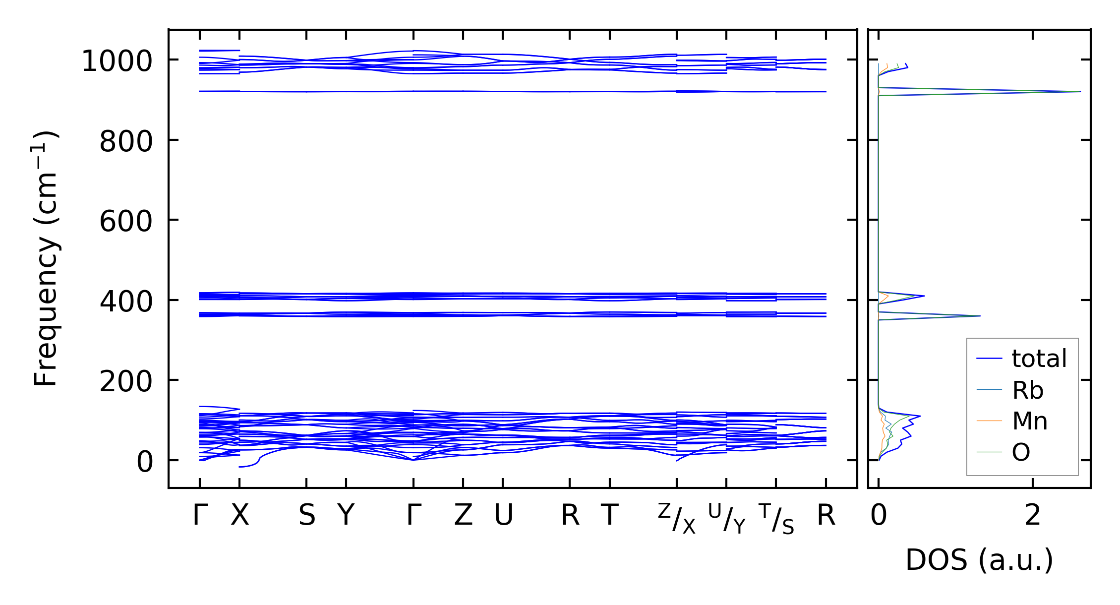
mp-18301/RbMnO4/harm
mp-18301/RbMnO4/harm
Space group:
Pnma (62)
Link:
Materials Project
Download:
mp-18301.tar.gz
Harmonic properties
(a) Phonon dispersion and DOS
Summary
(a) Computation time