mp-10748/TaCu3S4/anharm

Harmonic properties

../../_images/fig_bandos_pr637.png

(a) Phonon dispersion with participation ratio and DOS

../../_images/fig_thermo637.png

(b) Thermodynamic properties

Grüneisen parameters

../../_images/fig_gru_all417.png

(a) Grüneisen parameters

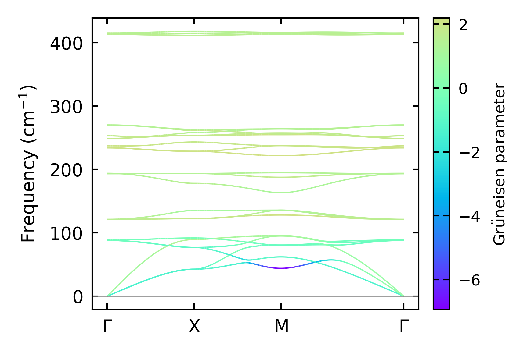
../../_images/fig_gruneisen417.png

(b) Phonon dispersion with Grüneisen parameters

Thermal conductivity

3-phonon (LASSO) — q-mesh: 13x13x13, supercell: 2x2x2

../../_images/fig_kappa811.png

(a) Temperature-dependent lattice thermal conductivity

../../_images/fig_kappa_vs_grain_size423.png

(b) Peierls lattice thermal conductivity w.r.t grain size

Phonon lifetime and scattering rates

../../_images/fig_lifetime415.png

(a) Phonon lifetime due to phonon-phonon scattering

../../_images/fig_scat_rates414.png

(b) Phonon scattering rates

Cumulative and spectral thermal conductivity

../../_images/fig_cumu_frequency415.png

(a) Spectral and cumulative thermal conductivity w.r.t frequency

../../_images/fig_cumu_mfp415.png

(b) Spectral and cumulative thermal conductivity w.r.t MFP

Force constants

../../_images/fig_fc2551.png

(a) Force constants w.r.t atomic distance

Summary

../../_images/fig_kappa812.png

(a) Temperature-dependent lattice thermal conductivity

../../_images/fig_times931.png

(b) Computation time