mp-10419/Na4ReN3/harm

Equation of state

../../_images/fig_bm186.png

(a) Equation of state

Harmonic properties

../../_images/fig_bandos_pr566.png

(a) Phonon dispersion with participation ratio and DOS

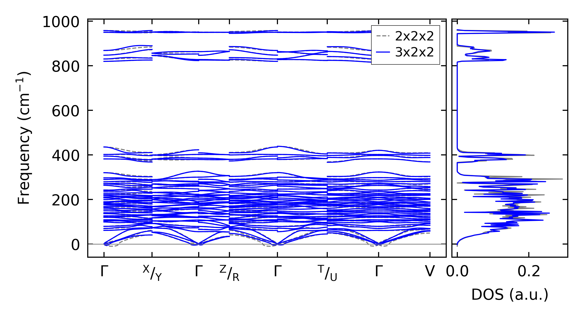
../../_images/fig_bandos489.png

(b) Phonon dispersion and DOS

../../_images/fig_thermo566.png

(c) Thermodynamic properties

Force constants

../../_images/fig_fc2486.png

(a) Force constants w.r.t atomic distance

Summary

../../_images/fig_times832.png

(a) Computation time