mp-10419-2/Na4ReN3/harm

Harmonic properties

../../_images/fig_bandos_pr567.png

(a) Phonon dispersion with participation ratio and DOS

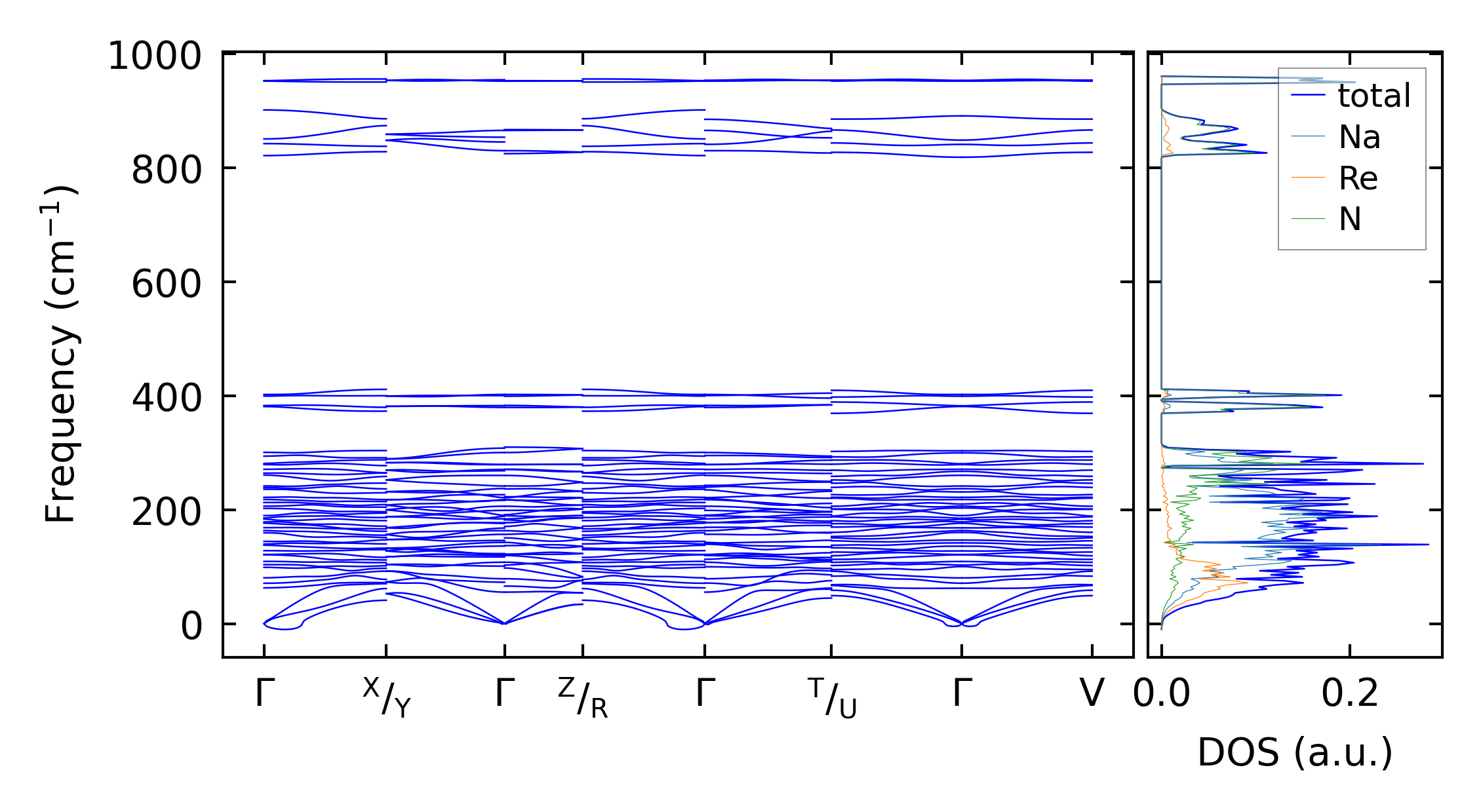
../../_images/fig_bandos490.png

(b) Phonon dispersion and DOS

../../_images/fig_thermo567.png

(c) Thermodynamic properties

Force constants

../../_images/fig_fc2487.png

(a) Force constants w.r.t atomic distance

Summary

../../_images/fig_times833.png

(a) Computation time