mp-10163/NaAlTe2/anharm

Harmonic properties

../../_images/fig_bandos_pr512.png

(a) Phonon dispersion with participation ratio and DOS

../../_images/fig_thermo512.png

(b) Thermodynamic properties

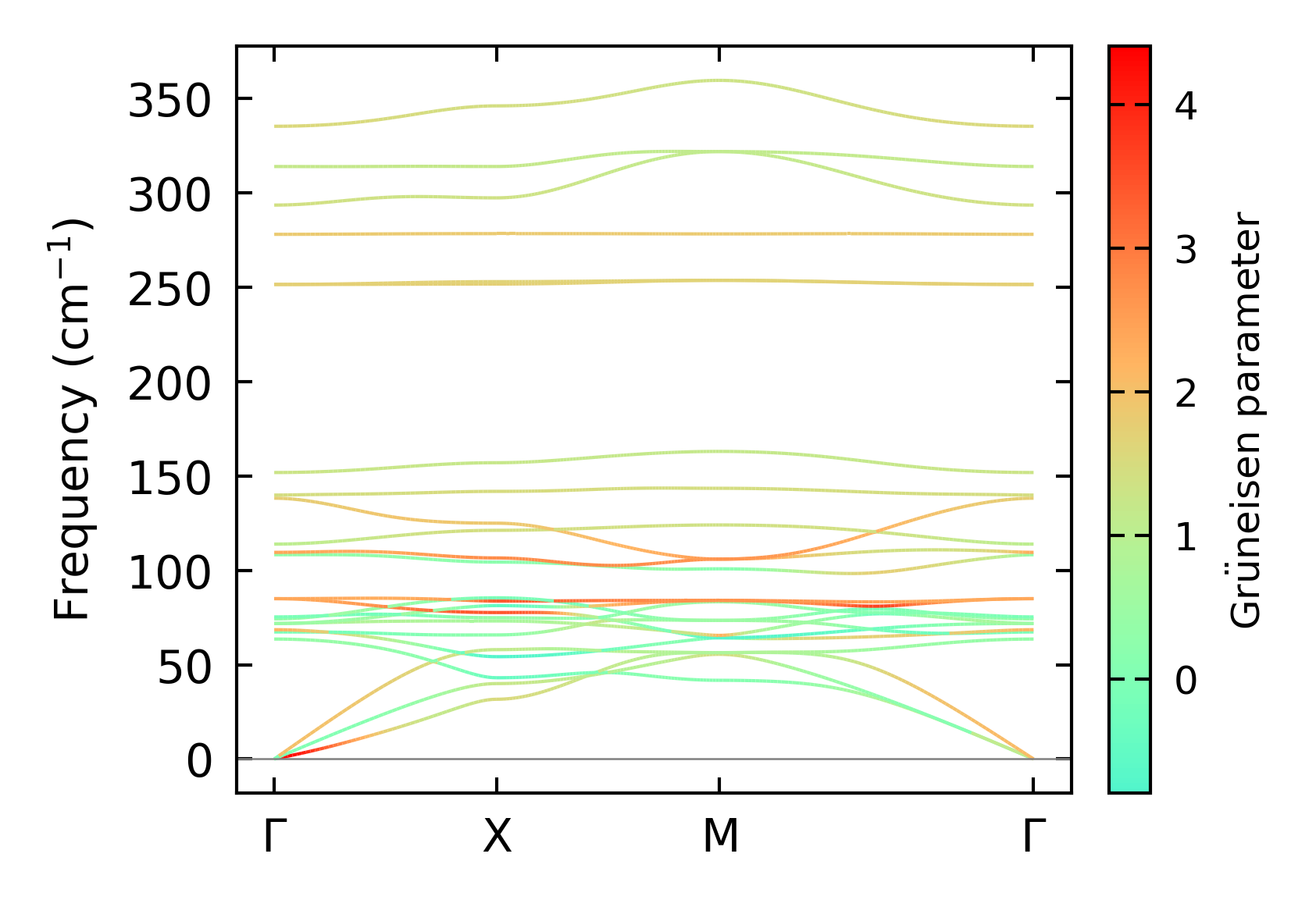
Grüneisen parameters

../../_images/fig_gru_all345.png

(a) Grüneisen parameters

../../_images/fig_gruneisen345.png

(b) Phonon dispersion with Grüneisen parameters

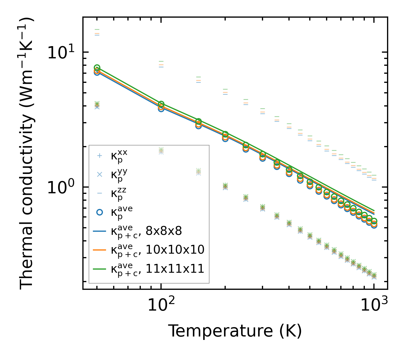
Thermal conductivity

3-phonon (LASSO) — q-mesh: 11x11x11, supercell: 2x2x2

../../_images/fig_kappa668.png

(a) Temperature-dependent lattice thermal conductivity

../../_images/fig_kappa_vs_grain_size348.png

(b) Peierls lattice thermal conductivity w.r.t grain size

Phonon lifetime and scattering rates

../../_images/fig_lifetime343.png

(a) Phonon lifetime due to phonon-phonon scattering

../../_images/fig_scat_rates342.png

(b) Phonon scattering rates

Cumulative and spectral thermal conductivity

../../_images/fig_cumu_frequency343.png

(a) Spectral and cumulative thermal conductivity w.r.t frequency

../../_images/fig_cumu_mfp343.png

(b) Spectral and cumulative thermal conductivity w.r.t MFP

Force constants

../../_images/fig_fc2436.png

(a) Force constants w.r.t atomic distance

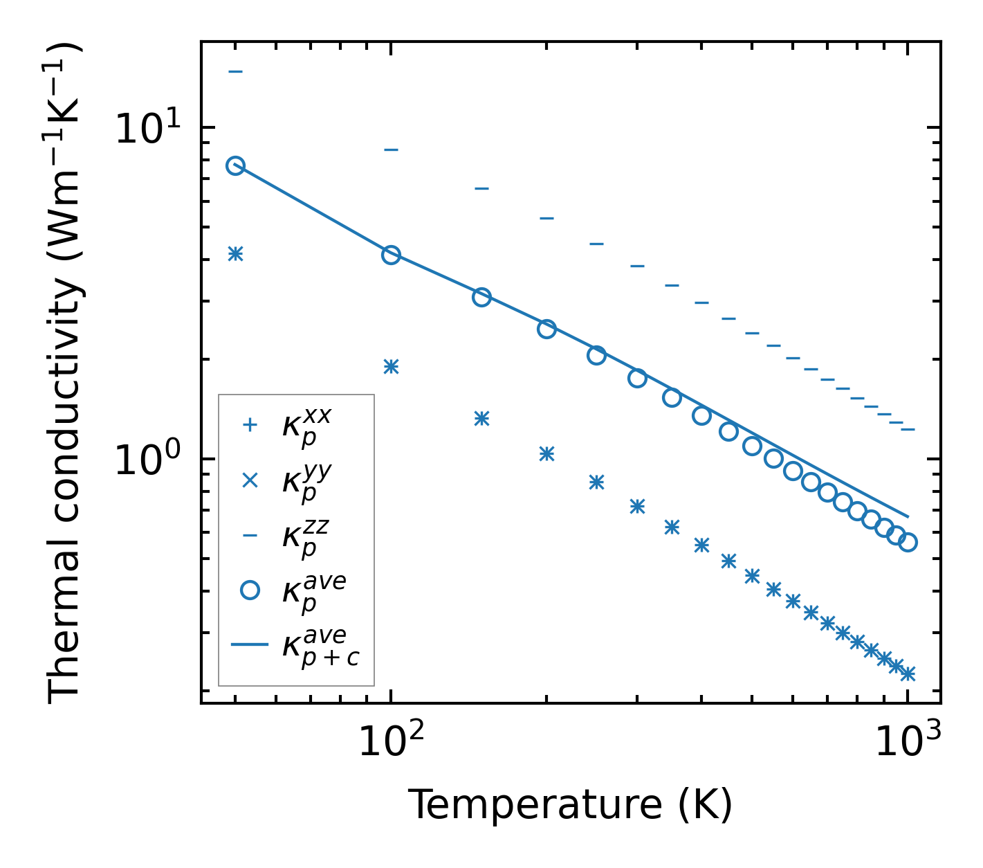
Summary

../../_images/fig_kappa669.png

(a) Temperature-dependent lattice thermal conductivity

../../_images/fig_times769.png

(b) Computation time