ver2026.03.28
data_1-1000
data_1001-2000
data_2001-3000
data_3001-4000
data_4001-5000
data_5001-6000
data_6001-7000
data_7001-8000
data_8001-9000
data_9001-10000
data_10001-11000
data_11001-12000
data_12001-13000
data_13001-14000
data_14001-15000
data_15001-16000
data_16001-17000
data_17001-18000
data_18001-19000
data_19001-20000
data_20001-21000
data_21001-22000
data_22001-23000
data_23001-24000
data_24001-25000
data_25001-26000
data_26001-27000
data_27001-28000
mp-27017/LiSnPO4/harm
mp-27017-2/LiSnPO4/harm
mp-27018/SnPO4/harm
mp-27033/Li2SnP2O7/harm
mp-27033-2/Li2SnP2O7/harm
mp-27047/Li2CuPO4/harm
mp-27094/LiSn2P3O12/harm
mp-27094-2/LiSn2P3O12/harm
mp-27123/ErSeF/harm
mp-27123-2/ErSeF/anharm
mp-27127/Te4O9/harm
mp-27127-2/Te4O9/harm
mp-27130/Li2W2O7/harm
mp-27132/Zr2P2O9/harm
mp-27132-2/Zr2P2O9/anharm
mp-27133/BiPS4/harm
mp-27135/BiP3O9/harm
mp-27135-2/BiP3O9/harm
mp-27138/K2PdBr4/anharm
mp-27140/K2Sb4O11/harm
mp-27140-2/K2Sb4O11/harm
mp-27141/P2H8O9/harm
mp-27141-2/P2H8O9/harm
mp-27144/TlPO3/harm
mp-27144-2/TlPO3/harm
mp-27147/Rb3BiBr6/harm
mp-27147-2/Rb3BiBr6/harm
mp-27148/BeP2/anharm
mp-27150/Mg2V2O7/harm
mp-27161/ZnI2/anharm
mp-27164/FeP4/harm
mp-27167/Sn2IF3/harm
mp-27167-2/Sn2IF3/harm
mp-27168/Cr2Ag2O7/harm
mp-27168-2/Cr2Ag2O7/harm
mp-27169/KTa5O13/harm
mp-27169-2/KTa5O13/harm
mp-27171/Hg2P2S7/harm
mp-27171-2/Hg2P2S7/harm
mp-27172/Cs3In2Cl9/harm
mp-27172-2/Cs3In2Cl9/anharm
mp-27173/P4Ru/anharm
mp-27175/InOF/harm
mp-27175-2/InOF/harm
mp-27178/HgPS3/harm
mp-27180/NdSBr/harm
mp-27180-2/NdSBr/harm
mp-27181/KAuCl4/anharm
mp-27181-2/KAuCl4/anharm
mp-27185/KTh6F25/harm
mp-27185-2/KTh6F25/harm
mp-27187/Be2TlF5/harm
mp-27187-2/Be2TlF5/harm
mp-27189/Si3Cl8/harm
mp-27192/CsBe2F5/harm
mp-27193/RbIO3/harm
mp-27193-2/RbIO3/harm
mp-27194/SnI2/harm
mp-27194-2/SnI2/harm
mp-27195/In4Bi2S9/harm
mp-27195-2/In4Bi2S9/harm
mp-27197/Na4As2O7/harm
mp-27197-2/Na4As2O7/harm
mp-27198/CdN2O6/harm
mp-27198-2/CdN2O6/harm
mp-27199/AuSeBr/anharm
mp-27200/B13H19/harm
mp-27200-2/B13H19/harm
mp-27205/TlCl2/anharm
mp-27207/K2MgCl4/harm
mp-27207-2/K2MgCl4/harm
mp-27208/RbMgCl3/harm
mp-27208-2/RbMgCl3/harm
mp-27209/KTlF4/harm
mp-27209-2/KTlF4/harm
mp-27210/RbTlF4/harm
mp-27210-2/RbTlF4/harm
mp-27211/KSb4F13/harm
mp-27211-2/KSb4F13/harm
mp-27212/Sb2IF15/harm
mp-27212-2/Sb2IF15/harm
mp-27214/CsSnBr3/harm
mp-27214-2/CsSnBr3/harm
mp-27218/GeBr2F10/harm
mp-27219/MgSb2O4/harm
mp-27219-2/MgSb2O4/harm
mp-27220/Tl5SbO5/harm
mp-27220-2/Tl5SbO5/harm
mp-27221/Ca2Hf7O16/harm
mp-27221-2/Ca2Hf7O16/harm
mp-27227/LiAg3O2/anharm
mp-27228/Tl6Si2O7/harm
mp-27228-2/Tl6Si2O7/harm
mp-27229/Sb6S2O15/harm
mp-27230/As2SO6/harm
mp-27230-2/As2SO6/harm
mp-27231/Li2TeO3/anharm
mp-27241/K2SbCl5/harm
mp-27241-2/K2SbCl5/harm
mp-27243/K2PtBr4/anharm
mp-27246/LuSBr/anharm
mp-27247/Na3NbO4/harm
mp-27247-2/Na3NbO4/harm
mp-27250/CsTcO4/harm
mp-27251/Bi2TeO6/harm
mp-27251-2/Bi2TeO6/harm
mp-27252/TlCdI3/anharm
mp-27253/Au2O3/harm
mp-27254/BaTe2O6/harm
mp-27254-2/BaTe2O6/harm
mp-27255/Ga2TeS2/anharm
mp-27255-2/Ga2TeS2/anharm
mp-27256/Sb2S6O21/harm
mp-27257/PBr3/harm
mp-27257-2/PBr3/harm
mp-27260/CsAlCl4/harm
mp-27260-2/CsAlCl4/harm
mp-27265/AuClO/anharm
mp-27267/ReP4/anharm
mp-27272/Ca3PI3/harm
mp-27272-2/Ca3PI3/anharm
mp-27272-3/Ca3PI3/anharm
mp-27274/AsCF3/harm
mp-27274-2/AsCF3/harm
mp-27275/Li3BO3/harm
mp-27275-2/Li3BO3/harm
mp-27278/PH4O4/harm
mp-27278-2/PH4O4/harm
mp-27281/LiH3O2/harm
mp-27281-2/LiH3O2/harm
mp-27283/TlPb2Cl5/harm
mp-27283-2/TlPb2Cl5/harm
mp-27286/BaAg6O4/harm
mp-27286-2/BaAg6O4/anharm
mp-27292/Hg3As2F12/harm
mp-27292-2/Hg3As2F12/harm
mp-27293/Tl4HgBr6/harm
mp-27293-2/Tl4HgBr6/anharm
mp-27294/Ca3AsBr3/anharm
mp-27295/Mg14Ge5O24/anharm
mp-27300/RbAuBr3/harm
mp-27300-2/RbAuBr3/harm
mp-27301/Rb3Au3Cl8/harm
mp-27301-2/Rb3Au3Cl8/harm
mp-27303/NaAg3O2/anharm
mp-27307/Na2ZrF6/harm
mp-27307-2/Na2ZrF6/harm
mp-27309/VF5/harm
mp-27309-2/VF5/harm
mp-27310/Na4Sn3F10/harm
mp-27310-2/Na4Sn3F10/harm
mp-27311/LaCO/harm
mp-27311-2/LaCO/harm
mp-27314/SbClF8/harm
mp-27315/CaTiF6/anharm
mp-27317/SbAsF8/harm
mp-27317-2/SbAsF8/harm
mp-27322/Nb2Te3O11/harm
mp-27322-2/Nb2Te3O11/harm
mp-27331/K3GeTe3/anharm
mp-27336/CsCuBr3/harm
mp-27336-2/CsCuBr3/harm
mp-27337/XeO2F2/harm
mp-27337-2/XeO2F2/harm
mp-27341/BH4N/harm
mp-27342/Ge5F12/harm
mp-27342-2/Ge5F12/harm
mp-27343/Re4Cl8O9/harm
mp-27344/BeB2H8/harm
mp-27344-2/BeB2H8/harm
mp-27345/Na3BiO4/harm
mp-27345-2/Na3BiO4/harm
mp-27346/Al2Hg3Cl8/harm
mp-27346-2/Al2Hg3Cl8/harm
mp-27352/SrAg6O4/anharm
mp-27352-2/SrAg6O4/anharm
mp-27354/Cs3HgCl5/anharm
mp-27355/Pb2OF2/anharm
mp-27356/AsO2/harm
mp-27356-2/AsO2/harm
mp-27358/Se2O5/harm
mp-27358-2/Se2O5/harm
mp-27361/NbSe2Cl2/anharm
mp-27362/NbS2Cl2/anharm
mp-27362-2/NbS2Cl2/anharm
mp-27365/BaBiSe3/harm
mp-27365-2/BaBiSe3/anharm
mp-27367/SeOF2/harm
mp-27367-2/SeOF2/harm
mp-27369/RbGeCl3/harm
mp-27369-2/RbGeCl3/harm
mp-27370/P10Au7I/harm
mp-27370-2/P10Au7I/harm
mp-27373/SnClF/anharm
mp-27375/Tl4HgI6/harm
mp-27375-2/Tl4HgI6/anharm
mp-27376/Rb6Si10O23/harm
mp-27376-2/Rb6Si10O23/harm
mp-27377/K4Zr5O12/harm
mp-27377-2/K4Zr5O12/harm
mp-27379/TeAsF5/harm
mp-27381/CsSnI3/harm
mp-27381-2/CsSnI3/anharm
mp-27383/Nb3CuO8/harm
mp-27383-2/Nb3CuO8/harm
mp-27384/AgIO3/harm
mp-27384-2/AgIO3/harm
mp-27385/KTlCl4/anharm
mp-27386/TlHg5Cl11/harm
mp-27386-2/TlHg5Cl11/harm
mp-27390/K5ThF9/harm
mp-27390-2/K5ThF9/anharm
mp-27391/Na5Zr2F13/harm
mp-27394/CsSnCl3/harm
mp-27397/IrBr3/anharm
mp-27397-2/IrBr3/harm
mp-27398/TlBr2/harm
mp-27398-2/TlBr2/anharm
mp-27400/RbCdBr3/anharm
mp-27401/NaIO4/anharm
mp-27404/As3H5O10/harm
mp-27404-2/As3H5O10/harm
mp-27405/SnAsF7/harm
mp-27405-2/SnAsF7/harm
mp-27407/Ca12Be17O29/anharm
mp-27409/RbNiBr3/harm
mp-27409-2/RbNiBr3/anharm
mp-27411/TlP5/harm
mp-27411-2/TlP5/harm
mp-27417/Li3InO3/anharm
mp-27418/KAuO2/harm
mp-27418-2/KAuO2/harm
mp-27419/LiBiF6/anharm
mp-27420/NaBiF6/anharm
mp-27421/RbBiF6/harm
mp-27421-2/RbBiF6/anharm
mp-27422/CsBiF6/harm
mp-27422-2/CsBiF6/anharm
mp-27424/BaCu4S3/harm
mp-27424-2/BaCu4S3/harm
mp-27425/SrH2O2/harm
mp-27425-2/SrH2O2/anharm
mp-27428/KBrO4/harm
mp-27428-2/KBrO4/anharm
mp-27436/PaCl5/harm
mp-27437/ZrI4O12/harm
mp-27437-2/ZrI4O12/harm
mp-27438/TlBiTe2/anharm
mp-27438-2/TlBiTe2/harm
mp-27439/TmIO/anharm
mp-27441/Au2Se4O11/harm
mp-27441-2/Au2Se4O11/harm
mp-27445/AsI3F6/harm
mp-27445-2/AsI3F6/harm
mp-27449/GaTeCl/anharm
mp-27451/Tl3PbBr5/harm
mp-27451-2/Tl3PbBr5/anharm
mp-27452/Al2PdCl8/harm
mp-27452-2/Al2PdCl8/harm
mp-27453/Li7SbO6/anharm
mp-27453-2/Li7SbO6/harm
mp-27455/YCl3/harm
mp-27455-2/YCl3/harm
mp-27456/BaBr2/anharm
mp-27457/BaP2O6/harm
mp-27457-2/BaP2O6/harm
mp-27461/CN/anharm
mp-27462/AlPS4/harm
mp-27462-2/AlPS4/harm
mp-27472/NbSbF10/harm
mp-27472-2/NbSbF10/harm
mp-27478/Na3PaF8/anharm
mp-27479/Pr2W2O9/harm
mp-27479-2/Pr2W2O9/harm
mp-27480/Sn2OF2/harm
mp-27480-2/Sn2OF2/harm
mp-27482/Ag4P2S7/anharm
mp-27483/Li5TlO4/harm
mp-27483-2/Li5TlO4/anharm
mp-27484/Tl2O/harm
mp-27484-2/Tl2O/harm
mp-27485/Tc2O7/harm
mp-27485-2/Tc2O7/harm
mp-27486/BN3Cl2/harm
mp-27486-2/BN3Cl2/harm
mp-27487/Li2ThN2/anharm
mp-27488/Ta3N5/harm
mp-27488-2/Ta3N5/anharm
mp-27493/Sn3P2O8/harm
mp-27499/BaTeS3/anharm
mp-27500/NaSO2/harm
mp-27500-2/NaSO2/harm
mp-27501/Cs2ThCl6/harm
mp-27501-2/Cs2ThCl6/anharm
mp-27502/CNCl/anharm
mp-27503/LiV3O8/harm
mp-27506/K3W2Cl9/anharm
mp-27511/MoOF4/harm
mp-27515/TlSb3S5/harm
mp-27515-2/TlSb3S5/harm
mp-27517/Rb2CoI4/harm
mp-27517-2/Rb2CoI4/harm
mp-27519/SeO3/harm
mp-27519-2/SeO3/harm
mp-27522/K2Zr2O5/anharm
mp-27525/K3TlF6/harm
mp-27525-2/K3TlF6/harm
mp-27526/K3InF6/harm
mp-27526-2/K3InF6/harm
mp-27528/Cd4As2I3/anharm
mp-27529/PI3/harm
mp-27529-2/PI3/harm
mp-27532/SiPb2Se4/harm
mp-27532-2/SiPb2Se4/anharm
mp-27537/Na2TeO4/anharm
mp-27539/La2ReO5/harm
mp-27539-2/La2ReO5/anharm
mp-27540/AlH3O3/harm
mp-27540-2/AlH3O3/harm
mp-27543/As4S3/harm
mp-27543-2/As4S3/harm
mp-27544/Cs3Bi2Br9/harm
mp-27544-2/Cs3Bi2Br9/harm
mp-27546/CaClF/anharm
mp-27549/K2AgBi/anharm
mp-27552/TlPbI3/harm
mp-27552-2/TlPbI3/harm
mp-27553/Ta2SnO7/harm
mp-27553-2/Ta2SnO7/harm
mp-27556/CsNbO3/harm
mp-27556-2/CsNbO3/harm
mp-27559/Na14Cd2O9/anharm
mp-27562/Na2Pd3O4/anharm
mp-27563/Rb2In4O7/harm
mp-27564/Na4B2O5/harm
mp-27564-2/Na4B2O5/harm
mp-27573/NaSb3F10/harm
mp-27575/Te5O4F22/harm
mp-27576/Sc2GeO5/harm
mp-27576-2/Sc2GeO5/harm
mp-27577/Cd2As3I/anharm
mp-27579/Na4P2O7/harm
mp-27579-2/Na4P2O7/harm
mp-27580/Zn3As2O6/harm
mp-27580-2/Zn3As2O6/harm
mp-27581/Pb7Cl2F12/harm
mp-27583/Sr2P6O17/harm
mp-27583-2/Sr2P6O17/harm
mp-27588/BeP2O6/harm
mp-27588-2/BeP2O6/harm
mp-27590/CsB9H14/harm
mp-27590-2/CsB9H14/harm
mp-27594/As4Pb9S15/harm
mp-27594-2/As4Pb9S15/anharm
mp-27597/K2Mo2O7/harm
mp-27597-2/K2Mo2O7/harm
mp-27599/KIn2F7/harm
mp-27599-2/KIn2F7/harm
mp-27600/Cd3P2O8/harm
mp-27600-2/Cd3P2O8/harm
mp-27608/Be4TeO7/anharm
mp-27612/BH7N2/harm
mp-27614/Ca2V2O7/harm
mp-27616/ErSCl/anharm
mp-27618/Na8Ga2O7/anharm
mp-27622/Na2PbO2/harm
mp-27622-2/Na2PbO2/harm
mp-27625/Ge19P4Br4/anharm
mp-27626/Ge19As4I4/anharm
mp-27628/Te3Cl2/anharm
mp-27629/Cs3Sb2Cl9/harm
mp-27629-2/Cs3Sb2Cl9/anharm
mp-27634/TiBr4/harm
mp-27634-2/TiBr4/harm
mp-27636/Cs2SnI6/anharm
mp-27640/CdI2O6/harm
mp-27640-2/CdI2O6/harm
mp-27641/CsBr3/harm
mp-27641-2/CsBr3/harm
mp-27647/AuCl3/harm
mp-27647-2/AuCl3/harm
mp-27649/BaU2O7/harm
mp-27649-2/BaU2O7/harm
mp-27650/RbB10H9/harm
mp-27656/Zn2P3S9/harm
mp-27656-2/Zn2P3S9/harm
mp-27657/Ca2B6O11/anharm
mp-27662/CsI2Br/harm
mp-27662-2/CsI2Br/harm
mp-27664/TiPCl9/harm
mp-27664-2/TiPCl9/harm
mp-27666/IrCl3/anharm
mp-27666-2/IrCl3/harm
mp-27670/Rb4In2S5/harm
mp-27670-2/Rb4In2S5/anharm
mp-27673/TaPS6/anharm
mp-27674/K5As3O10/harm
mp-27678/Y2Cl3/anharm
mp-27681/BaMn2O8/harm
mp-27684/Tl4O3/harm
mp-27684-2/Tl4O3/harm
mp-27686/Cd2P2O7/harm
mp-27686-2/Cd2P2O7/harm
mp-27687/LiP7/anharm
mp-27688/K2TeI6/harm
mp-27688-2/K2TeI6/harm
mp-27689/PH4Br/anharm
mp-27690/Sr3Zr2O7/harm
mp-27690-2/Sr3Zr2O7/harm
mp-27691/K2PtBr6/harm
mp-27691-2/K2PtBr6/harm
mp-27692/BaB4O7/harm
mp-27694/H3ClO5/harm
mp-27697/ThI4/harm
mp-27697-2/ThI4/anharm
mp-27698/Y6UO12/anharm
mp-27699/S3N2Cl2/harm
mp-27699-2/S3N2Cl2/harm
mp-27700/Sb4Br2O5/harm
mp-27700-2/Sb4Br2O5/harm
mp-27702/InClO/harm
mp-27702-2/InClO/harm
mp-27703/InBrO/harm
mp-27703-2/InBrO/harm
mp-27704/K3V5O14/harm
mp-27708/BiI/harm
mp-27710/CrB4/harm
mp-27710-2/CrB4/harm
mp-27714/H3OF/harm
mp-27714-2/H3OF/anharm
mp-27716/KTlO/anharm
mp-27717/As2S2F3/harm
mp-27717-2/As2S2F3/harm
mp-27722/PdS6N2/harm
mp-27723/USeO5/harm
mp-27723-2/USeO5/harm
mp-27724/BPS4/harm
mp-27724-2/BPS4/harm
mp-27725/AuI/anharm
mp-27726/SO2/harm
mp-27726-2/SO2/harm
mp-27727/CCl2O/harm
mp-27734/CrBr3/anharm
mp-27735/GaSbCl6/harm
mp-27736/Re2P5/anharm
mp-27736-2/Re2P5/anharm
mp-27741/TeAuI/anharm
mp-27742/K2CdO2/anharm
mp-27743/BiF5/anharm
mp-27747/PdI2/anharm
mp-27749/K2Sb4S7/harm
mp-27749-2/K2Sb4S7/harm
mp-27752/Na6Ge2S7/anharm
mp-27753/In2P3S9/harm
mp-27753-2/In2P3S9/harm
mp-27754/WCl4O/harm
mp-27754-2/WCl4O/harm
mp-27758/AlTl2F5/harm
mp-27761/Li3ThF7/harm
mp-27761-2/Li3ThF7/harm
mp-27764/K4I2O9/harm
mp-27767/Li6Si2O7/anharm
mp-27767-2/Li6Si2O7/harm
mp-27770/RhCl3/anharm
mp-27774/NClO6/harm
mp-27774-2/NClO6/harm
mp-27775/UBi2O6/harm
mp-27775-2/UBi2O6/anharm
mp-27776/Cd2AsCl2/harm
mp-27776-2/Cd2AsCl2/harm
mp-27779/HgMo6Cl14/anharm
mp-27782/XeIF7/harm
mp-27782-2/XeIF7/harm
mp-27786/SbAs2Cl13/harm
mp-27786-2/SbAs2Cl13/harm
mp-27787/NbPCl10/harm
mp-27787-2/NbPCl10/harm
mp-27788/TaPCl10/harm
mp-27788-2/TaPCl10/harm
mp-27790/BaTi5O11/harm
mp-27790-2/BaTi5O11/harm
mp-27791/SrBe3O4/anharm
mp-27791-2/SrBe3O4/anharm
mp-27792/K2S5O16/harm
mp-27792-2/K2S5O16/harm
mp-27794/BaB8O13/harm
mp-27794-2/BaB8O13/harm
mp-27801/TlAgI2/anharm
mp-27802/BaSn2S3/harm
mp-27802-2/BaSn2S3/harm
mp-27804/Rb3Cu2Cl7/anharm
mp-27804-2/Rb3Cu2Cl7/anharm
mp-27805/Ba3SiS5/anharm
mp-27806/NiN2F14/harm
mp-27808/Te6Cl2O11/harm
mp-27809/BaGe2P2/harm
mp-27809-2/BaGe2P2/harm
mp-27811/Li2Te2O5/harm
mp-27811-2/Li2Te2O5/harm
mp-27814/CS14/anharm
mp-27815/NbCl3O/harm
mp-27815-2/NbCl3O/harm
mp-27820/B7H10/harm
mp-27820-2/B7H10/harm
mp-27821/Ag3P11/harm
mp-27821-2/Ag3P11/anharm
mp-27823/SmClO/anharm
mp-27824/PICl6/harm
mp-27827/Rb2TiCl6/anharm
mp-27828/Cs2TiCl6/anharm
mp-27829/Rb2SeCl6/anharm
mp-27830/Cs2SeCl6/anharm
mp-27831/Rb2ZrCl6/anharm
mp-27832/Tl2SnCl6/harm
mp-27832-2/Tl2SnCl6/harm
mp-27833/Tl2TeCl6/harm
mp-27833-2/Tl2TeCl6/harm
mp-27834/Tl2PtCl6/anharm
mp-27837/NaHF2/anharm
mp-27839/K2TiCl6/harm
mp-27839-2/K2TiCl6/harm
mp-27843/Zn2Ge3O8/harm
mp-27843-2/Zn2Ge3O8/harm
mp-27845/CaSe2O5/harm
mp-27845-2/CaSe2O5/anharm
mp-27849/TiBrN/harm
mp-27849-2/TiBrN/harm
mp-27850/TiNCl/harm
mp-27850-2/TiNCl/harm
mp-27851/Hg3Se2Cl2/harm
mp-27852/Hg3Te2Cl2/harm
mp-27853/Hg3Te2Br2/harm
mp-27855/H3I3N2/harm
mp-27855-2/H3I3N2/harm
mp-27857/PdBr2/anharm
mp-27857-2/PdBr2/anharm
mp-27862/UTa2O8/harm
mp-27862-2/UTa2O8/harm
mp-27863/AlClO/harm
mp-27863-2/AlClO/anharm
mp-27864/BF2/harm
mp-27864-2/BF2/harm
mp-27865/KMgCl3/anharm
mp-27866/MoS2Cl3/anharm
mp-27868/VNCl4/harm
mp-27869/Ba2PCl/anharm
mp-27871/RhBr3/anharm
mp-27877/V2MoO8/harm
mp-27877-2/V2MoO8/harm
mp-27878/NaSb5O8/harm
mp-27880/Nb3Cl7/anharm
mp-27882/Cs2GeCl6/anharm
mp-27887/Ba3Si4P6/harm
mp-27887-2/Ba3Si4P6/harm
mp-27888/Zr3GeO8/harm
mp-27888-2/Zr3GeO8/anharm
mp-27891/Bi2SO2/harm
mp-27892/B5H11N2/harm
mp-27893/B5H9N/harm
mp-27896/BF3/harm
mp-27896-2/BF3/harm
mp-27897/BaN2O4/harm
mp-27897-2/BaN2O4/harm
mp-27899/Cd3AsCl3/anharm
mp-27904/FeSbS/anharm
mp-27910/Bi2Te2S/harm
mp-27910-2/Bi2Te2S/harm
mp-27911/BiAsO4/harm
mp-27911-2/BiAsO4/harm
mp-27914/Na3BiO3/harm
mp-27914-2/Na3BiO3/anharm
mp-27915/K2BeO2/harm
mp-27915-2/K2BeO2/harm
mp-27916/AgBiSe2/harm
mp-27917/Ca3SiO5/harm
mp-27922/GeI2/harm
mp-27926/AsClF8/harm
mp-27926-2/AsClF8/harm
mp-27927/NbAlO4/anharm
mp-27931/Rb2SnO2/harm
mp-27931-2/Rb2SnO2/harm
mp-27934/CdBr2/anharm
mp-27935/AlICl6/harm
mp-27935-2/AlICl6/harm
mp-27936/Na2SbF5/harm
mp-27936-2/Na2SbF5/harm
mp-27937/WCl2O2/harm
mp-27937-2/WCl2O2/harm
mp-27938/Tl6SI4/anharm
mp-27941/AgClO3/anharm
mp-27941-2/AgClO3/harm
mp-27947/SnSb2Te4/harm
mp-27948/GeBi2Te4/anharm
mp-27949/Si2H6O/harm
mp-27949-2/Si2H6O/harm
mp-27952/SNCl/harm
mp-27952-2/SNCl/harm
mp-27954/CuN3/harm
mp-27954-2/CuN3/harm
mp-27962/CI4/harm
mp-27962-2/CI4/harm
mp-27966/Ag2Mo2O7/harm
mp-27966-2/Ag2Mo2O7/harm
mp-27968/Li6Ge2O7/harm
mp-27968-2/Li6Ge2O7/harm
mp-27970/K2CdN12/harm
mp-27970-2/K2CdN12/harm
mp-27971/AcCl3/anharm
mp-27972/AcBr3/anharm
mp-27975/NdBr3/anharm
mp-27976/SmBr3/anharm
mp-27979/LaI3/anharm
mp-27980/UO2F2/harm
mp-27980-2/UO2F2/harm
mp-27984/PrClO/anharm
mp-27985/YClO/anharm
mp-27987/BrF5/harm
mp-27987-2/BrF5/harm
mp-27988/IF7/harm
mp-27989/CBrN/anharm
mp-27994/HgBrO3/harm
mp-27994-2/HgBrO3/harm
mp-27996/H2SeO3/harm
mp-27996-2/H2SeO3/harm
mp-27998/KNb3O8/harm
mp-27998-2/KNb3O8/harm
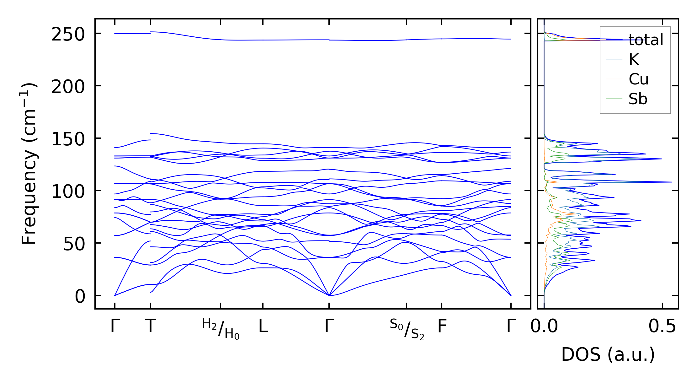
mp-27999/K5CuSb2/harm
Harmonic properties
Summary
mp-27999-2/K5CuSb2/anharm
data_28001-29000
data_29001-30000
data_30001-31000
data_31001-32000
data_32001-33000
data_33001-34000
data_34001-35000
data_35001-36000
data_36001-37000
data_37001-38000
data_38001-39000
data_39001-40000
data_40001-41000
data_41001-42000
data_42001-43000
data_43001-44000
data_504001-505000
data_505001-506000
data_510001-511000
data_530001-531000
data_531001-532000
data_532001-533000
data_534001-535000
data_540001-541000
data_541001-542000
data_542001-543000
data_543001-544000
data_545001-546000
data_546001-547000
data_547001-548000
data_548001-549000
data_549001-550000
data_550001-551000
data_551001-552000
data_552001-553000
data_553001-554000
data_554001-555000
data_555001-556000
data_556001-557000
data_557001-558000
data_558001-559000
data_559001-560000
data_560001-561000
data_561001-562000
data_562001-563000
data_563001-564000
data_565001-566000
data_566001-567000
data_567001-568000
data_568001-569000
data_569001-570000
data_570001-571000
data_571001-572000
data_572001-573000
data_573001-574000
data_574001-575000
data_578001-579000
data_579001-580000
data_580001-581000
data_581001-582000
data_582001-583000
data_583001-584000
data_584001-585000
data_585001-586000
data_600001-601000
data_601001-602000
data_603001-604000
data_604001-605000
data_605001-606000
data_606001-607000
data_607001-608000
data_608001-609000
data_609001-610000
data_610001-611000
data_611001-612000
data_612001-613000
data_613001-614000
data_614001-615000
data_615001-616000
data_616001-617000
data_617001-618000
data_618001-619000
data_619001-620000
data_620001-621000
data_621001-622000
data_622001-623000
data_623001-624000
data_624001-625000
data_625001-626000
data_626001-627000
data_627001-628000
data_628001-629000
data_629001-630000
data_630001-631000
data_631001-632000
data_632001-633000
data_633001-634000
data_634001-635000
data_635001-636000
data_636001-637000
data_637001-638000
data_638001-639000
data_639001-640000
data_640001-641000
data_641001-642000
data_642001-643000
data_643001-644000
data_644001-645000
data_645001-646000
data_646001-647000
data_647001-648000
data_648001-649000
data_649001-650000
data_650001-651000
data_651001-652000
data_652001-653000
data_653001-654000
data_654001-655000
data_655001-656000
data_656001-657000
data_657001-658000
data_662001-663000
data_665001-666000
data_667001-668000
data_669001-670000
data_672001-673000
data_673001-674000
data_674001-675000
data_675001-676000
data_676001-677000
data_677001-678000
data_679001-680000
data_680001-681000
data_681001-682000
data_682001-683000
data_683001-684000
data_684001-685000
data_685001-686000
data_686001-687000
data_687001-688000
data_689001-690000
data_690001-691000
data_691001-692000
data_693001-694000
data_694001-695000
data_695001-696000
data_696001-697000
data_697001-698000
data_698001-699000
data_699001-700000
data_703001-704000
data_704001-705000
data_705001-706000
data_706001-707000
data_707001-708000
data_708001-709000
data_709001-710000
data_714001-715000
data_715001-716000
data_720001-721000
data_721001-722000
data_722001-723000
data_723001-724000
data_724001-725000
data_725001-726000
data_726001-727000
data_727001-728000
data_728001-729000
data_729001-730000
data_730001-731000
data_731001-732000
data_732001-733000
data_733001-734000
data_734001-735000
data_735001-736000
data_736001-737000
data_738001-739000
data_740001-741000
data_741001-742000
data_743001-744000
data_744001-745000
data_746001-747000
data_752001-753000
data_753001-754000
data_754001-755000
data_755001-756000
data_756001-757000
data_757001-758000
data_758001-759000
data_759001-760000
data_760001-761000
data_761001-762000
data_762001-763000
data_763001-764000
data_764001-765000
data_765001-766000
data_766001-767000
data_767001-768000
data_768001-769000
data_769001-770000
data_770001-771000
data_771001-772000
data_772001-773000
data_773001-774000
data_774001-775000
data_775001-776000
data_776001-777000
data_777001-778000
data_778001-779000
data_779001-780000
data_780001-781000
data_781001-782000
data_782001-783000
data_796001-797000
data_801001-802000
data_818001-819000
data_825001-826000
data_826001-827000
data_831001-832000
data_836001-837000
data_849001-850000
data_850001-851000
data_851001-852000
data_857001-858000
data_859001-860000
data_860001-861000
data_861001-862000
data_862001-863000
data_863001-864000
data_864001-865000
data_865001-866000
data_866001-867000
data_867001-868000
data_924001-925000
data_935001-936000
data_936001-937000
data_937001-938000
data_941001-942000
data_945001-946000
data_949001-950000
data_950001-951000
data_961001-962000
data_962001-963000
data_966001-967000
data_971001-972000
data_972001-973000
data_973001-974000
data_974001-975000
data_975001-976000
data_976001-977000
data_977001-978000
data_978001-979000
data_979001-980000
data_980001-981000
data_981001-982000
data_982001-983000
data_983001-984000
data_984001-985000
data_985001-986000
data_986001-987000
data_988001-989000
data_989001-990000
data_990001-991000
data_991001-992000
data_992001-993000
data_995001-996000
data_996001-997000
data_997001-998000
data_998001-999000
data_999001-1000000
data_1001001-1002000
data_1002001-1003000
data_1004001-1005000
data_1005001-1006000
data_1006001-1007000
data_1007001-1008000
data_1008001-1009000
data_1009001-1010000
data_1011001-1012000
data_1012001-1013000
data_1013001-1014000
data_1014001-1015000
data_1016001-1017000
data_1017001-1018000
data_1018001-1019000
data_1019001-1020000
data_1020001-1021000
data_1021001-1022000
data_1022001-1023000
data_1023001-1024000
data_1025001-1026000
data_1026001-1027000
data_1029001-1030000
data_1030001-1031000
data_1040001-1041000
data_1041001-1042000
data_1042001-1043000
data_1043001-1044000
data_1044001-1045000
data_1045001-1046000
data_1046001-1047000
data_1047001-1048000
data_1048001-1049000
data_1049001-1050000
data_1056001-1057000
data_1057001-1058000
data_1060001-1061000
data_1062001-1063000
data_1063001-1064000
data_1064001-1065000
data_1065001-1066000
data_1066001-1067000
data_1067001-1068000
data_1068001-1069000
data_1069001-1070000
data_1070001-1071000
data_1071001-1072000
data_1072001-1073000
data_1075001-1076000
data_1076001-1077000
data_1077001-1078000
data_1078001-1079000
data_1079001-1080000
data_1080001-1081000
data_1084001-1085000
data_1086001-1087000
data_1087001-1088000
data_1091001-1092000
data_1092001-1093000
data_1093001-1094000
data_1094001-1095000
data_1095001-1096000
data_1096001-1097000
data_1097001-1098000
data_1098001-1099000
data_1099001-1100000
data_1100001-1101000
data_1101001-1102000
data_1102001-1103000
data_1103001-1104000
data_1104001-1105000
data_1105001-1106000
data_1106001-1107000
data_1110001-1111000
data_1111001-1112000
data_1112001-1113000
data_1113001-1114000
data_1114001-1115000
data_1119001-1120000
data_1120001-1121000
data_1147001-1148000
data_1153001-1154000
data_1172001-1173000
data_1173001-1174000
data_1176001-1177000
data_1178001-1179000
data_1179001-1180000
data_1180001-1181000
data_1181001-1182000
data_1182001-1183000
data_1183001-1184000
data_1184001-1185000
data_1185001-1186000
data_1186001-1187000
data_1187001-1188000
data_1188001-1189000
data_1189001-1190000
data_1190001-1191000
data_1191001-1192000
data_1192001-1193000
data_1193001-1194000
data_1194001-1195000
data_1195001-1196000
data_1196001-1197000
data_1197001-1198000
data_1198001-1199000
data_1199001-1200000
data_1200001-1201000
data_1201001-1202000
data_1202001-1203000
data_1203001-1204000
data_1204001-1205000
data_1205001-1206000
data_1206001-1207000
data_1207001-1208000
data_1208001-1209000
data_1209001-1210000
data_1210001-1211000
data_1211001-1212000
data_1212001-1213000
data_1213001-1214000
data_1214001-1215000
data_1215001-1216000
data_1216001-1217000
data_1217001-1218000
data_1218001-1219000
data_1219001-1220000
data_1220001-1221000
data_1221001-1222000
data_1222001-1223000
data_1223001-1224000
data_1224001-1225000
data_1225001-1226000
data_1226001-1227000
data_1227001-1228000
data_1228001-1229000
data_1229001-1230000
data_1232001-1233000
data_1237001-1238000
data_1238001-1239000
data_1239001-1240000
data_1253001-1254000
data_1300001-1301000
data_1323001-1324000
data_1370001-1371000
data_1382001-1383000
data_1383001-1384000
data_1386001-1387000
data_1387001-1388000
data_1388001-1389000
data_1389001-1390000
data_1390001-1391000
data_1391001-1392000
data_1392001-1393000
data_1393001-1394000
data_1394001-1395000
data_1396001-1397000
data_1397001-1398000
data_1398001-1399000
data_1399001-1400000
data_1400001-1401000
data_1401001-1402000
data_1403001-1404000
data_1404001-1405000
data_1405001-1406000
data_1408001-1409000
data_1411001-1412000
data_1413001-1414000
data_1417001-1418000
data_1419001-1420000
data_1420001-1421000
data_1423001-1424000
data_1426001-1427000
data_1428001-1429000
data_1429001-1430000
data_1435001-1436000
data_1440001-1441000
data_1443001-1444000
data_1445001-1446000
Phonix database
ver2026.03.28
data_27001-28000
mp-27999/K5CuSb2/harm
mp-27999/K5CuSb2/harm
Space group:
R-3m (166)
Link:
Materials Project
Download:
mp-27999.tar.gz
Harmonic properties
(a) Phonon dispersion and DOS
Summary
(a) Computation time