mp-27193/RbIO3/harm

Harmonic properties

../../_images/fig_bandos_pr12277.png

(a) Phonon dispersion with participation ratio and DOS

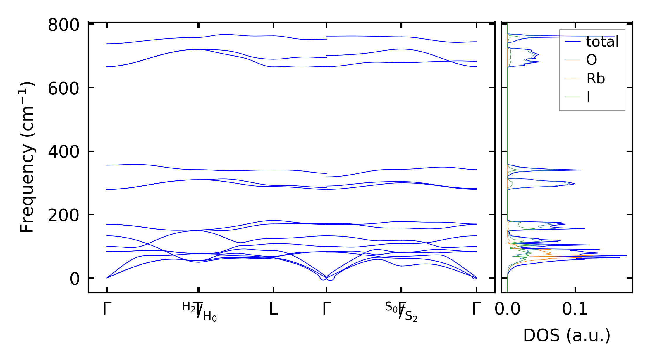
../../_images/fig_bandos16465.png

(b) Phonon dispersion and DOS

../../_images/fig_thermo12277.png

(c) Thermodynamic properties

Force constants

../../_images/fig_fc211976.png

(a) Force constants w.r.t atomic distance

Summary

../../_images/fig_times20831.png

(a) Computation time