mp-27390-2/K5ThF9/anharm

Equation of state

../../_images/fig_bm5909.png

(a) Equation of state

Harmonic properties

../../_images/fig_bandos_pr12071.png

(a) Phonon dispersion with participation ratio and DOS

../../_images/fig_bandos16147.png

(b) Phonon dispersion and DOS

../../_images/fig_thermo12071.png

(c) Thermodynamic properties

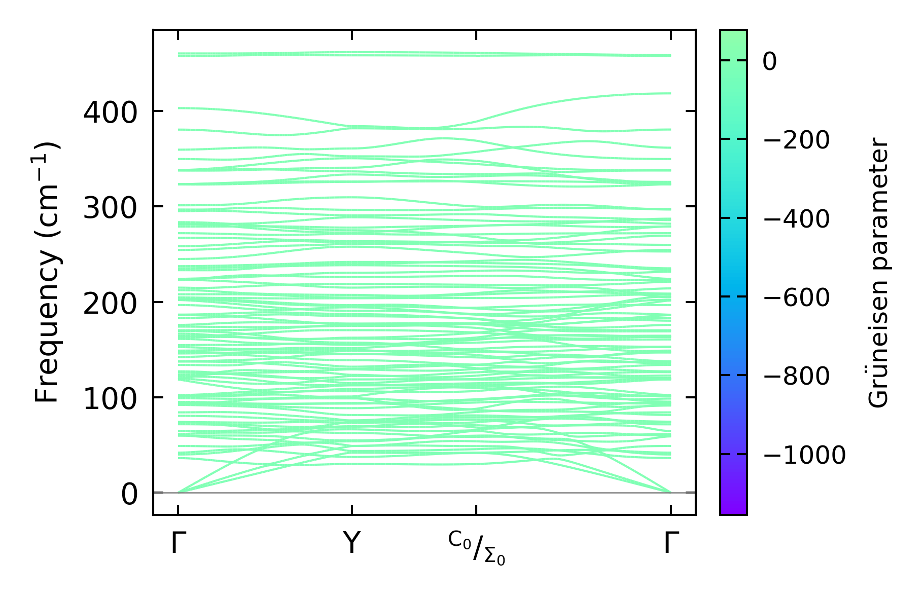
Grüneisen parameters

../../_images/fig_gru_all5032.png

(a) Grüneisen parameters

../../_images/fig_gruneisen5032.png

(b) Phonon dispersion with Grüneisen parameters

Thermal conductivity

3-phonon (LASSO), supercell 2x1x2 — q-mesh: 10x10x7, supercell: 2x1x2

../../_images/fig_kappa9480.png

(a) Temperature-dependent lattice thermal conductivity

../../_images/fig_kappa_vs_grain_size5091.png

(b) Peierls lattice thermal conductivity w.r.t grain size

Phonon lifetime and scattering rates

../../_images/fig_lifetime4982.png

(a) Phonon lifetime due to phonon-phonon scattering

../../_images/fig_scat_rates4981.png

(b) Phonon scattering rates

Cumulative and spectral thermal conductivity

../../_images/fig_cumu_frequency4982.png

(a) Spectral and cumulative thermal conductivity w.r.t frequency

../../_images/fig_cumu_mfp4981.png

(b) Spectral and cumulative thermal conductivity w.r.t MFP

Force constants

../../_images/fig_fc211773.png

(a) Force constants w.r.t atomic distance

Summary

../../_images/fig_times20456.png

(a) Computation time