mp-27281/LiH3O2/harm

Harmonic properties

../../_images/fig_bandos_pr12319.png

(a) Phonon dispersion with participation ratio and DOS

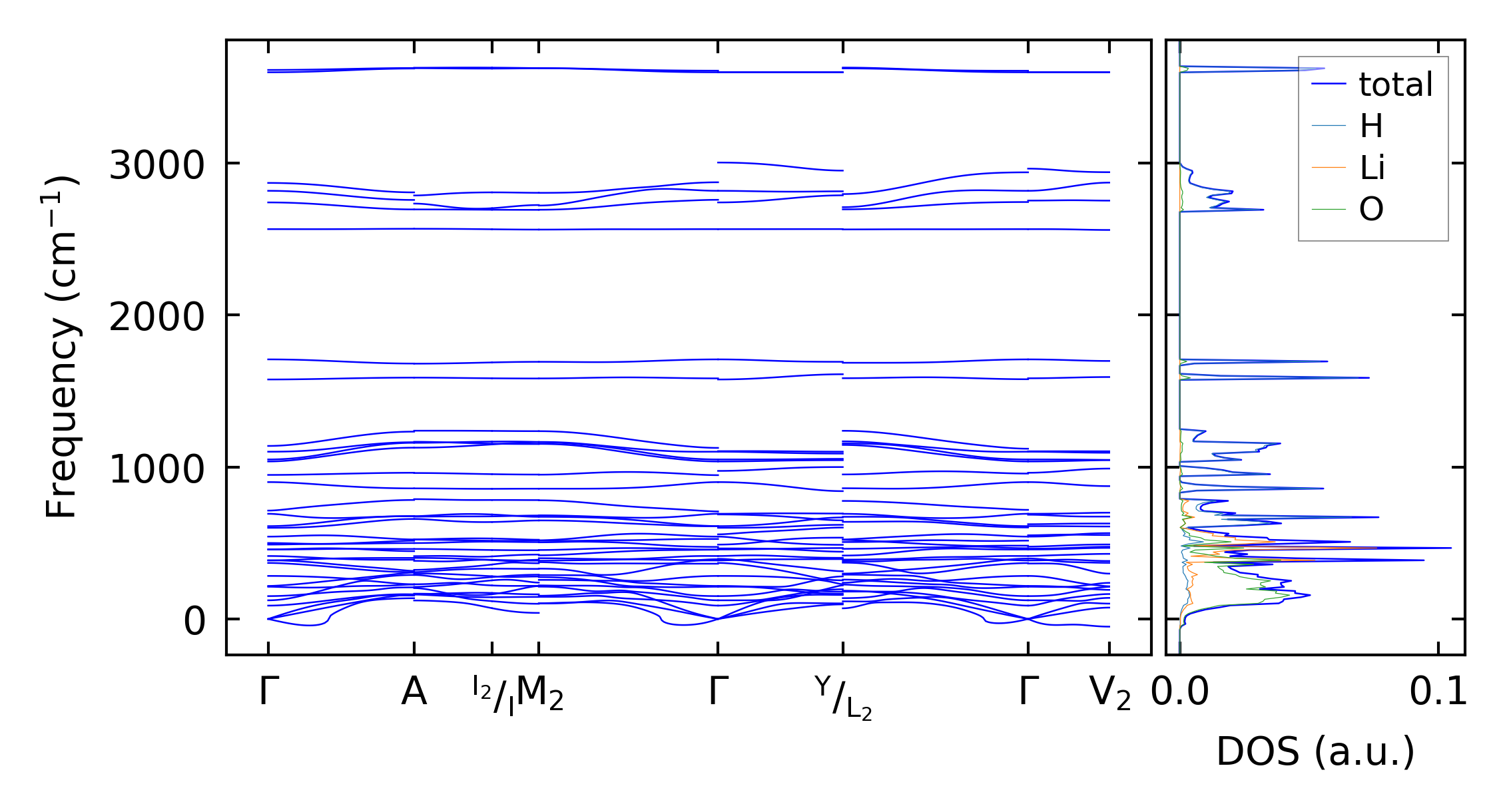
../../_images/fig_bandos16527.png

(b) Phonon dispersion and DOS

../../_images/fig_thermo12319.png

(c) Thermodynamic properties

Force constants

../../_images/fig_fc212018.png

(a) Force constants w.r.t atomic distance

Summary

../../_images/fig_times20904.png

(a) Computation time