mp-27962-2/CI4/harm

Harmonic properties

../../_images/fig_bandos_pr11979.png

(a) Phonon dispersion with participation ratio and DOS

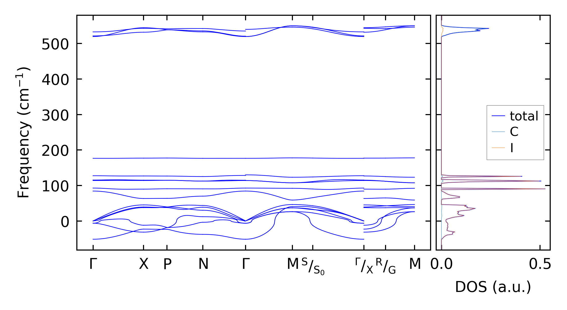
../../_images/fig_bandos16034.png

(b) Phonon dispersion and DOS

../../_images/fig_thermo11979.png

(c) Thermodynamic properties

Force constants

../../_images/fig_fc211682.png

(a) Force constants w.r.t atomic distance

Summary

../../_images/fig_times20312.png

(a) Computation time