mp-27954-2/CuN3/harm

Harmonic properties

../../_images/fig_bandos_pr11977.png

(a) Phonon dispersion with participation ratio and DOS

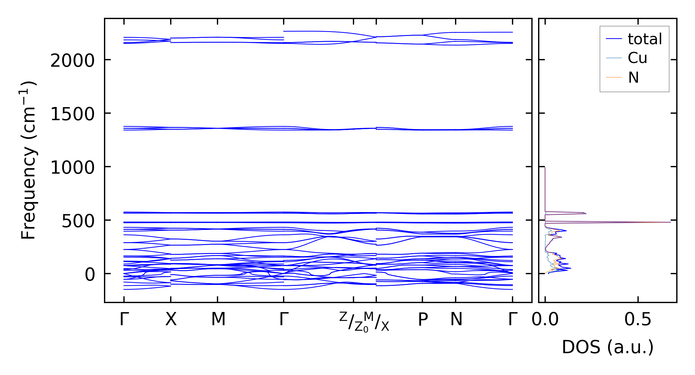
../../_images/fig_bandos16032.png

(b) Phonon dispersion and DOS

../../_images/fig_thermo11977.png

(c) Thermodynamic properties

Force constants

../../_images/fig_fc211680.png

(a) Force constants w.r.t atomic distance

Summary

../../_images/fig_times20310.png

(a) Computation time