mp-5955/NaSbF6/harm

Harmonic properties

../../_images/fig_bandos_pr9774.png

(a) Phonon dispersion with participation ratio and DOS

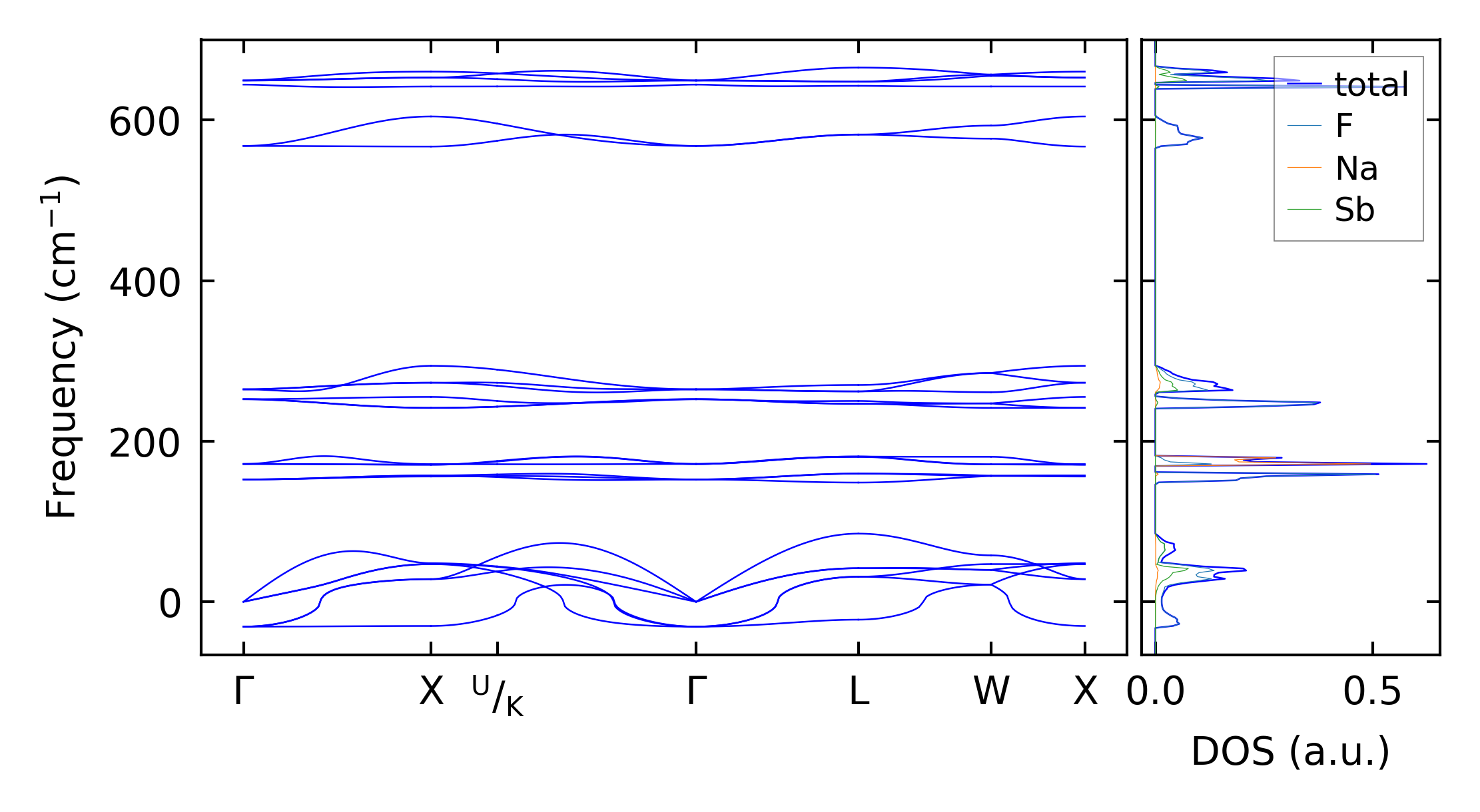
../../_images/fig_bandos13648.png

(b) Phonon dispersion and DOS

../../_images/fig_thermo9774.png

(c) Thermodynamic properties

Force constants

../../_images/fig_fc29531.png

(a) Force constants w.r.t atomic distance

Summary

../../_images/fig_times16988.png

(a) Computation time