ver2026.03.28
data_1-1000
data_1001-2000
data_2001-3000
data_3001-4000
data_4001-5000
data_5001-6000
mp-5001/Li3BN2/harm
mp-5001-2/Li3BN2/harm
mp-5004/None/harm
mp-5004-2/Na2B2Se7/anharm
mp-5005/Mg3B2O6/anharm
mp-5012/Li2SiO3/harm
mp-5012-2/Li2SiO3/harm
mp-5013/Cs2BeF4/anharm
mp-5014/CuAgS/anharm
mp-5020/BaTiO3/harm
mp-5024/None/harm
mp-5024-2/ZrP2O7/harm
mp-5026/MgSiO3/anharm
mp-5033/Tl2SiF6/anharm
mp-5033-2/Tl2SiF6/anharm
mp-5036/ErPS4/anharm
mp-5038/CsGaS2/harm
mp-5038-2/CsGaS2/harm
mp-5039/KPO3/harm
mp-5039-2/KPO3/harm
mp-5040/None/harm
mp-5040-2/CaTe2O5/harm
mp-5045/SnGeS3/anharm
mp-5045-2/SnGeS3/anharm
mp-5046/BeSO4/harm
mp-5046-2/BeSO4/harm
mp-5048/LiGaTe2/harm
mp-5048-2/LiGaTe2/anharm
mp-5052/TiCdO3/harm
mp-5052-2/TiCdO3/harm
mp-5055/Na6MnS4/anharm
mp-5055-2/Na6MnS4/anharm
mp-5061/Li5ReO6/anharm
mp-5065/Al2SiO5/harm
mp-5072/Rb2HgO2/anharm
mp-5072-2/Rb2HgO2/anharm
mp-5076/SrZrO3/harm
mp-5076-2/SrZrO3/harm
mp-5077/NaLi2Sb/anharm
mp-5077-2/NaLi2Sb/anharm
mp-5078/SrZnF4/harm
mp-5078-2/SrZnF4/anharm
mp-5079/None/harm
mp-5079-2/KSbF4/harm
mp-5081/SmCuS2/anharm
mp-5081-2/SmCuS2/anharm
mp-5094/Co2Ge3Se3/anharm
mp-5104/CaZnF4/harm
mp-5114/K6HgS4/harm
mp-5116/K6Ge2O7/harm
mp-5121/Nd2Te4O11/harm
mp-5122/Na3AlP2/anharm
mp-5126/None/harm
mp-5126-2/ZnSO4/harm
mp-5127/LiCuO/anharm
mp-5132/YPO4/anharm
mp-5132-2/YPO4/anharm
mp-5145/Ag3AsSe3/harm
mp-5145-2/Ag3AsSe3/harm
mp-5146/ZnRh2O4/anharm
mp-5146-2/ZnRh2O4/anharm
mp-5151/None/harm
mp-5151-2/Cd4GeS6/harm
mp-5152/La2SiO5/harm
mp-5156/None/harm
mp-5156-2/ThP2O7/harm
mp-5158/None/harm
mp-5158-2/KNO3/anharm
mp-5163/LaRhO3/anharm
mp-5163-2/LaRhO3/anharm
mp-5168/AlSiP3/anharm
mp-5175/NaInO2/anharm
mp-5185/K2BeF4/anharm
mp-5189/AlAsO4/harm
mp-5189-2/AlAsO4/harm
mp-5193/SrZrS3/harm
mp-5193-2/SrZrS3/harm
mp-5207/ScP3O9/harm
mp-5213/CdSnP2/harm
mp-5213-2/CdSnP2/anharm
mp-5214/TiTe3O8/harm
mp-5214-2/TiTe3O8/harm
mp-5222/ReTeS/harm
mp-5224/None/harm
mp-5224-2/BaSi2O5/harm
mp-5226/None/harm
mp-5226-2/K2SeO4/harm
mp-5229/None/harm
mp-5229-2/SrTiO3/harm
mp-5238/GaCuS2/anharm
mp-5241/DyPS4/anharm
mp-5245/ZnC2N2/anharm
mp-5245-2/ZnC2N2/anharm
mp-5246/KNbO3/harm
mp-5246-2/KNbO3/harm
mp-5256/KCuC2/harm
mp-5256-2/KCuC2/harm
mp-5259/None/harm
mp-5259-2/RbAlF4/harm
mp-5263/Ca4P2O9/harm
mp-5263-2/Ca4P2O9/harm
mp-5273/KPrTe2/anharm
mp-5274/None/anharm
mp-5274-2/ThTi2O6/harm
mp-5279/Ca3TeO6/anharm
mp-5280/In2Ge2O7/harm
mp-5280-2/In2Ge2O7/harm
mp-5282/AgCO2/harm
mp-5282-2/AgCO2/harm
mp-5285/None/harm
mp-5285-2/SrSO4/harm
mp-5295/LaNbO4/harm
mp-5295-2/LaNbO4/harm
mp-5304/LaAlO3/harm
mp-5304-2/LaAlO3/harm
mp-5308/LaTa3O9/harm
mp-5308-2/LaTa3O9/harm
mp-5309/KAuF4/anharm
mp-5327/Na4UO5/harm
mp-5327-2/Na4UO5/anharm
mp-5328/CdPS3/harm
mp-5331/AlPO4/harm
mp-5331-2/AlPO4/harm
mp-5338/None/harm
mp-5338-2/ZnSeO3/harm
mp-5339/CsNaTe/anharm
mp-5342/None/harm
mp-5342-2/GaAgS2/anharm
mp-5347/KAlF4/harm
mp-5347-2/KAlF4/harm
mp-5348/MgCO3/anharm
mp-5363/Hg2TeO5/harm
mp-5363-2/Hg2TeO5/harm
mp-5367/K5SnSb3/anharm
mp-5368/Li2GeF6/harm
mp-5368-2/Li2GeF6/harm
mp-5370/ErNbO4/harm
mp-5370-2/ErNbO4/harm
mp-5373/Y2Ti2O7/harm
mp-5377/YTaO4/harm
mp-5377-2/YTaO4/harm
mp-5380/Ca4P2O/harm
mp-5380-2/Ca4P2O/anharm
mp-5387/YNbO4/harm
mp-5388/None/harm
mp-5388-2/ZnSb2O4/harm
mp-5394/LaSF/anharm
mp-5401/Sr2B2O5/harm
mp-5401-2/Sr2B2O5/harm
mp-5402/CaTl2O4/harm
mp-5402-2/CaTl2O4/harm
mp-5403/Rb2TiO3/harm
mp-5403-2/Rb2TiO3/harm
mp-5409/Y4Al2O9/harm
mp-5409-2/Y4Al2O9/harm
mp-5414/NaSbS2/harm
mp-5416/Na2SeO3/harm
mp-5416-2/Na2SeO3/anharm
mp-5418/Li6Zr2O7/harm
mp-5418-2/Li6Zr2O7/harm
mp-5425/RbCuC2/anharm
mp-5427/Mg2P2O7/harm
mp-5427-2/Mg2P2O7/harm
mp-5431/BaTeO3/harm
mp-5431-2/BaTeO3/harm
mp-5433/Pr3RuO7/harm
mp-5433-2/Pr3RuO7/harm
mp-5440/AlPO4/harm
mp-5444/Y3Ga5O12/anharm
mp-5448/Pr3SbO7/harm
mp-5448-2/Pr3SbO7/harm
mp-5449/None/harm
mp-5449-2/Na2Ti6O13/harm
mp-5450/K2ZrF6/harm
mp-5450-2/K2ZrF6/harm
mp-5455/None/harm
mp-5455-2/K6Ti2O7/harm
mp-5459/Nd2TeO2/anharm
mp-5468/Na3AlF6/harm
mp-5468-2/Na3AlF6/harm
mp-5470/None/harm
mp-5470-2/AgPS3/harm
mp-5472/Nb2Cd2O7/harm
mp-5475/NaTaN2/harm
mp-5475-2/NaTaN2/harm
mp-5476/Cs4Mg3F10/anharm
mp-5477/Na5NbO5/anharm
mp-5478/TlPd3O4/anharm
mp-5478-2/TlPd3O4/anharm
mp-5479/None/harm
mp-5479-2/RbAlF4/harm
mp-5487/Sr3SiO5/anharm
mp-5487-2/Sr3SiO5/anharm
mp-5487-3/Sr3SiO5/anharm
mp-5488/LiInO2/anharm
mp-5489/LuTaO4/harm
mp-5489-2/LuTaO4/harm
mp-5492/SrAl2O4/harm
mp-5492-2/SrAl2O4/anharm
mp-5496/Al5C3N/anharm
mp-5503/ErTaO4/harm
mp-5503-2/ErTaO4/harm
mp-5504/BaCO3/anharm
mp-5512/None/harm
mp-5512-2/Sr4Al14O25/harm
mp-5513/Tl3VS4/harm
mp-5513-2/Tl3VS4/harm
mp-5516/Sc2W3O12/harm
mp-5518/GaAgSe2/harm
mp-5518-2/GaAgSe2/anharm
mp-5525/None/harm
mp-5525-2/KAlO2/harm
mp-5532/Sr2TiO4/anharm
mp-5537/None/harm
mp-5537-2/NbAgO3/harm
mp-5540/SrB4O7/harm
mp-5540-2/SrB4O7/harm
mp-5546/Cu8GeS6/anharm
mp-5546-2/Cu8GeS6/anharm
mp-5558/NaReO4/anharm
mp-5560/Cd3B2O6/anharm
mp-5563/Ag5GeO4/anharm
mp-5563-2/Ag5GeO4/anharm
mp-5572/Ho2Te5O13/harm
mp-5586/NaErO2/harm
mp-5586-2/NaErO2/harm
mp-5587/Ba2ZnS3/anharm
mp-5588/BaSiF6/harm
mp-5588-2/BaSiF6/anharm
mp-5594/Sc2Si2O7/harm
mp-5594-2/Sc2Si2O7/harm
mp-5598/Sm2SO2/anharm
mp-5606/AlTlF4/harm
mp-5606-2/AlTlF4/harm
mp-5611/BaUO4/anharm
mp-5614/Li3BS3/anharm
mp-5616/Sr2P2O7/harm
mp-5616-2/Sr2P2O7/harm
mp-5618/Mg2As2O7/harm
mp-5618-2/Mg2As2O7/harm
mp-5621/NbCu3S4/anharm
mp-5621-2/NbCu3S4/anharm
mp-5625/None/harm
mp-5625-2/Ag2SO4/harm
mp-5626/K3SbTe3/anharm
mp-5626-2/K3SbTe3/harm
mp-5632/DyAsO4/anharm
mp-5632-2/DyAsO4/anharm
mp-5634/NdOF/anharm
mp-5634-2/NdOF/anharm
mp-5637/SrZnO2/anharm
mp-5639/Mg2SiO4/anharm
mp-5652/Y2Si2O7/harm
mp-5652-2/Y2Si2O7/harm
mp-5663/BaCeO3/harm
mp-5663-2/BaCeO3/harm
mp-5679/CdSO4/harm
mp-5679-2/CdSO4/harm
mp-5680/None/harm
mp-5680-2/CaP2O6/harm
mp-5692/TbRhO3/anharm
mp-5693/NaCrS2/harm
mp-5693-2/NaCrS2/harm
mp-5694/NaHoS2/anharm
mp-5704/Tl3AsS4/anharm
mp-5706/SnPSe3/anharm
mp-5706-2/SnPSe3/harm
mp-5707/CsAsF4/harm
mp-5707-2/CsAsF4/harm
mp-5709/Tl3PO4/harm
mp-5709-2/Tl3PO4/harm
mp-5710/Ag3Te2Au/harm
mp-5710-2/Ag3Te2Au/harm
mp-5712/Cd2GeAs4/anharm
mp-5724/AlPO4/harm
mp-5724-2/AlPO4/harm
mp-5725/CuAg3S2/harm
mp-5725-2/CuAg3S2/harm
mp-5730/BaB2O4/harm
mp-5732/None/harm
mp-5732-2/La2Si2O7/anharm
mp-5733/CaSiO3/harm
mp-5733-2/CaSiO3/harm
mp-5737/TbCuS2/anharm
mp-5737-2/TbCuS2/anharm
mp-5746/MgTe2O5/anharm
mp-5760/NdSF/anharm
mp-5767/DyPO4/anharm
mp-5769/Li3SbO4/harm
mp-5769-2/Li3SbO4/harm
mp-5770/AgNO2/harm
mp-5770-2/AgNO2/harm
mp-5777/BaTiO3/harm
mp-5777-2/BaTiO3/harm
mp-5782/AlAgS2/anharm
mp-5782-2/AlAgS2/harm
mp-5784/Na2GeO3/anharm
mp-5794/ZnGa2O4/anharm
mp-5794-2/ZnGa2O4/anharm
mp-5795/CaMg2N2/anharm
mp-5798/Al6C3N2/anharm
mp-5800/Sm3Ga5O12/anharm
mp-5803/NbPO5/harm
mp-5803-2/NbPO5/harm
mp-5808/RbNdTe2/harm
mp-5808-2/RbNdTe2/anharm
mp-5811/CsPbF3/harm
mp-5811-2/CsPbF3/harm
mp-5813/TaNO/harm
mp-5813-2/TaNO/harm
mp-5818/Tl4SnS4/harm
mp-5818-2/Tl4SnS4/harm
mp-5824/None/harm
mp-5824-2/Hg2NO4/harm
mp-5827/CaTiO3/harm
Harmonic properties
Summary
mp-5827-2/CaTiO3/harm
mp-5830/Na3AsS3/anharm
mp-5832/Li2Ge7O15/harm
mp-5832-2/Li2Ge7O15/harm
mp-5834/MgSiO3/anharm
mp-5836/ThSiO4/anharm
mp-5837/LaGaO3/anharm
mp-5838/Ba2SiS4/anharm
mp-5838-2/Ba2SiS4/anharm
mp-5840/LiScO2/anharm
mp-5853/LiSi2N3/harm
mp-5854/LiGaO2/harm
mp-5854-2/LiGaO2/harm
mp-5857/MgAl2O4/harm
mp-5857-2/MgAl2O4/harm
mp-5858/CdPtF6/anharm
mp-5859/AlPO4/harm
mp-5860/K2HgO2/anharm
mp-5874/TlAgTe/harm
mp-5874-2/TlAgTe/anharm
mp-5878/KZnF3/harm
mp-5878-2/KZnF3/anharm
mp-5881/CoSbS/anharm
mp-5884/TmPO4/anharm
mp-5889/Er2Ti2O7/harm
mp-5889-2/Er2Ti2O7/harm
mp-5893/CaSiO3/harm
mp-5893-2/CaSiO3/harm
mp-5899/NdAlO3/harm
mp-5899-2/NdAlO3/anharm
mp-5900/Ba2ZrF8/anharm
mp-5900-2/Ba2ZrF8/anharm
mp-5905/Y2BeO4/harm
mp-5905-2/Y2BeO4/harm
mp-5909/Zn2GeO4/harm
mp-5909-2/Zn2GeO4/anharm
mp-5913/Pr2Si2O7/harm
mp-5913-2/Pr2Si2O7/harm
mp-5914/Li3BN2/anharm
mp-5914-2/Li3BN2/anharm
mp-5915/None/harm
mp-5915-2/TlNO3/harm
mp-5920/LiAlGe/anharm
mp-5924/MgSiO3/anharm
mp-5926/KCaF3/anharm
mp-5928/Al2CdS4/harm
mp-5928-2/Al2CdS4/harm
mp-5929/Na5SiP3/anharm
mp-5933/BaTiO3/harm
mp-5933-2/BaTiO3/harm
mp-5955/NaSbF6/harm
mp-5955-2/NaSbF6/harm
mp-5960/None/harm
mp-5960-2/Ca3UO6/harm
mp-5962/NaMgAs/anharm
mp-5965/Tb3Ga5O12/anharm
mp-5965-2/Tb3Ga5O12/anharm
mp-5966/Cd2SnO4/anharm
mp-5966-2/Cd2SnO4/anharm
mp-5967/TiCoSb/anharm
mp-5970/BaCu2S2/anharm
mp-5974/La2Si2O7/harm
mp-5977/Nd2Zr2O7/anharm
mp-5985/HoTaO4/harm
mp-5985-2/HoTaO4/harm
mp-5986/None/harm
mp-5986-2/BaTiO3/harm
mp-5990/CsLiB6O10/harm
mp-5990-2/CsLiB6O10/harm
mp-5996/Na2Ti2Si2O9/anharm
mp-5999/Sm2Ti2S2O5/harm
mp-5999-2/Sm2Ti2S2O5/anharm
mp-6000/La2Ti3Ag2O10/harm
data_6001-7000
data_7001-8000
data_8001-9000
data_9001-10000
data_10001-11000
data_11001-12000
data_12001-13000
data_13001-14000
data_14001-15000
data_15001-16000
data_16001-17000
data_17001-18000
data_18001-19000
data_19001-20000
data_20001-21000
data_21001-22000
data_22001-23000
data_23001-24000
data_24001-25000
data_25001-26000
data_26001-27000
data_27001-28000
data_28001-29000
data_29001-30000
data_30001-31000
data_31001-32000
data_32001-33000
data_33001-34000
data_34001-35000
data_35001-36000
data_36001-37000
data_37001-38000
data_38001-39000
data_39001-40000
data_40001-41000
data_41001-42000
data_42001-43000
data_43001-44000
data_504001-505000
data_505001-506000
data_510001-511000
data_530001-531000
data_531001-532000
data_532001-533000
data_534001-535000
data_540001-541000
data_541001-542000
data_542001-543000
data_543001-544000
data_545001-546000
data_546001-547000
data_547001-548000
data_548001-549000
data_549001-550000
data_550001-551000
data_551001-552000
data_552001-553000
data_553001-554000
data_554001-555000
data_555001-556000
data_556001-557000
data_557001-558000
data_558001-559000
data_559001-560000
data_560001-561000
data_561001-562000
data_562001-563000
data_563001-564000
data_565001-566000
data_566001-567000
data_567001-568000
data_568001-569000
data_569001-570000
data_570001-571000
data_571001-572000
data_572001-573000
data_573001-574000
data_574001-575000
data_578001-579000
data_579001-580000
data_580001-581000
data_581001-582000
data_582001-583000
data_583001-584000
data_584001-585000
data_585001-586000
data_600001-601000
data_601001-602000
data_603001-604000
data_604001-605000
data_605001-606000
data_606001-607000
data_607001-608000
data_608001-609000
data_609001-610000
data_610001-611000
data_611001-612000
data_612001-613000
data_613001-614000
data_614001-615000
data_615001-616000
data_616001-617000
data_617001-618000
data_618001-619000
data_619001-620000
data_620001-621000
data_621001-622000
data_622001-623000
data_623001-624000
data_624001-625000
data_625001-626000
data_626001-627000
data_627001-628000
data_628001-629000
data_629001-630000
data_630001-631000
data_631001-632000
data_632001-633000
data_633001-634000
data_634001-635000
data_635001-636000
data_636001-637000
data_637001-638000
data_638001-639000
data_639001-640000
data_640001-641000
data_641001-642000
data_642001-643000
data_643001-644000
data_644001-645000
data_645001-646000
data_646001-647000
data_647001-648000
data_648001-649000
data_649001-650000
data_650001-651000
data_651001-652000
data_652001-653000
data_653001-654000
data_654001-655000
data_655001-656000
data_656001-657000
data_657001-658000
data_662001-663000
data_665001-666000
data_667001-668000
data_669001-670000
data_672001-673000
data_673001-674000
data_674001-675000
data_675001-676000
data_676001-677000
data_677001-678000
data_679001-680000
data_680001-681000
data_681001-682000
data_682001-683000
data_683001-684000
data_684001-685000
data_685001-686000
data_686001-687000
data_687001-688000
data_689001-690000
data_690001-691000
data_691001-692000
data_693001-694000
data_694001-695000
data_695001-696000
data_696001-697000
data_697001-698000
data_698001-699000
data_699001-700000
data_703001-704000
data_704001-705000
data_705001-706000
data_706001-707000
data_707001-708000
data_708001-709000
data_709001-710000
data_714001-715000
data_715001-716000
data_720001-721000
data_721001-722000
data_722001-723000
data_723001-724000
data_724001-725000
data_725001-726000
data_726001-727000
data_727001-728000
data_728001-729000
data_729001-730000
data_730001-731000
data_731001-732000
data_732001-733000
data_733001-734000
data_734001-735000
data_735001-736000
data_736001-737000
data_738001-739000
data_740001-741000
data_741001-742000
data_743001-744000
data_744001-745000
data_746001-747000
data_752001-753000
data_753001-754000
data_754001-755000
data_755001-756000
data_756001-757000
data_757001-758000
data_758001-759000
data_759001-760000
data_760001-761000
data_761001-762000
data_762001-763000
data_763001-764000
data_764001-765000
data_765001-766000
data_766001-767000
data_767001-768000
data_768001-769000
data_769001-770000
data_770001-771000
data_771001-772000
data_772001-773000
data_773001-774000
data_774001-775000
data_775001-776000
data_776001-777000
data_777001-778000
data_778001-779000
data_779001-780000
data_780001-781000
data_781001-782000
data_782001-783000
data_796001-797000
data_801001-802000
data_818001-819000
data_825001-826000
data_826001-827000
data_831001-832000
data_836001-837000
data_849001-850000
data_850001-851000
data_851001-852000
data_857001-858000
data_859001-860000
data_860001-861000
data_861001-862000
data_862001-863000
data_863001-864000
data_864001-865000
data_865001-866000
data_866001-867000
data_867001-868000
data_924001-925000
data_935001-936000
data_936001-937000
data_937001-938000
data_941001-942000
data_945001-946000
data_949001-950000
data_950001-951000
data_961001-962000
data_962001-963000
data_966001-967000
data_971001-972000
data_972001-973000
data_973001-974000
data_974001-975000
data_975001-976000
data_976001-977000
data_977001-978000
data_978001-979000
data_979001-980000
data_980001-981000
data_981001-982000
data_982001-983000
data_983001-984000
data_984001-985000
data_985001-986000
data_986001-987000
data_988001-989000
data_989001-990000
data_990001-991000
data_991001-992000
data_992001-993000
data_995001-996000
data_996001-997000
data_997001-998000
data_998001-999000
data_999001-1000000
data_1001001-1002000
data_1002001-1003000
data_1004001-1005000
data_1005001-1006000
data_1006001-1007000
data_1007001-1008000
data_1008001-1009000
data_1009001-1010000
data_1011001-1012000
data_1012001-1013000
data_1013001-1014000
data_1014001-1015000
data_1016001-1017000
data_1017001-1018000
data_1018001-1019000
data_1019001-1020000
data_1020001-1021000
data_1021001-1022000
data_1022001-1023000
data_1023001-1024000
data_1025001-1026000
data_1026001-1027000
data_1029001-1030000
data_1030001-1031000
data_1040001-1041000
data_1041001-1042000
data_1042001-1043000
data_1043001-1044000
data_1044001-1045000
data_1045001-1046000
data_1046001-1047000
data_1047001-1048000
data_1048001-1049000
data_1049001-1050000
data_1056001-1057000
data_1057001-1058000
data_1060001-1061000
data_1062001-1063000
data_1063001-1064000
data_1064001-1065000
data_1065001-1066000
data_1066001-1067000
data_1067001-1068000
data_1068001-1069000
data_1069001-1070000
data_1070001-1071000
data_1071001-1072000
data_1072001-1073000
data_1075001-1076000
data_1076001-1077000
data_1077001-1078000
data_1078001-1079000
data_1079001-1080000
data_1080001-1081000
data_1084001-1085000
data_1086001-1087000
data_1087001-1088000
data_1091001-1092000
data_1092001-1093000
data_1093001-1094000
data_1094001-1095000
data_1095001-1096000
data_1096001-1097000
data_1097001-1098000
data_1098001-1099000
data_1099001-1100000
data_1100001-1101000
data_1101001-1102000
data_1102001-1103000
data_1103001-1104000
data_1104001-1105000
data_1105001-1106000
data_1106001-1107000
data_1110001-1111000
data_1111001-1112000
data_1112001-1113000
data_1113001-1114000
data_1114001-1115000
data_1119001-1120000
data_1120001-1121000
data_1147001-1148000
data_1153001-1154000
data_1172001-1173000
data_1173001-1174000
data_1176001-1177000
data_1178001-1179000
data_1179001-1180000
data_1180001-1181000
data_1181001-1182000
data_1182001-1183000
data_1183001-1184000
data_1184001-1185000
data_1185001-1186000
data_1186001-1187000
data_1187001-1188000
data_1188001-1189000
data_1189001-1190000
data_1190001-1191000
data_1191001-1192000
data_1192001-1193000
data_1193001-1194000
data_1194001-1195000
data_1195001-1196000
data_1196001-1197000
data_1197001-1198000
data_1198001-1199000
data_1199001-1200000
data_1200001-1201000
data_1201001-1202000
data_1202001-1203000
data_1203001-1204000
data_1204001-1205000
data_1205001-1206000
data_1206001-1207000
data_1207001-1208000
data_1208001-1209000
data_1209001-1210000
data_1210001-1211000
data_1211001-1212000
data_1212001-1213000
data_1213001-1214000
data_1214001-1215000
data_1215001-1216000
data_1216001-1217000
data_1217001-1218000
data_1218001-1219000
data_1219001-1220000
data_1220001-1221000
data_1221001-1222000
data_1222001-1223000
data_1223001-1224000
data_1224001-1225000
data_1225001-1226000
data_1226001-1227000
data_1227001-1228000
data_1228001-1229000
data_1229001-1230000
data_1232001-1233000
data_1237001-1238000
data_1238001-1239000
data_1239001-1240000
data_1253001-1254000
data_1300001-1301000
data_1323001-1324000
data_1370001-1371000
data_1382001-1383000
data_1383001-1384000
data_1386001-1387000
data_1387001-1388000
data_1388001-1389000
data_1389001-1390000
data_1390001-1391000
data_1391001-1392000
data_1392001-1393000
data_1393001-1394000
data_1394001-1395000
data_1396001-1397000
data_1397001-1398000
data_1398001-1399000
data_1399001-1400000
data_1400001-1401000
data_1401001-1402000
data_1403001-1404000
data_1404001-1405000
data_1405001-1406000
data_1408001-1409000
data_1411001-1412000
data_1413001-1414000
data_1417001-1418000
data_1419001-1420000
data_1420001-1421000
data_1423001-1424000
data_1426001-1427000
data_1428001-1429000
data_1429001-1430000
data_1435001-1436000
data_1440001-1441000
data_1443001-1444000
data_1445001-1446000
Phonix database
ver2026.03.28
data_5001-6000
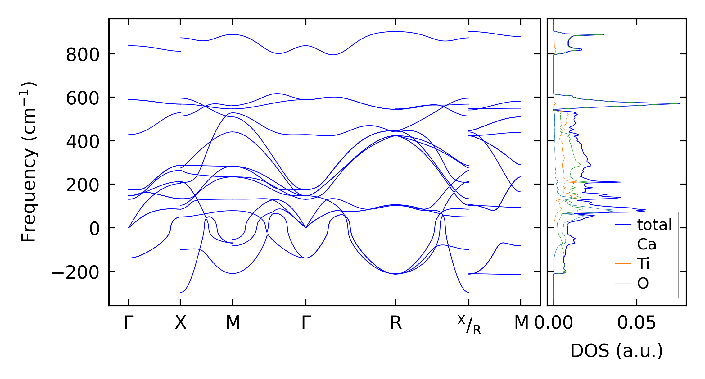
mp-5827/CaTiO3/harm
mp-5827/CaTiO3/harm
Space group:
Pm-3m (221)
Link:
Materials Project
Download:
mp-5827.tar.gz
Harmonic properties
(a) Phonon dispersion and DOS
Summary
(a) Computation time