mp-5513/Tl3VS4/harm

Harmonic properties

../../_images/fig_bandos_pr9996.png

(a) Phonon dispersion with participation ratio and DOS

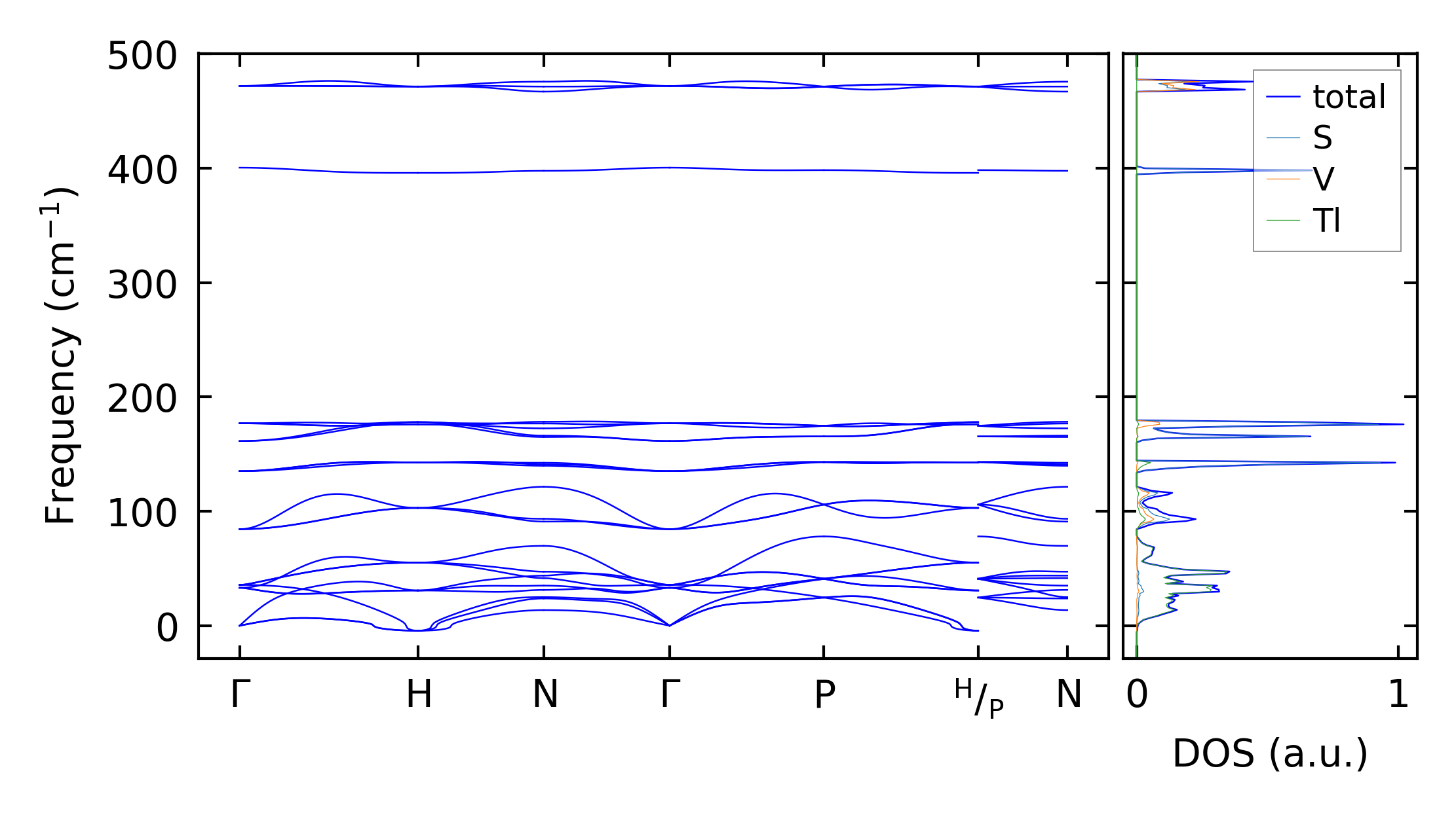
../../_images/fig_bandos13932.png

(b) Phonon dispersion and DOS

../../_images/fig_thermo9996.png

(c) Thermodynamic properties

Force constants

../../_images/fig_fc29749.png

(a) Force constants w.r.t atomic distance

Summary

../../_images/fig_times17359.png

(a) Computation time