mp-4876/Tl3SbSe3/harm

Harmonic properties

../../_images/fig_bandos_pr10160.png

(a) Phonon dispersion with participation ratio and DOS

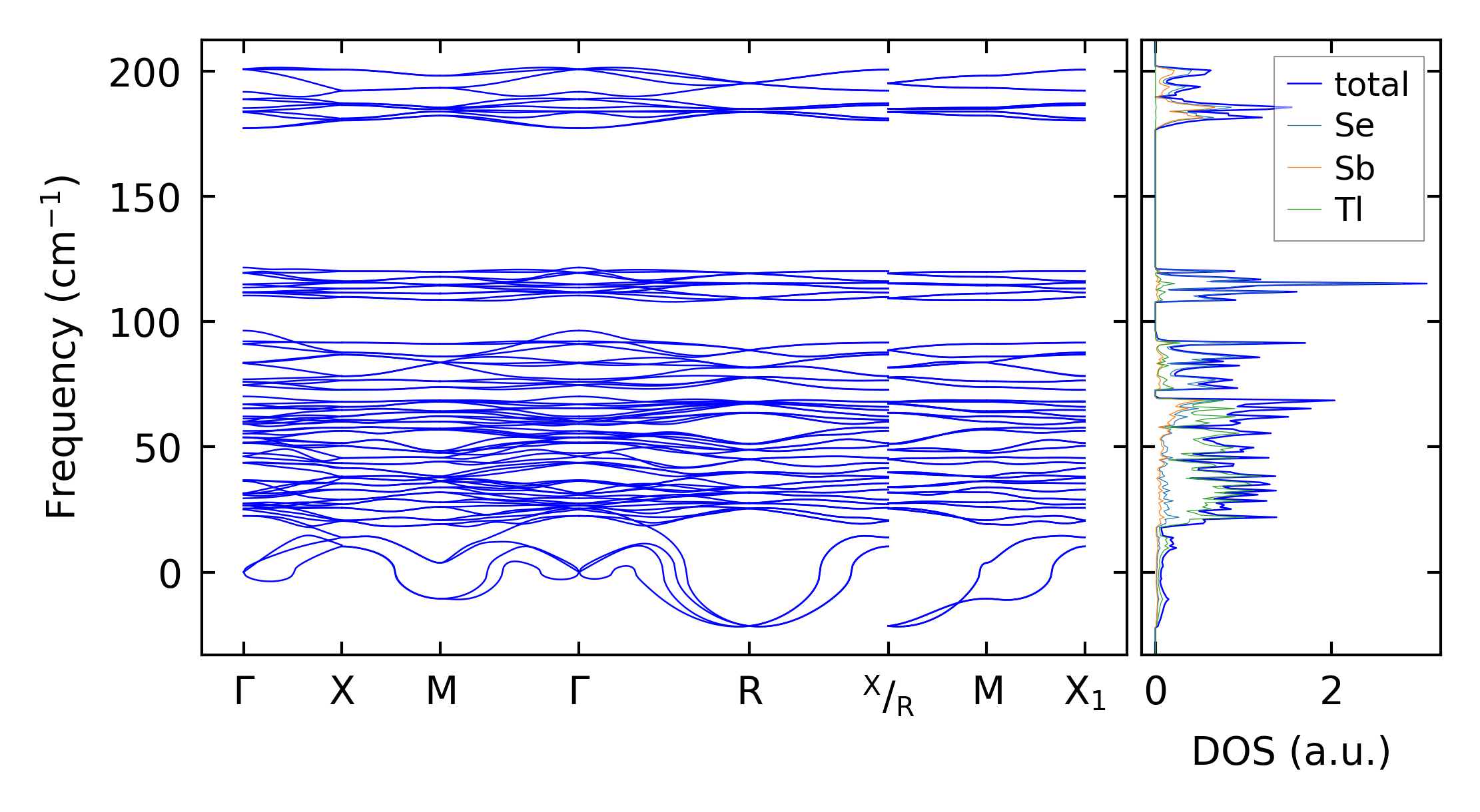
../../_images/fig_bandos14102.png

(b) Phonon dispersion and DOS

../../_images/fig_thermo10160.png

(c) Thermodynamic properties

Force constants

../../_images/fig_fc29912.png

(a) Force constants w.r.t atomic distance

Summary

../../_images/fig_times17605.png

(a) Computation time